Suppr超能文献

SARS-CoV-2 模式提供了一种新的评分系统,并预测了胶质瘤的预后和免疫治疗反应。

SARS-CoV-2 Pattern Provides a New Scoring System and Predicts the Prognosis and Immune Therapeutic Response in Glioma.

机构信息

Department of Neurosurgery & Brain and Nerve Research Laboratory, The First Affiliated Hospital of Soochow University, Suzhou 215006, China.

出版信息

Cells. 2022 Dec 10;11(24):3997. doi: 10.3390/cells11243997.

Abstract

OBJECTIVE

Glioma is the most common primary malignancy of the adult central nervous system (CNS), with a poor prognosis and no effective prognostic signature. Since late 2019, the world has been affected by the rapid spread of SARS-CoV-2 infection. Research on SARS-CoV-2 is flourishing; however, its potential mechanistic association with glioma has rarely been reported. The aim of this study was to investigate the potential correlation of SARS-CoV-2-related genes with the occurrence, progression, prognosis, and immunotherapy of gliomas.

METHODS

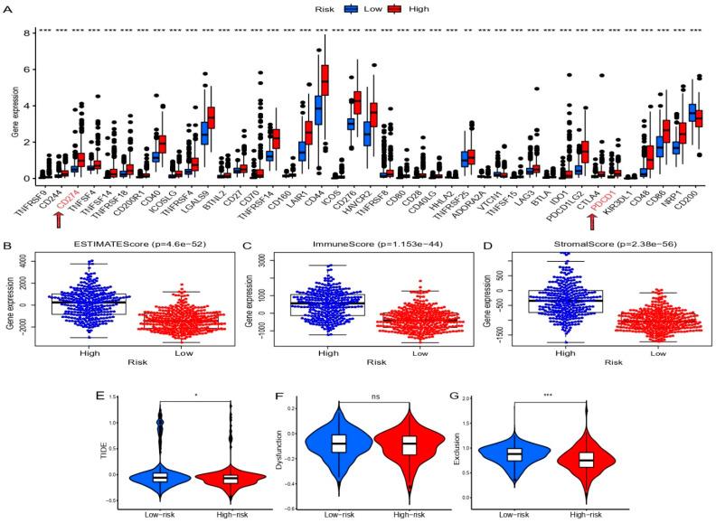
SARS-CoV-2-related genes were obtained from the human protein atlas (HPA), while transcriptional data and clinicopathological data were obtained from The Cancer Genome Atlas (TCGA) and Chinese Glioma Genome Atlas (CGGA) databases. Glioma samples were collected from surgeries with the knowledge of patients. Differentially expressed genes were then identified and screened, and seven SARS-CoV-2 related genes were generated by LASSO regression analysis and uni/multi-variate COX analysis. A prognostic SARS-CoV-2-related gene signature (SCRGS) was then constructed based on these seven genes and validated in the TCGA validation cohort and CGGA cohort. Next, a nomogram was established by combining critical clinicopathological data. The correlation between SCRGS and glioma related biological processes was clarified by Gene set enrichment analysis (GSEA). In addition, immune infiltration and immune score, as well as immune checkpoint expression and immune escape, were further analyzed to assess the role of SCRGS in glioma-associated immune landscape and the responsiveness of immunotherapy. Finally, the reliability of SCRGS was verified by quantitative real-time polymerase chain reaction (qRT-PCR) on glioma samples.

RESULTS

The prognostic SCRGS contained seven genes, REEP6, CEP112, LARP4B, CWC27, GOLGA2, ATP6AP1, and ERO1B. Patients were divided into high- and low-risk groups according to the median SARS-CoV-2 Index. Overall survival was significantly worse in the high-risk group than in the low-risk group. COX analysis and receiver operating characteristic (ROC) curves demonstrated excellent predictive power for SCRGS for glioma prognosis. In addition, GSEA, immune infiltration, and immune scores indicated that SCRGS could potentially predict the tumor microenvironment, immune infiltration, and immune response in glioma patients.

CONCLUSIONS

The SCRGS established here can effectively predict the prognosis of glioma patients and provide a potential direction for immunotherapy.

摘要

目的

脑胶质瘤是成人中枢神经系统(CNS)最常见的原发性恶性肿瘤,预后不良,尚无有效的预后标志物。自 2019 年底以来,世界受到 SARS-CoV-2 感染迅速传播的影响。对 SARS-CoV-2 的研究蓬勃发展;然而,其与脑胶质瘤发生、进展、预后和免疫治疗的潜在机制关联很少有报道。本研究旨在探讨 SARS-CoV-2 相关基因与脑胶质瘤发生、进展、预后和免疫治疗的潜在相关性。

方法

从人类蛋白质图谱(HPA)中获取 SARS-CoV-2 相关基因,从癌症基因组图谱(TCGA)和中国脑胶质瘤基因组图谱(CGGA)数据库中获取转录组数据和临床病理数据。脑胶质瘤样本取自知情手术患者。然后通过 LASSO 回归分析和单/多变量 COX 分析鉴定和筛选差异表达基因,得到 7 个 SARS-CoV-2 相关基因。基于这 7 个基因构建预后 SARS-CoV-2 相关基因特征(SCRGS),并在 TCGA 验证队列和 CGGA 队列中进行验证。然后,通过结合关键临床病理数据建立列线图。通过基因集富集分析(GSEA)阐明 SCRGS 与脑胶质瘤相关生物学过程的相关性。此外,进一步分析免疫浸润和免疫评分,以及免疫检查点表达和免疫逃逸,以评估 SCRGS 在脑胶质瘤相关免疫景观和免疫治疗反应性中的作用。最后,通过定量实时聚合酶链反应(qRT-PCR)在脑胶质瘤样本中验证 SCRGS 的可靠性。

结果

预后 SCRGS 包含 7 个基因,REEP6、CEP112、LARP4B、CWC27、GOLGA2、ATP6AP1 和 ERO1B。根据 SARS-CoV-2 指数中位数将患者分为高风险组和低风险组。与低风险组相比,高风险组的总生存率明显较差。COX 分析和接收者操作特征(ROC)曲线表明 SCRGS 对脑胶质瘤预后具有良好的预测能力。此外,GSEA、免疫浸润和免疫评分表明,SCRGS 可能有助于预测脑胶质瘤患者的肿瘤微环境、免疫浸润和免疫反应。

结论

本研究建立的 SCRGS 可有效预测脑胶质瘤患者的预后,并为免疫治疗提供潜在方向。

https://cdn.ncbi.nlm.nih.gov/pmc/blobs/1184/9777143/e2b49e5e596b/cells-11-03997-g001.jpg

文献AI研究员

20分钟写一篇综述,助力文献阅读效率提升50倍。

立即体验

用中文搜PubMed

大模型驱动的PubMed中文搜索引擎

马上搜索

文档翻译

学术文献翻译模型,支持多种主流文档格式。

立即体验