Suppr超能文献

蓟叶提取物对雷特综合征体外模型神经发育缺陷的神经保护作用取决于提取方法和收获时间。

Neuroprotective Properties of Cardoon Leaves Extracts against Neurodevelopmental Deficits in an In Vitro Model of Rett Syndrome Depend on the Extraction Method and Harvest Time.

机构信息

Department of Chemical and Pharmaceutical Sciences, University of Trieste, Via L. Giorgieri 1, 34127 Trieste, Italy.

Department of Life Sciences, University of Trieste, Via L. Giorgieri 5, 34127 Trieste, Italy.

出版信息

Molecules. 2022 Dec 10;27(24):8772. doi: 10.3390/molecules27248772.

Abstract

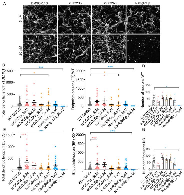
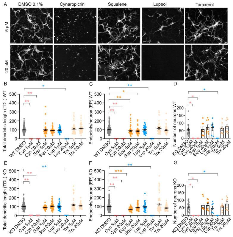
This study investigates the bioactive properties of different extracts of cardoon leaves in rescuing neuronal development arrest in an in vitro model of Rett syndrome (RTT). Samples were obtained from plants harvested at different maturity stages and extracted with two different methodologies, namely Naviglio and supercritical carbon dioxide (scCO). While scCO extracts more hydrophobic fractions, the Naviglio method extracts phenolic compounds and less hydrophobic components. Only the scCO cardoon leaves extract obtained from plants harvested in spring induced a significant rescue of neuronal atrophy in RTT neurons, while the scCO extract from the autumn harvest stimulated dendrite outgrowth in Wild-Type (WT) neurons. The scCO extracts were the richest in squalene, 3ß-taraxerol and lupeol, with concentrations in autumn harvest doubling those in spring harvest. The Naviglio extract was rich in cynaropicrin and exerted a toxic effect at 20 µM on both WT and RTT neurons. When cynaropicrin, squalene, lupeol and 3ß-taraxerol were tested individually, no positive effect was observed, whereas a significant neurotoxicity of cynaropicrin and lupeol was evident. In conclusion, cardoon leaves extracts with high content of hydrophobic bioactive molecules and low cynaropicrin and lupeol concentrations have pharmacological potential to stimulate neuronal development in RTT and WT neurons in vitro.

摘要

本研究探讨了不同的蓟叶提取物在挽救 Rett 综合征(RTT)体外模型中神经元发育阻滞方面的生物活性。样品取自不同成熟阶段收获的植物,采用两种不同的方法提取,即 Naviglio 法和超临界二氧化碳(scCO)法。虽然 scCO 提取更多的疏水性部分,但 Naviglio 法提取酚类化合物和疏水性成分较少。只有从春季收获的植物中提取的 scCO 蓟叶提取物能显著挽救 RTT 神经元的萎缩,而秋季收获的 scCO 提取物能刺激 WT 神经元的树突生长。scCO 提取物中含有丰富的角鲨烯、3β- 蒲公英甾醇和羽扇豆醇,秋季收获的浓度是春季收获的两倍。Naviglio 提取物富含芹菜素,并在 20μM 时对 WT 和 RTT 神经元均产生毒性作用。当单独测试芹菜素、角鲨烯、羽扇豆醇和 3β-蒲公英甾醇时,未观察到阳性效果,而芹菜素和羽扇豆醇具有明显的神经毒性。总之,含有高浓度疏水性生物活性分子且芹菜素和羽扇豆醇浓度较低的蓟叶提取物具有在体外刺激 RTT 和 WT 神经元发育的药理学潜力。

https://cdn.ncbi.nlm.nih.gov/pmc/blobs/6f30/9783035/5a6d1ac7f022/molecules-27-08772-g001.jpg

文献AI研究员

20分钟写一篇综述,助力文献阅读效率提升50倍。

立即体验

用中文搜PubMed

大模型驱动的PubMed中文搜索引擎

马上搜索

文档翻译

学术文献翻译模型,支持多种主流文档格式。

立即体验