Suppr超能文献

中国板栗中GRAS基因家族的全基因组鉴定、进化及转录组分析

Genome-wide identification, evolution and transcriptome analysis of GRAS gene family in Chinese chestnut ().

作者信息

Yu Liyang, Hui Cai, Huang Ruimin, Wang Dongsheng, Fei Cao, Guo Chunlei, Zhang Jingzheng

机构信息

Engineering Research Center of Chestnut Industry Technology, Ministry of Education, Hebei Normal University of Science and Technology, Qinhuangdao, Hebei, China.

Hebei Collaborative Innovation Center of Chestnut Industry, Qinhuangdao, Hebei, China.

出版信息

Front Genet. 2023 Jan 4;13:1080759. doi: 10.3389/fgene.2022.1080759. eCollection 2022.

Abstract

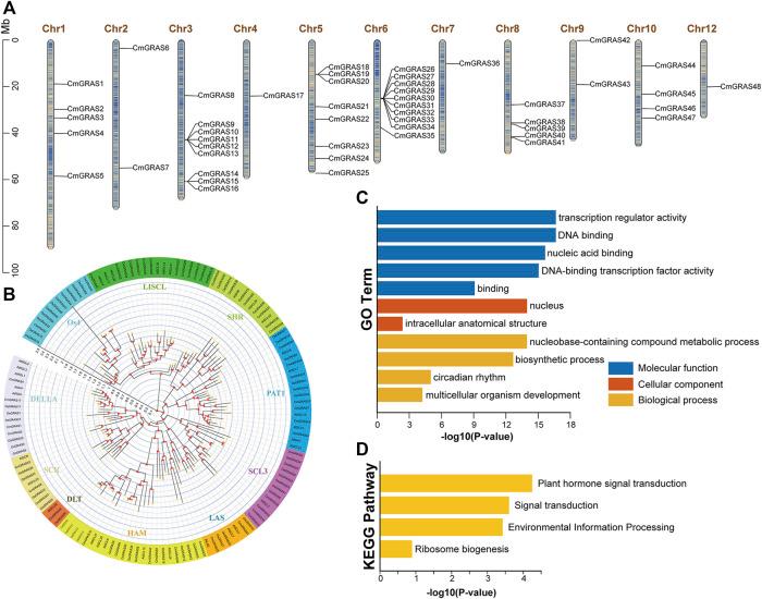
GRAS transcription factors play an important role in regulating various biological processes in plant growth and development. However, their characterization and potential function are still vague in Chinese chestnut (), an important nut with rich nutrition and high economic value. In this study, 48 genes were identified in Chinese chestnut genome and phylogenetic analysis divided genes into nine subfamilies, and each of them has distinct conserved structure domain and features. Genomic organization revealed that tend to have a representative GRAS domain and fewer introns. Tandem duplication had the greatest contribution for the expansion based on the comparative genome analysis, and genes experienced strong purifying selection pressure based on the . Gene expression analysis revealed some members with potential functions in bud development and ovule fertility. genes with more homologous relationships with reference species had more -acting elements and higher expression levels. Notably, the lack of DELLA domain in members of the DELLA subfamily may cause de functionalization, and the differences between the three-dimensional structures of them were exhibited. This comprehensive study provides theoretical and practical basis for future research on the evolution and function of GRAS gene family.

摘要

GRAS转录因子在调控植物生长发育的各种生物学过程中发挥着重要作用。然而,在营养丰富且经济价值高的重要坚果——板栗中,它们的特征和潜在功能仍不明确。在本研究中,在板栗基因组中鉴定出48个基因,系统发育分析将这些基因分为9个亚家族,每个亚家族都有独特的保守结构域和特征。基因组结构分析表明,这些基因倾向于具有代表性的GRAS结构域且内含子较少。基于比较基因组分析,串联重复对这些基因的扩增贡献最大,并且基于(此处原文缺失相关内容),这些基因经历了强烈的纯化选择压力。基因表达分析揭示了一些在芽发育和胚珠育性方面具有潜在功能的成员。与参考物种具有更多同源关系的基因具有更多的顺式作用元件和更高的表达水平。值得注意的是,DELLA亚家族成员中缺乏DELLA结构域可能导致功能丧失,并且展示了它们三维结构之间的差异。这项综合研究为GRAS基因家族的进化和功能的未来研究提供了理论和实践基础。

https://cdn.ncbi.nlm.nih.gov/pmc/blobs/56ad/9845266/4fdb0ee32964/fgene-13-1080759-g001.jpg

文献AI研究员

20分钟写一篇综述,助力文献阅读效率提升50倍。

立即体验

用中文搜PubMed

大模型驱动的PubMed中文搜索引擎

马上搜索

文档翻译

学术文献翻译模型,支持多种主流文档格式。

立即体验