Xiong Jinke, Bao Jingjing, Hu Wenping, Shang Mingyu, Zhang Li
Institute of Animal Science, Chinese Academy of Agricultural Sciences, Beijing, China.
Front Genet. 2023 Jan 6;13:1044017. doi: 10.3389/fgene.2022.1044017. eCollection 2022.
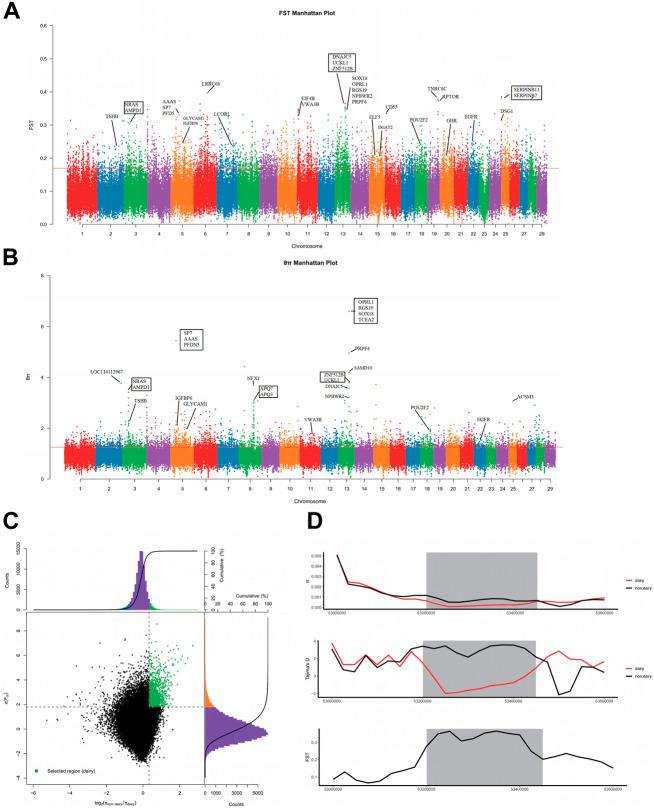
The dairy goat is one of the earliest dairy livestock species, which plays an important role in the economic development, especially for developing countries. With the development of agricultural civilization, dairy goats have been widely distributed across the world. However, few studies have been conducted on the specific characteristics of dairy goat. In this study, we collected the whole-genome data of 89 goat individuals by sequencing 48 goats and employing 41 publicly available goats, including five dairy goat breeds (Saanen, Nubian, Alpine, Toggenburg, and Guanzhong dairy goat; = 24, 15, 11, 6, 6), and three goat breeds (Guishan goat, Longlin goat, Yunshang Black goat; = 6, 15, 6). Through compared the genomes of dairy goat and non-dairy goat to analyze genetic diversity and selection characteristics of dairy goat. The results show that the eight goats could be divided into three subgroups of European, African, and Chinese indigenous goat populations, and we also found that Australian Nubian, Toggenburg, and Australian Alpine had the highest linkage disequilibrium, the lowest level of nucleotide diversity, and a higher inbreeding coefficient, indicating that they were strongly artificially selected. In addition, we identified several candidate genes related to the specificity of dairy goat, particularly genes associated with milk production traits (, , , , , ), reproduction traits (, , , ), immunity traits (, , ). Our results provide not only insights into the evolutionary history and breed characteristics of dairy goat, but also valuable information for the implementation and improvement of dairy goat cross breeding program.
奶山羊是最早的奶畜品种之一,在经济发展中发挥着重要作用,特别是对发展中国家而言。随着农业文明的发展,奶山羊已广泛分布于世界各地。然而,针对奶山羊的具体特征开展的研究较少。在本研究中,我们通过对48只山羊进行测序并使用41只公开可用的山羊,收集了89只山羊个体的全基因组数据,其中包括五个奶山羊品种(萨能奶山羊、努比亚奶山羊、阿尔卑斯奶山羊、吐根堡奶山羊和关中奶山羊;n = 24、15、11、6、6),以及三个山羊品种(圭山山羊、隆林山羊、云上黑山羊;n = 6、15、6)。通过比较奶山羊和非奶山羊的基因组来分析奶山羊的遗传多样性和选择特征。结果表明,这八个山羊群体可分为欧洲、非洲和中国本土山羊种群三个亚组,我们还发现澳大利亚努比亚奶山羊、吐根堡奶山羊和澳大利亚阿尔卑斯奶山羊具有最高的连锁不平衡、最低的核苷酸多样性水平和较高的近亲繁殖系数,表明它们受到了强烈的人工选择。此外,我们鉴定出了几个与奶山羊特异性相关的候选基因,特别是与产奶性状(如 、 、 、 、 、 )、繁殖性状(如 、 、 )、免疫性状(如 、 、 )相关的基因。我们的研究结果不仅为奶山羊的进化历史和品种特征提供了见解,也为奶山羊杂交育种计划的实施和改进提供了有价值的信息。