• 文献检索
  • 文档翻译
  • 深度研究
  • 学术资讯
  • Suppr Zotero 插件Zotero 插件
  • 邀请有礼
  • 套餐&价格
  • 历史记录
应用&插件
Suppr Zotero 插件Zotero 插件浏览器插件Mac 客户端Windows 客户端微信小程序
定价
高级版会员购买积分包购买API积分包
服务
文献检索文档翻译深度研究API 文档MCP 服务
关于我们
关于 Suppr公司介绍联系我们用户协议隐私条款
关注我们

Suppr 超能文献

核心技术专利:CN118964589B侵权必究
粤ICP备2023148730 号-1Suppr @ 2026

文献检索

告别复杂PubMed语法,用中文像聊天一样搜索,搜遍4000万医学文献。AI智能推荐,让科研检索更轻松。

立即免费搜索

文件翻译

保留排版,准确专业,支持PDF/Word/PPT等文件格式,支持 12+语言互译。

免费翻译文档

深度研究

AI帮你快速写综述,25分钟生成高质量综述,智能提取关键信息,辅助科研写作。

立即免费体验

与蛛网膜下腔出血和癫痫显著相关的枢纽基因鉴定:生物信息学分析

Identification of hub genes significantly linked to subarachnoid hemorrhage and epilepsy bioinformatics analysis.

作者信息

Gao Hong, Li Jie, Li Qiuping, Lin Yuanxiang

机构信息

Department of Neurosurgery, The First Affiliated Hospital, Fujian Medical University, Fuzhou, Fujian, China.

Department of Neurosurgery, Zhongshan Hospital (Xiamen), Fudan University, Xiamen, Fujian, China.

出版信息

Front Neurol. 2023 Jan 19;14:1061860. doi: 10.3389/fneur.2023.1061860. eCollection 2023.

DOI:10.3389/fneur.2023.1061860
PMID:36741285
原文链接:https://pmc.ncbi.nlm.nih.gov/articles/PMC9893862/
Abstract

BACKGROUND

Although epilepsy has been linked to subarachnoid hemorrhage (SAH), the underlying mechanism has not been fully elucidated. This study aimed to further explore the potential mechanisms in epilepsy and SAH through genes.

METHODS

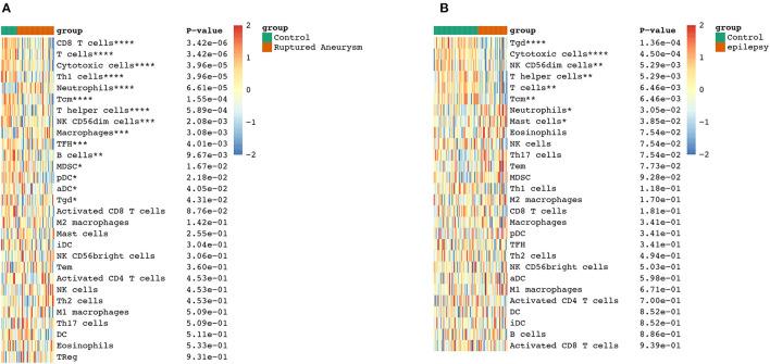
Gene expression profiles for subarachnoid hemorrhage (GSE36791) and epilepsy (GSE143272) were downloaded from the Gene Expression Omnibus (GEO) database. Differential expression analysis was performed to identify the common differentially expressed genes (DEGs) to epilepsy and SAH, which were further analyzed by functional enrichment analysis. Single-sample gene set enrichment analysis (ssGSEA) and weighted correlation network analysis (WGCNA) were used to identify common module genes related to the infiltration of immune cells in epilepsy and SAH. Hub module genes were identified using a protein-protein interaction (PPI) network. Finally, the most relevant genes were obtained by taking the intersection points between the DEGs and hub module genes. We performed validation by retrospectively analyzing the RT-PCR levels of the most relevant genes in patients with pure SAH and patients with SAH complicated with epilepsy. Our experiments verified that the SAH and SAH+epilepsy groups were significantly different from the normal control group. In addition, significant differences were observed between the SAH and SAH+epilepsy groups.

RESULTS

In total, 159 common DEGs-85 downregulated genes and 74 upregulated genes-were identified. Functional analysis emphasized that the immune response was a common feature to epilepsy and SAH. The results of ssGSEA and WGCNA revealed changes in immunocyte recruitment and the related module genes. Finally, MMP9 and C3aR1 were identified as hub genes, and RT-PCR confirmed that the expression levels of the hub genes were higher in epilepsy and SAH samples than in normal samples.

CONCLUSIONS

Our study revealed the pathogenesis of SAH complicated with epilepsy and identified hub genes that might provide new ideas for further mechanistic studies.

摘要

背景

尽管癫痫已被认为与蛛网膜下腔出血(SAH)有关,但其潜在机制尚未完全阐明。本研究旨在通过基因进一步探索癫痫与SAH之间的潜在机制。

方法

从基因表达综合数据库(GEO)下载蛛网膜下腔出血(GSE36791)和癫痫(GSE143272)的基因表达谱。进行差异表达分析以鉴定癫痫和SAH的共同差异表达基因(DEG),并通过功能富集分析进一步分析这些基因。使用单样本基因集富集分析(ssGSEA)和加权相关网络分析(WGCNA)来鉴定与癫痫和SAH中免疫细胞浸润相关的共同模块基因。使用蛋白质-蛋白质相互作用(PPI)网络鉴定枢纽模块基因。最后,通过取DEG与枢纽模块基因的交点获得最相关的基因。我们通过回顾性分析纯SAH患者和SAH合并癫痫患者中最相关基因的RT-PCR水平进行验证。我们的实验证实,SAH组和SAH +癫痫组与正常对照组有显著差异。此外,SAH组和SAH +癫痫组之间也观察到显著差异。

结果

共鉴定出159个共同的DEG,其中85个下调基因和74个上调基因。功能分析强调免疫反应是癫痫和SAH的共同特征。ssGSEA和WGCNA的结果揭示了免疫细胞募集和相关模块基因的变化。最后,鉴定出MMP9和C3aR1为枢纽基因,RT-PCR证实癫痫和SAH样本中枢纽基因的表达水平高于正常样本。

结论

我们的研究揭示了SAH合并癫痫的发病机制,并鉴定出枢纽基因,这可能为进一步的机制研究提供新思路。

https://cdn.ncbi.nlm.nih.gov/pmc/blobs/fd89/9893862/5b418e1341b0/fneur-14-1061860-g0008.jpg
https://cdn.ncbi.nlm.nih.gov/pmc/blobs/fd89/9893862/75a461d163c9/fneur-14-1061860-g0001.jpg
https://cdn.ncbi.nlm.nih.gov/pmc/blobs/fd89/9893862/40d801b78d69/fneur-14-1061860-g0002.jpg
https://cdn.ncbi.nlm.nih.gov/pmc/blobs/fd89/9893862/648543d56658/fneur-14-1061860-g0003.jpg
https://cdn.ncbi.nlm.nih.gov/pmc/blobs/fd89/9893862/0bfa6e1bc6af/fneur-14-1061860-g0005.jpg
https://cdn.ncbi.nlm.nih.gov/pmc/blobs/fd89/9893862/d5abfd061cc0/fneur-14-1061860-g0006.jpg
https://cdn.ncbi.nlm.nih.gov/pmc/blobs/fd89/9893862/937482e983dc/fneur-14-1061860-g0007.jpg
https://cdn.ncbi.nlm.nih.gov/pmc/blobs/fd89/9893862/5b418e1341b0/fneur-14-1061860-g0008.jpg
https://cdn.ncbi.nlm.nih.gov/pmc/blobs/fd89/9893862/75a461d163c9/fneur-14-1061860-g0001.jpg
https://cdn.ncbi.nlm.nih.gov/pmc/blobs/fd89/9893862/40d801b78d69/fneur-14-1061860-g0002.jpg
https://cdn.ncbi.nlm.nih.gov/pmc/blobs/fd89/9893862/648543d56658/fneur-14-1061860-g0003.jpg
https://cdn.ncbi.nlm.nih.gov/pmc/blobs/fd89/9893862/0bfa6e1bc6af/fneur-14-1061860-g0005.jpg
https://cdn.ncbi.nlm.nih.gov/pmc/blobs/fd89/9893862/d5abfd061cc0/fneur-14-1061860-g0006.jpg
https://cdn.ncbi.nlm.nih.gov/pmc/blobs/fd89/9893862/937482e983dc/fneur-14-1061860-g0007.jpg
https://cdn.ncbi.nlm.nih.gov/pmc/blobs/fd89/9893862/5b418e1341b0/fneur-14-1061860-g0008.jpg

相似文献

1
Identification of hub genes significantly linked to subarachnoid hemorrhage and epilepsy bioinformatics analysis.与蛛网膜下腔出血和癫痫显著相关的枢纽基因鉴定:生物信息学分析
Front Neurol. 2023 Jan 19;14:1061860. doi: 10.3389/fneur.2023.1061860. eCollection 2023.
2
Identification of significant immune-related genes for epilepsy via bioinformatics analysis.通过生物信息学分析鉴定癫痫相关的重要免疫基因。
Ann Transl Med. 2021 Jul;9(14):1161. doi: 10.21037/atm-21-2792.
3
Screening and identification of potential hub genes and immune cell infiltration in the synovial tissue of rheumatoid arthritis by bioinformatic approach.通过生物信息学方法筛选和鉴定类风湿关节炎滑膜组织中的潜在枢纽基因及免疫细胞浸润
Heliyon. 2023 Jan 10;9(1):e12799. doi: 10.1016/j.heliyon.2023.e12799. eCollection 2023 Jan.
4
Novel diagnostic biomarkers related to immune infiltration in Parkinson's disease by bioinformatics analysis.通过生物信息学分析得出的与帕金森病免疫浸润相关的新型诊断生物标志物
Front Neurosci. 2023 Jan 26;17:1083928. doi: 10.3389/fnins.2023.1083928. eCollection 2023.
5
Identification of Effective Diagnostic Biomarkers and Immune Cell Infiltration in Atopic Dermatitis by Comprehensive Bioinformatics Analysis.通过综合生物信息学分析鉴定特应性皮炎中有效的诊断生物标志物和免疫细胞浸润
Front Mol Biosci. 2022 Jul 14;9:917077. doi: 10.3389/fmolb.2022.917077. eCollection 2022.
6
Bioinformatic Analysis of Coexpressed Differentially Expressed Genes and Potential Targets for Intracerebral and Subarachnoid Hemorrhage.脑内和蛛网膜下腔出血差异表达基因的共表达生物信息学分析及潜在靶点。
World Neurosurg. 2022 Mar;159:e442-e452. doi: 10.1016/j.wneu.2021.12.070. Epub 2022 Jan 3.
7
Identifying the hub gene and immune infiltration of Parkinson's disease using bioinformatical methods.使用生物信息学方法鉴定帕金森病的枢纽基因和免疫浸润。
Brain Res. 2022 Jun 15;1785:147879. doi: 10.1016/j.brainres.2022.147879. Epub 2022 Mar 10.
8
Identifying hub genes of calcific aortic valve disease and revealing the immune infiltration landscape based on multiple WGCNA and single-cell sequence analysis.基于多 WGCNA 和单细胞测序分析鉴定钙化性主动脉瓣疾病的枢纽基因并揭示其免疫浸润图谱。
Front Immunol. 2022 Nov 4;13:1035285. doi: 10.3389/fimmu.2022.1035285. eCollection 2022.
9
Identification of the pivotal role of SPP1 in kidney stone disease based on multiple bioinformatics analysis.基于多种生物信息学分析鉴定 SPP1 在肾结石病中的关键作用。
BMC Med Genomics. 2022 Jan 11;15(1):7. doi: 10.1186/s12920-022-01157-4.
10
Specific signature biomarkers highlight the potential mechanisms of circulating neutrophils in aneurysmal subarachnoid hemorrhage.特定的标志性生物标志物揭示了循环中性粒细胞在动脉瘤性蛛网膜下腔出血中的潜在机制。
Front Pharmacol. 2022 Nov 10;13:1022564. doi: 10.3389/fphar.2022.1022564. eCollection 2022.

引用本文的文献

1
Multi-omics analysis of Helicobacter pylori-associated gastric cancer identifies hub genes as a novel therapeutic biomarker.幽门螺杆菌相关胃癌的多组学分析确定枢纽基因为新型治疗生物标志物。
Brief Bioinform. 2025 May 1;26(3). doi: 10.1093/bib/bbaf241.
2
Screening, Analysis, and Validation of Endoplasmic Reticulum Stress-Related DEGs in Epilepsy.癫痫中内质网应激相关差异表达基因的筛选、分析及验证
Cell Mol Neurobiol. 2025 May 25;45(1):51. doi: 10.1007/s10571-025-01567-9.
3
Mendelian randomization combined with single-cell sequencing data analysis of chemokines and chemokine receptors and key genes and molecular mechanisms associated with epilepsy.

本文引用的文献

1
Multi-modal data integration platform combining clinical and preclinical models of post subarachnoid hemorrhage epilepsy.多模态数据整合平台,结合蛛网膜下腔出血后癫痫的临床前和临床模型。
Annu Int Conf IEEE Eng Med Biol Soc. 2022 Jul;2022:3459-3463. doi: 10.1109/EMBC48229.2022.9871864.
2
Characterization of Immune-Related Genes and Immune Infiltration Features in Epilepsy by Multi-Transcriptome Data.基于多转录组数据的癫痫免疫相关基因及免疫浸润特征分析
J Inflamm Res. 2022 May 5;15:2855-2876. doi: 10.2147/JIR.S360743. eCollection 2022.
3
Bioinformatic analysis identifies potential key genes of epilepsy.
孟德尔随机化结合趋化因子、趋化因子受体及与癫痫相关的关键基因和分子机制的单细胞测序数据分析
Neuroreport. 2025 Jun 4;36(9):467-486. doi: 10.1097/WNR.0000000000002168. Epub 2025 Apr 29.
4
Exploring the molecular mechanisms of subarachnoid hemorrhage and potential therapeutic targets: insights from bioinformatics and drug prediction.探索蛛网膜下腔出血的分子机制及潜在治疗靶点:来自生物信息学和药物预测的见解
Sci Rep. 2025 Apr 15;15(1):12861. doi: 10.1038/s41598-025-97642-8.
5
Unveiling Molecular Dynamics of MeCp2, CDKL5 and BDNF in the Hippocampus of Individuals With Intractable Mesial Temporal Lobe Epilepsy.揭示难治性内侧颞叶癫痫患者海马中MeCp2、CDKL5和BDNF的分子动力学
J Cell Mol Med. 2025 Feb;29(3):e70373. doi: 10.1111/jcmm.70373.
6
Cross-disease transcriptomic analysis reveals DOK3 and PAPOLA as therapeutic targets for neuroinflammatory and tumorigenic processes.跨疾病转录组分析揭示DOK3和PAPOLA是神经炎症和肿瘤发生过程的治疗靶点。
Front Immunol. 2024 Dec 12;15:1504629. doi: 10.3389/fimmu.2024.1504629. eCollection 2024.
7
The Interplay Between Epilepsy and Parkinson's Disease: Gene Expression Profiling and Functional Analysis.癫痫与帕金森病之间的相互作用:基因表达谱分析与功能分析
Mol Biotechnol. 2025 Mar;67(3):1035-1053. doi: 10.1007/s12033-024-01103-y. Epub 2024 Mar 7.
8
Exploring shared pathways and the shared biomarker ERRFI1 in Obstructive sleep apnoea and atherosclerosis using integrated bioinformatics analysis.采用综合生物信息学分析方法研究阻塞性睡眠呼吸暂停和动脉粥样硬化中的共享通路和共享生物标志物 ERRFI1。
Sci Rep. 2023 Sep 12;13(1):15103. doi: 10.1038/s41598-023-42184-0.
生物信息学分析鉴定癫痫的潜在关键基因。
PLoS One. 2021 Sep 23;16(9):e0254326. doi: 10.1371/journal.pone.0254326. eCollection 2021.
4
Monogenic Epilepsies: Disease Mechanisms, Clinical Phenotypes, and Targeted Therapies.单基因遗传性癫痫:疾病机制、临床表型和靶向治疗。
Neurology. 2021 Oct 26;97(17):817-831. doi: 10.1212/WNL.0000000000012744. Epub 2021 Sep 7.
5
Identification of significant immune-related genes for epilepsy via bioinformatics analysis.通过生物信息学分析鉴定癫痫相关的重要免疫基因。
Ann Transl Med. 2021 Jul;9(14):1161. doi: 10.21037/atm-21-2792.
6
Exploring the Pathogenesis of Psoriasis Complicated With Atherosclerosis Microarray Data Analysis.探讨伴发动脉粥样硬化的银屑病发病机制的微阵列数据分析。
Front Immunol. 2021 May 27;12:667690. doi: 10.3389/fimmu.2021.667690. eCollection 2021.
7
Emerging Role of Microglia-Mediated Neuroinflammation in Epilepsy after Subarachnoid Hemorrhage.小胶质细胞介导体液炎症在蛛网膜下腔出血后癫痫中的新作用。
Mol Neurobiol. 2021 Jun;58(6):2780-2791. doi: 10.1007/s12035-021-02288-y. Epub 2021 Jan 26.
8
Identification of Key Genes Associated with Changes in the Host Response to Severe Burn Shock: A Bioinformatics Analysis with Data from the Gene Expression Omnibus (GEO) Database.鉴定与严重烧伤休克宿主反应变化相关的关键基因:基于基因表达综合数据库(GEO)数据的生物信息学分析
J Inflamm Res. 2020 Dec 1;13:1029-1041. doi: 10.2147/JIR.S282722. eCollection 2020.
9
The association between systemic autoimmune disorders and epilepsy and its clinical implications.系统性自身免疫性疾病与癫痫的关联及其临床意义。
Brain. 2021 Mar 3;144(2):372-390. doi: 10.1093/brain/awaa362.
10
Correlation between AT1R gene polymorphism and epilepsy secondary to cerebral infarction.血管紧张素Ⅱ受体 1 基因多态性与脑梗死继发癫痫的相关性。
Eur Rev Med Pharmacol Sci. 2020 Jun;24(12):6873-6880. doi: 10.26355/eurrev_202006_21677.