• 文献检索
  • 文档翻译
  • 深度研究
  • 学术资讯
  • Suppr Zotero 插件Zotero 插件
  • 邀请有礼
  • 套餐&价格
  • 历史记录
应用&插件
Suppr Zotero 插件Zotero 插件浏览器插件Mac 客户端Windows 客户端微信小程序
定价
高级版会员购买积分包购买API积分包
服务
文献检索文档翻译深度研究API 文档MCP 服务
关于我们
关于 Suppr公司介绍联系我们用户协议隐私条款
关注我们

Suppr 超能文献

核心技术专利:CN118964589B侵权必究
粤ICP备2023148730 号-1Suppr @ 2026

文献检索

告别复杂PubMed语法,用中文像聊天一样搜索,搜遍4000万医学文献。AI智能推荐,让科研检索更轻松。

立即免费搜索

文件翻译

保留排版,准确专业,支持PDF/Word/PPT等文件格式,支持 12+语言互译。

免费翻译文档

深度研究

AI帮你快速写综述,25分钟生成高质量综述,智能提取关键信息,辅助科研写作。

立即免费体验

优化的人脂肪生成细胞模型胰岛素信号转导研究方案。

An optimised protocol for the investigation of insulin signalling in a human cell culture model of adipogenesis.

机构信息

Oxford Centre for Diabetes, Endocrinology and Metabolism, Radcliffe Department of Medicine, University of Oxford, Churchill Hospital, Headington, UK.

NIHR Oxford Biomedical Research Centre, OUH Foundation Trust, Oxford, UK.

出版信息

Adipocyte. 2023 Dec;12(1):2179339. doi: 10.1080/21623945.2023.2179339.

DOI:10.1080/21623945.2023.2179339
PMID:36763512
原文链接:https://pmc.ncbi.nlm.nih.gov/articles/PMC9980465/
Abstract

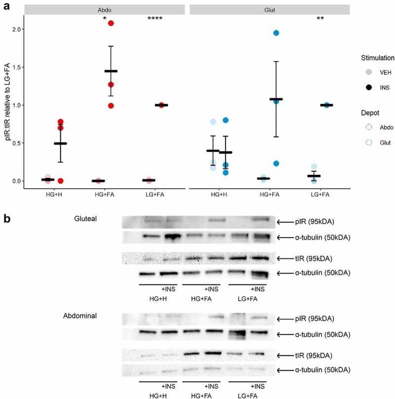
While there is no standardized protocol for the differentiation of human adipocytes in culture, common themes exist in the use of supra-physiological glucose and hormone concentrations, and an absence of exogenous fatty acids. These factors can have detrimental effects on some aspects of adipogenesis and adipocyte function. Here, we present methods for modifying the adipogenic differentiation protocol to overcome impaired glucose uptake and insulin signalling in human adipose-derived stem cell lines derived from the stromal vascular fraction of abdominal and gluteal subcutaneous adipose tissue. By reducing the length of exposure to adipogenic hormones, in combination with a physiological glucose concentration (5 mM), and the provision of exogenous fatty acids (reflecting typical dietary fatty acids), we were able to restore early insulin signalling events and glucose uptake, which were impaired by extended use of hormones and a high glucose concentration, respectively. Furthermore, the addition of exogenous fatty acids greatly increased the storage of triglycerides and removed the artificial demand to synthesize all fatty acids by lipogenesis. Thus, modifying the adipogenic cocktail can enhance functional aspects of human adipocytes and is an important variable to consider prior to investigations into adipocyte biology.

摘要

虽然目前还没有标准化的方案来在培养条件下区分人类脂肪细胞,但是在使用超生理浓度的葡萄糖和激素,以及不添加外源性脂肪酸方面,存在一些共识。这些因素可能对脂肪生成和脂肪细胞功能的某些方面产生不利影响。在这里,我们介绍了一些修改脂肪生成分化方案的方法,以克服来源于腹部和臀部皮下脂肪组织基质血管部分的人脂肪源性干细胞系中葡萄糖摄取和胰岛素信号受损的问题。通过缩短暴露于脂肪生成激素的时间,结合生理浓度的葡萄糖(5mM),并提供外源性脂肪酸(反映典型的膳食脂肪酸),我们能够恢复早期胰岛素信号事件和葡萄糖摄取,而这两者分别受到激素和高葡萄糖浓度的延长作用而受损。此外,添加外源性脂肪酸大大增加了甘油三酯的储存,并通过脂肪生成去除了合成所有脂肪酸的人工需求。因此,修改脂肪生成混合物可以增强人类脂肪细胞的功能方面,并且是在研究脂肪细胞生物学之前需要考虑的一个重要变量。

https://cdn.ncbi.nlm.nih.gov/pmc/blobs/a84b/9980465/fa1ad89acc89/KADI_A_2179339_F0007_OC.jpg
https://cdn.ncbi.nlm.nih.gov/pmc/blobs/a84b/9980465/5093ea3c95b6/KADI_A_2179339_F0001_B.jpg
https://cdn.ncbi.nlm.nih.gov/pmc/blobs/a84b/9980465/d63e702b6510/KADI_A_2179339_F0002_OC.jpg
https://cdn.ncbi.nlm.nih.gov/pmc/blobs/a84b/9980465/5e3ab30761d6/KADI_A_2179339_F0003_OC.jpg
https://cdn.ncbi.nlm.nih.gov/pmc/blobs/a84b/9980465/2801abcc4016/KADI_A_2179339_F0004_OC.jpg
https://cdn.ncbi.nlm.nih.gov/pmc/blobs/a84b/9980465/fe2c8c3920b1/KADI_A_2179339_F0005_OC.jpg
https://cdn.ncbi.nlm.nih.gov/pmc/blobs/a84b/9980465/b936b67eec8f/KADI_A_2179339_F0006_OC.jpg
https://cdn.ncbi.nlm.nih.gov/pmc/blobs/a84b/9980465/fa1ad89acc89/KADI_A_2179339_F0007_OC.jpg
https://cdn.ncbi.nlm.nih.gov/pmc/blobs/a84b/9980465/5093ea3c95b6/KADI_A_2179339_F0001_B.jpg
https://cdn.ncbi.nlm.nih.gov/pmc/blobs/a84b/9980465/d63e702b6510/KADI_A_2179339_F0002_OC.jpg
https://cdn.ncbi.nlm.nih.gov/pmc/blobs/a84b/9980465/5e3ab30761d6/KADI_A_2179339_F0003_OC.jpg
https://cdn.ncbi.nlm.nih.gov/pmc/blobs/a84b/9980465/2801abcc4016/KADI_A_2179339_F0004_OC.jpg
https://cdn.ncbi.nlm.nih.gov/pmc/blobs/a84b/9980465/fe2c8c3920b1/KADI_A_2179339_F0005_OC.jpg
https://cdn.ncbi.nlm.nih.gov/pmc/blobs/a84b/9980465/b936b67eec8f/KADI_A_2179339_F0006_OC.jpg
https://cdn.ncbi.nlm.nih.gov/pmc/blobs/a84b/9980465/fa1ad89acc89/KADI_A_2179339_F0007_OC.jpg

相似文献

1
An optimised protocol for the investigation of insulin signalling in a human cell culture model of adipogenesis.优化的人脂肪生成细胞模型胰岛素信号转导研究方案。
Adipocyte. 2023 Dec;12(1):2179339. doi: 10.1080/21623945.2023.2179339.
2
Adipogenic Differentiation Assay for the Study of Insulin Signaling.用于胰岛素信号研究的脂肪生成分化测定
Methods Mol Biol. 2025;2938:31-46. doi: 10.1007/978-1-0716-4607-6_4.
3
Adipose tissue regulates insulin sensitivity: role of adipogenesis, de novo lipogenesis and novel lipids.脂肪组织调节胰岛素敏感性:脂肪生成、从头脂肪生成和新型脂质的作用。
J Intern Med. 2016 Nov;280(5):465-475. doi: 10.1111/joim.12540. Epub 2016 Oct 3.
4
Regulation of De Novo Lipid Synthesis by the Small GTPase Rac1 in the Adipogenic Differentiation of Progenitor Cells from Mouse White Adipose Tissue.小 GTP 酶 Rac1 在小鼠白色脂肪组织祖细胞成脂分化中对从头合成脂质的调控作用。
Int J Mol Sci. 2023 Feb 27;24(5):4608. doi: 10.3390/ijms24054608.
5
A modified protocol to maximize differentiation of human preadipocytes and improve metabolic phenotypes.一种改良的方案,用于最大限度地分化人类前体脂肪细胞并改善代谢表型。
Obesity (Silver Spring). 2012 Dec;20(12):2334-40. doi: 10.1038/oby.2012.116. Epub 2012 May 4.
6
A cellular model for the investigation of depot specific human adipocyte biology.用于研究特定部位人体脂肪细胞生物学的细胞模型。
Adipocyte. 2017 Jan 2;6(1):40-55. doi: 10.1080/21623945.2016.1277052. Epub 2017 Jan 6.
7
HAND2 is a novel obesity-linked adipogenic transcription factor regulated by glucocorticoid signalling.HAND2 是一种新型肥胖相关脂肪生成转录因子,受糖皮质激素信号调控。
Diabetologia. 2021 Aug;64(8):1850-1865. doi: 10.1007/s00125-021-05470-y. Epub 2021 May 20.
8
Insulin prevents fatty acid induced increase of adipocyte size.胰岛素可防止脂肪酸引起的脂肪细胞体积增大。
Adipocyte. 2022 Dec;11(1):510-528. doi: 10.1080/21623945.2022.2107784.
9
Adipogenesis of human adipose-derived stem cells within three-dimensional hollow fiber-based bioreactors.三维中空纤维生物反应器中人脂肪来源干细胞的成脂分化。
Tissue Eng Part C Methods. 2012 Jan;18(1):54-61. doi: 10.1089/ten.TEC.2011.0216. Epub 2011 Oct 18.
10
Extracellular matrix modulates depot-specific adipogenic capacity in adipose tissue of dairy cattle.细胞外基质调节奶牛脂肪组织中特定部位的脂肪生成能力。
J Dairy Sci. 2024 Nov;107(11):9978-9996. doi: 10.3168/jds.2024-25040. Epub 2024 Jul 4.

引用本文的文献

1
The Application of Duck Embryonic Fibroblasts CCL-141 as a Cell Model for Adipogenesis.鸭胚胎成纤维细胞CCL-141作为脂肪生成细胞模型的应用
Animals (Basel). 2024 Oct 15;14(20):2973. doi: 10.3390/ani14202973.

本文引用的文献

1
Association between diabetes, obesity, aging, and cancer: review of recent literature.糖尿病、肥胖、衰老与癌症之间的关联:近期文献综述
Transl Cancer Res. 2020 Sep;9(9):5743-5759. doi: 10.21037/tcr.2020.03.14.
2
In vitro and ex vivo models of adipocytes.体外和离体脂肪细胞模型。
Am J Physiol Cell Physiol. 2021 May 1;320(5):C822-C841. doi: 10.1152/ajpcell.00519.2020. Epub 2021 Jan 13.
3
Mind your media.留意你的媒体。
Nat Metab. 2020 Dec;2(12):1369-1372. doi: 10.1038/s42255-020-00299-y.
4
Metabolic risk factors and incident advanced liver disease in non-alcoholic fatty liver disease (NAFLD): A systematic review and meta-analysis of population-based observational studies.代谢风险因素与非酒精性脂肪性肝病(NAFLD)患者发生进展性肝疾病的关系:基于人群的观察性研究的系统评价和荟萃分析。
PLoS Med. 2020 Apr 30;17(4):e1003100. doi: 10.1371/journal.pmed.1003100. eCollection 2020 Apr.
5
The development of a high throughput drug-responsive model of white adipose tissue comprising adipogenic 3T3-L1 cells in a 3D matrix.建立一个高通量的药物反应模型,该模型由 3D 基质中的成脂 3T3-L1 细胞组成,用于白色脂肪组织。
Biofabrication. 2019 Dec 11;12(1):015018. doi: 10.1088/1758-5090/ab56fe.
6
Influence of glucose and insulin in human adipogenic differentiation models with adipose-derived stem cells.葡萄糖和胰岛素对人脂肪干细胞成脂分化模型的影响。
Adipocyte. 2019 Dec;8(1):254-264. doi: 10.1080/21623945.2019.1636626.
7
Body mass index and all cause mortality in HUNT and UK Biobank studies: linear and non-linear mendelian randomisation analyses.体质指数与 HUNT 和 UK Biobank 研究中的全因死亡率:线性和非线性孟德尔随机化分析。
BMJ. 2019 Mar 26;364:l1042. doi: 10.1136/bmj.l1042.
8
Glucose availability controls adipogenesis in mouse 3T3-L1 adipocytes via up-regulation of nicotinamide metabolism.葡萄糖可用性通过上调烟酰胺代谢来控制小鼠3T3-L1脂肪细胞的脂肪生成。
J Biol Chem. 2017 Nov 10;292(45):18556-18564. doi: 10.1074/jbc.M117.791970. Epub 2017 Sep 15.
9
A cellular model for the investigation of depot specific human adipocyte biology.用于研究特定部位人体脂肪细胞生物学的细胞模型。
Adipocyte. 2017 Jan 2;6(1):40-55. doi: 10.1080/21623945.2016.1277052. Epub 2017 Jan 6.
10
Differentiation and Metabolic Interrogation of Human Adipocytes.人脂肪细胞的分化与代谢研究
Methods Mol Biol. 2017;1566:61-76. doi: 10.1007/978-1-4939-6820-6_7.