State Key Laboratory of Molecular Developmental Biology, Institute of Genetics and Developmental Biology, Chinese Academy of Sciences, Beijing 100101, China.
University of Chinese Academy of Sciences, Beijing 100049, China.
Theranostics. 2023 Jan 22;13(3):1042-1058. doi: 10.7150/thno.78649. eCollection 2023.
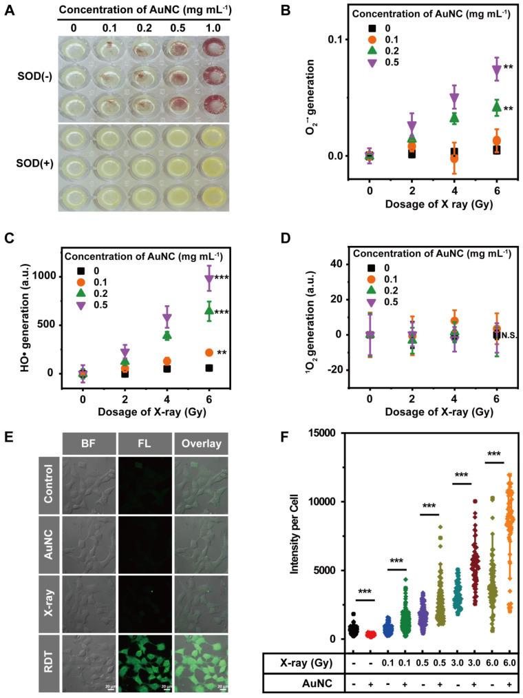
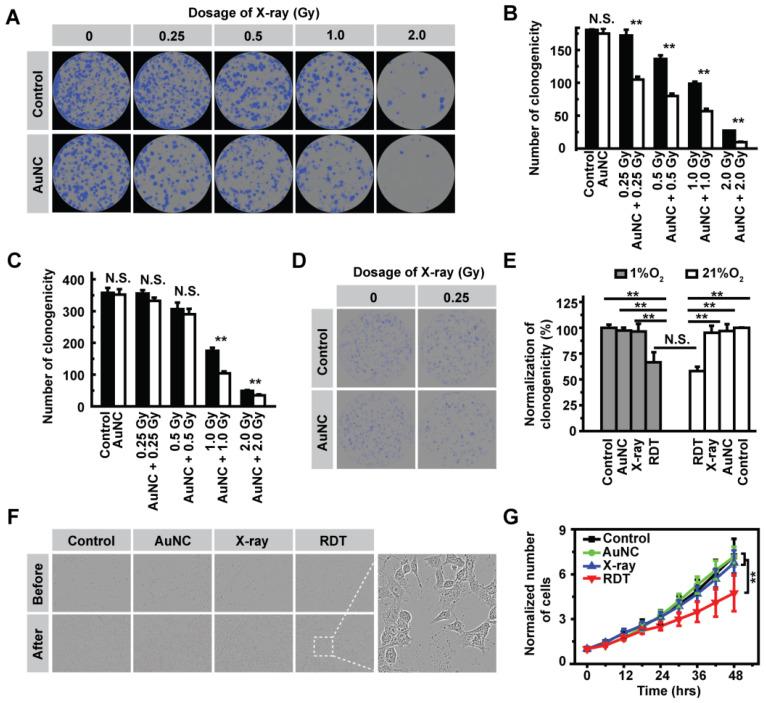
Radiodynamic therapy (RDT) is an emerging novel anti-cancer treatment based on the generation of cytotoxic reactive oxygen species (ROS) at the lesion site following the interaction between low-dose X-ray and a photosensitizer (PS) drug. For a classical RDT, scintillator nanomaterials loaded with traditional PSs are generally involved to generate singlet oxygen (O). However, this scintillator-mediated strategy generally suffers from insufficient energy transfer efficiency and the hypoxic tumor microenvironment, and finally severely impedes the efficacy of RDT. Gold nanoclusters were irradiated by low dose of X-ray (called RDT) to investigate the production of ROS, killing efficiency of cell level and living body level, antitumor immune mechanism and biosafety. A novel dihydrolipoic acid coated gold nanoclusters (AuNC@DHLA) RDT, without additional scintillator or photosensitizer assisted, has been developed. In contrast to scintillator-mediated strategy, AuNC@DHLA can directly absorb the X-ray and exhibit excellent radiodynamic performance. More importantly, the radiodynamic mechanism of AuNC@DHLA involves electron-transfer mode resulting in O and HO•, and excess ROS has been generated even under hypoxic conditions. Highly efficient treatment of solid tumors had been achieved via only single drug administration and low-dose X-ray radiation. Interestingly, enhanced antitumor immune response was involved, which could be effective against tumor recurrence or metastasis. Negligible systemic toxicity was also observed as a consequence of the ultra-small size of AuNC@DHLA and rapid clearance from body after effective treatment. Highly efficient treatment of solid tumors had been achieved, enhanced antitumor immune response and negligible systemic toxicity were observed. Our developed strategy will further promote the cancer therapeutic efficiency under low dose X-ray radiation and hypoxic conditions, and bring hope for clinical cancer treatment.
放射动力学疗法(RDT)是一种新兴的抗癌治疗方法,基于低剂量 X 射线与光敏剂(PS)药物相互作用在病变部位产生细胞毒性活性氧(ROS)。对于经典的 RDT,通常涉及负载传统 PS 的闪烁体纳米材料来产生单线态氧(O)。然而,这种闪烁体介导的策略通常受到能量转移效率不足和缺氧肿瘤微环境的限制,最终严重阻碍了 RDT 的疗效。
金纳米团簇(AuNC)经低剂量 X 射线(称为 RDT)照射,研究 ROS 的产生、细胞水平和活体水平的杀伤效率、抗肿瘤免疫机制和生物安全性。开发了一种新型二氢硫辛酸(DHLA)包覆的金纳米团簇(AuNC@DHLA)RDT,无需额外的闪烁体或光敏剂辅助。与闪烁体介导的策略相比,AuNC@DHLA 可以直接吸收 X 射线并表现出优异的放射动力学性能。更重要的是,AuNC@DHLA 的放射动力学机制涉及电子转移模式,导致 O 和 HO•的产生,即使在缺氧条件下也能产生过量的 ROS。通过单次药物给药和低剂量 X 射线辐射,实现了对实体瘤的高效治疗。有趣的是,涉及增强的抗肿瘤免疫反应,可以有效抵抗肿瘤复发或转移。由于 AuNC@DHLA 的超小尺寸和有效治疗后从体内快速清除,因此观察到轻微的全身毒性。
实现了对实体瘤的高效治疗、增强了抗肿瘤免疫反应和轻微的全身毒性。我们开发的策略将进一步促进低剂量 X 射线辐射和缺氧条件下的癌症治疗效率,并为临床癌症治疗带来希望。