Suppr超能文献

通过调节Akt/MDM2/p53信号通路研究总状土木香内酯A对结肠癌细胞的抗癌作用。

Anticancer effect of involucrasin A on colorectal cancer cells by modulating the Akt/MDM2/p53 pathway.

作者信息

Wei Chengming, Du Jingjing, Shen Yunfu, Wang Zi, Lin Qianyu, Chen Junhe, Zhang Fuming, Lin Wanjun, Wang Zhibin, Yang Zhuya, Ma Wenzhe

机构信息

State Key Laboratory of Quality Research in Chinese Medicine, Macau University of Science and Technology, Macau, SAR 999078, P.R. China.

Faculty of Pharmaceutical Sciences, Shenzhen Institute of Advanced Technology Chinese Academy of Sciences, Shenzhen, Guangdong 518000, P.R. China.

出版信息

Oncol Lett. 2023 Apr 12;25(6):218. doi: 10.3892/ol.2023.13804. eCollection 2023 Jun.

Abstract

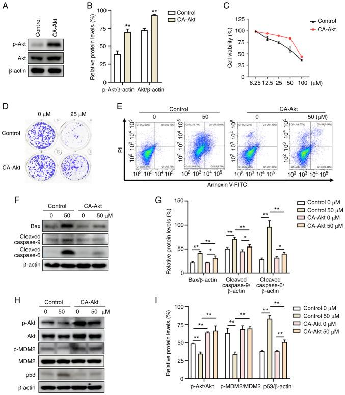
Colorectal cancer (CRC) is the second leading cause of cancer mortality worldwide; however, there is still a lack of effective clinical anti-CRC agents. Naturally-occurring compounds have been considered a potentially valuable source of new antitumorigenic agents. Involucrasin A, a novel natural molecule, was isolated from (Wall.) Wight & Arn by our team. In the present study, the anticancer activity of involucrasin A in HCT-116 CRC cells was evaluated. Firstly, the anti-proliferative effect of involucrasin A on HCT-116 cells was analyzed by sulforhodamine B and colony formation assays. The results revealed that involucrasin A exhibited a potent inhibitory effect on HCT-116 CRC cell proliferation . Subsequently, flow cytometry and western blotting indicated that involucrasin A induced apoptosis and upregulated the expression levels of apoptosis-related proteins, such as cleaved-caspase 6 and cleaved-caspase 9, in a dose-dependent manner. Mechanistically, involucrasin A significantly inhibited the phosphorylation of Akt and murine double minute 2 homologue (MDM2), which resulted in increased intracellular levels of p53. This was reversed by exogenous expression of the constitutively active form of Akt. Similarly, either knocking out p53 or knocking down Bax abrogated involucrasin A-induced proliferation inhibition and apoptosis. Together, the present study indicated that involucrasin A exerts antitumorigenic activities via modulating the Akt/MDM2/p53 pathway in HCT-116 CRC cells, and it is worthy of further exploration in preclinical and clinical trials.

摘要

结直肠癌(CRC)是全球癌症死亡的第二大主要原因;然而,目前仍缺乏有效的临床抗CRC药物。天然存在的化合物被认为是新型抗肿瘤药物的潜在宝贵来源。我们团队从(Wall.)Wight & Arn中分离出了一种新型天然分子——总苞草素A。在本研究中,评估了总苞草素A对HCT-116 CRC细胞的抗癌活性。首先,通过磺酰罗丹明B和集落形成试验分析了总苞草素A对HCT-116细胞的抗增殖作用。结果显示,总苞草素A对HCT-116 CRC细胞增殖具有显著的抑制作用。随后,流式细胞术和蛋白质印迹法表明,总苞草素A以剂量依赖的方式诱导细胞凋亡并上调凋亡相关蛋白的表达水平,如裂解的半胱天冬酶6和裂解的半胱天冬酶9。机制上,总苞草素A显著抑制Akt和小鼠双微体2同源物(MDM2)的磷酸化,导致细胞内p53水平升高。组成型活性形式的Akt的外源性表达可逆转这种情况。同样,敲除p53或敲低Bax可消除总苞草素A诱导的增殖抑制和细胞凋亡。总之,本研究表明总苞草素A通过调节HCT-116 CRC细胞中的Akt/MDM2/p53途径发挥抗肿瘤活性,并值得在临床前和临床试验中进一步探索。

https://cdn.ncbi.nlm.nih.gov/pmc/blobs/1203/10157355/df12edcfe83d/ol-25-06-13804-g00.jpg

文献AI研究员

20分钟写一篇综述,助力文献阅读效率提升50倍。

立即体验

用中文搜PubMed

大模型驱动的PubMed中文搜索引擎

马上搜索

文档翻译

学术文献翻译模型,支持多种主流文档格式。

立即体验