Suppr超能文献

富含脯氨酸的无序域 DROSHA 在内含子 miRNA 加工中的作用。

Role of the proline-rich disordered domain of DROSHA in intronic microRNA processing.

机构信息

Center for RNA Research, Institute for Basic Science, Seoul 08826, Korea.

School of Biological Sciences, Seoul National University, Seoul 08826, Korea.

出版信息

Genes Dev. 2023 May 1;37(9-10):383-397. doi: 10.1101/gad.350275.122. Epub 2023 May 26.

Abstract

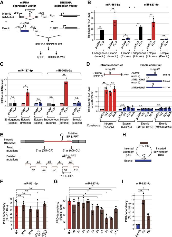
DROSHA serves as a gatekeeper of the microRNA (miRNA) pathway by processing primary transcripts (pri-miRNAs). While the functions of structured domains of DROSHA have been well documented, the contribution of N-terminal proline-rich disordered domain (PRD) remains elusive. Here we show that the PRD promotes the processing of miRNA hairpins located within introns. We identified a DROSHA isoform (p140) lacking the PRD, which is produced by proteolytic cleavage. Small RNA sequencing revealed that p140 is significantly impaired in the maturation of intronic miRNAs. Consistently, our minigene constructs demonstrated that PRD enhances the processing of intronic hairpins, but not those in exons. Splice site mutations did not affect the PRD's enhancing effect on intronic constructs, suggesting that the PRD acts independently of splicing reaction by interacting with sequences residing within introns. The N-terminal regions from zebrafish and DROSHA can replace the human counterpart, indicating functional conservation despite poor sequence alignment. Moreover, we found that rapidly evolving intronic miRNAs are generally more dependent on PRD than conserved ones, suggesting a role of PRD in miRNA evolution. Our study reveals a new layer of miRNA regulation mediated by a low-complexity disordered domain that senses the genomic contexts of miRNA loci.

摘要

DROSHA 通过加工初级转录物 (pri-miRNAs) 作为 microRNA (miRNA) 途径的守门员。虽然 DROSHA 结构域的功能已经得到很好的证明,但 N 端富含脯氨酸的无序域 (PRD) 的贡献仍然难以捉摸。在这里,我们表明 PRD 促进了位于内含子内的 miRNA 发夹的加工。我们鉴定了一种缺乏 PRD 的 DROSHA 同工型 (p140),它是通过蛋白水解切割产生的。小 RNA 测序显示,p140 在内含子 miRNA 的成熟过程中显著受损。一致地,我们的 minigene 构建体表明 PRD 增强了内含子发夹的加工,但不增强外显子中的发夹。剪接位点突变不影响 PRD 对内含子构建体的增强作用,表明 PRD 通过与位于内含子内的序列相互作用,独立于剪接反应起作用。来自斑马鱼和 DROSHA 的 N 端区域可以替代人类对应物,表明尽管序列比对不佳,但功能保守。此外,我们发现快速进化的内含子 miRNA 通常比保守的 miRNA 更依赖于 PRD,这表明 PRD 在 miRNA 进化中起作用。我们的研究揭示了一种由低复杂度无序域介导的 miRNA 调控的新层次,该无序域可以感知 miRNA 基因座的基因组环境。

https://cdn.ncbi.nlm.nih.gov/pmc/blobs/79cb/10270192/4f0c8fd32e2d/383f01.jpg

文献AI研究员

20分钟写一篇综述,助力文献阅读效率提升50倍。

立即体验

用中文搜PubMed

大模型驱动的PubMed中文搜索引擎

马上搜索

文档翻译

学术文献翻译模型,支持多种主流文档格式。

立即体验