Oka Naomi, Shimada Kazuya, Ishii Azusa, Kobayashi Nobuyuki, Kondo Kazuhiro
Department of Virology, The Jikei University School of Medicine, 3-25-8 Nishi-Shimbashi, Minato-ku, Tokyo 105-8461, Japan.
iScience. 2023 Jun 16;26(6):106954. doi: 10.1016/j.isci.2023.106954. Epub 2023 May 24.
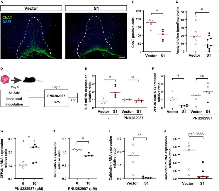
Neurological complications that occur in SARS-CoV-2 infection, such as olfactory dysfunction, brain inflammation, malaise, and depressive symptoms, are thought to contribute to long COVID. However, in autopsies of patients who have died from COVID-19, there is normally no direct evidence that central nervous system damage is due to proliferation of SARS-CoV-2. For this reason, many aspects of the pathogenesis mechanisms of such symptoms remain unknown. Expressing SARS-CoV-2 S1 protein in the nasal cavity of mice was associated with increased apoptosis of the olfactory system and decreased intracerebral acetylcholine production. The decrease in acetylcholine production was associated with brain inflammation, malaise, depressive clinical signs, and decreased expression of the cytokine degrading factor ZFP36. Administering the cholinesterase inhibitor donepezil to the mice improved brain inflammation, malaise and depressive clinical signs. These findings could contribute to the elucidation of the pathogenesis mechanisms of neurological complications associated with COVID-19 and long COVID.
在新冠病毒感染中出现的神经并发症,如嗅觉功能障碍、脑部炎症、不适和抑郁症状,被认为与新冠长期症状有关。然而,在死于新冠肺炎的患者尸检中,通常没有直接证据表明中枢神经系统损伤是由新冠病毒增殖所致。因此,此类症状发病机制的许多方面仍不清楚。在小鼠鼻腔中表达新冠病毒S1蛋白与嗅觉系统细胞凋亡增加以及脑内乙酰胆碱生成减少有关。乙酰胆碱生成减少与脑部炎症、不适、抑郁临床体征以及细胞因子降解因子ZFP36表达降低有关。给小鼠施用胆碱酯酶抑制剂多奈哌齐可改善脑部炎症、不适和抑郁临床体征。这些发现可能有助于阐明与新冠肺炎和新冠长期症状相关的神经并发症的发病机制。