• 文献检索
  • 文档翻译
  • 深度研究
  • 学术资讯
  • Suppr Zotero 插件Zotero 插件
  • 邀请有礼
  • 套餐&价格
  • 历史记录
应用&插件
Suppr Zotero 插件Zotero 插件浏览器插件Mac 客户端Windows 客户端微信小程序
定价
高级版会员购买积分包购买API积分包
服务
文献检索文档翻译深度研究API 文档MCP 服务
关于我们
关于 Suppr公司介绍联系我们用户协议隐私条款
关注我们

Suppr 超能文献

核心技术专利:CN118964589B侵权必究
粤ICP备2023148730 号-1Suppr @ 2026

文献检索

告别复杂PubMed语法,用中文像聊天一样搜索,搜遍4000万医学文献。AI智能推荐,让科研检索更轻松。

立即免费搜索

文件翻译

保留排版,准确专业,支持PDF/Word/PPT等文件格式,支持 12+语言互译。

免费翻译文档

深度研究

AI帮你快速写综述,25分钟生成高质量综述,智能提取关键信息,辅助科研写作。

立即免费体验

通过增材 3D 凝胶沉积制造的纳米形貌使自上釉氧化锆表面的基台-软组织整合得到增强。

Promoted Abutment-Soft Tissue Integration Around Self-Glazed Zirconia Surfaces with Nanotopography Fabricated by Additive 3D Gel Deposition.

机构信息

Department of Prosthodontics, Affiliated Stomatology Hospital of Guangzhou Medical University, Guangzhou, People's Republic of China.

Guangdong Engineering Research Center of Oral Restoration and Reconstruction, Guangzhou Key Laboratory of Basic and Applied Research of Oral Regenerative Medicine, Guangzhou, People's Republic of China.

出版信息

Int J Nanomedicine. 2023 Jun 13;18:3141-3155. doi: 10.2147/IJN.S404047. eCollection 2023.

DOI:10.2147/IJN.S404047
PMID:37333732
原文链接:https://pmc.ncbi.nlm.nih.gov/articles/PMC10276606/
Abstract

INTRODUCTION

Improving the biological sealing around dental abutments could promote the long-term success of implants. Although titanium abutments have a wide range of clinical applications, they incur esthetic risks due to their color, especially in the esthetic zone. Currently, zirconia has been applied as an esthetic alternative material for implant abutments; however, zirconia is purported to be an inert biomaterial. How to improve the biological activities of zirconia has thus become a popular research topic. In this study, we presented a novel self-glazed zirconia (SZ) surface with nanotopography fabricated by additive 3D gel deposition and investigated its soft tissue integration capability compared to that of clinically used titanium and polished conventional zirconia surfaces.

MATERIALS AND METHODS

Three groups of disc samples were prepared for in vitro study and the three groups of abutment samples were prepared for in vivo study. The surface topography, roughness, wettability and chemical composition of the samples were examined. Moreover, we analyzed the effect of the three groups of samples on protein adsorption and on the biological behavior of human gingival keratinocytes (HGKs) and human gingival fibroblasts (HGFs). Furthermore, we conducted an in vivo study in which the bilateral mandibular anterior teeth of rabbits were extracted and replaced with implants and corresponding abutments.

RESULTS

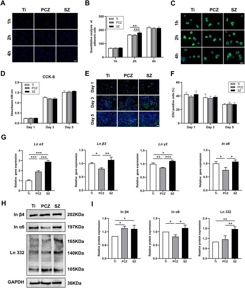
The surface of SZ showed a unique nanotopography with nm range roughness and a greater ability to absorb protein. The promoted expression of adhesion molecules in both HGKs and HGFs was observed on the SZ surface compared to the surfaces of Ti and PCZ, while the cell viability and proliferation of HGKs and the number of HGFs adhesion were not significant among all groups. In vivo results showed that the SZ abutment formed strong biological sealing at the abutment-soft tissue interface and exhibited markedly more hemidesmosomes when observed with a transmission electron microscope.

CONCLUSION

These results demonstrated that the novel SZ surface with nanotopography promoted soft tissue integration, suggesting its promising application as a zirconia surface for the dental abutment.

摘要

简介

改善牙基台周围的生物密封性可以提高种植体的长期成功率。尽管钛基台具有广泛的临床应用,但由于其颜色,尤其是在美学区域,存在美学风险。目前,氧化锆已被用作种植体基台的美学替代材料;然而,氧化锆被认为是一种惰性生物材料。因此,如何提高氧化锆的生物活性已成为一个热门研究课题。本研究提出了一种具有纳米形貌的新型自上釉氧化锆(SZ)表面,该表面采用添加剂 3D 凝胶沉积技术制备,并对其与临床应用的钛和抛光常规氧化锆表面的软组织整合能力进行了研究。

材料和方法

本研究进行了体外和体内实验。体外实验制备了三组圆盘样品,体内实验制备了三组基台样品。对样品的表面形貌、粗糙度、润湿性和化学成分进行了检测。此外,还分析了三组样品对蛋白质吸附和人牙龈角质细胞(HGKs)和人牙龈成纤维细胞(HGFs)生物学行为的影响。此外,还进行了一项体内研究,在该研究中,兔子的双侧下颌前牙被拔出并用种植体和相应的基台替代。

结果

SZ 表面呈现独特的纳米形貌,具有纳米级粗糙度,且具有更强的蛋白质吸附能力。与 Ti 和 PCZ 表面相比,SZ 表面促进了 HGKs 和 HGFs 中黏附分子的表达,而 HGKs 的细胞活力和增殖以及 HGFs 的黏附数量在各组之间没有显著差异。体内结果表明,SZ 基台在基台-软组织界面形成了强有力的生物密封,用透射电子显微镜观察时,明显有更多的半桥粒。

结论

这些结果表明,具有纳米形貌的新型 SZ 表面促进了软组织整合,表明其有望作为牙基台用氧化锆表面的应用。

https://cdn.ncbi.nlm.nih.gov/pmc/blobs/5d11/10276606/5bab69aae161/IJN-18-3141-g0005.jpg
https://cdn.ncbi.nlm.nih.gov/pmc/blobs/5d11/10276606/63319cd08246/IJN-18-3141-g0001.jpg
https://cdn.ncbi.nlm.nih.gov/pmc/blobs/5d11/10276606/9c11ceb90fea/IJN-18-3141-g0002.jpg
https://cdn.ncbi.nlm.nih.gov/pmc/blobs/5d11/10276606/7d53de7e0c22/IJN-18-3141-g0003.jpg
https://cdn.ncbi.nlm.nih.gov/pmc/blobs/5d11/10276606/1442803990fd/IJN-18-3141-g0004.jpg
https://cdn.ncbi.nlm.nih.gov/pmc/blobs/5d11/10276606/5bab69aae161/IJN-18-3141-g0005.jpg
https://cdn.ncbi.nlm.nih.gov/pmc/blobs/5d11/10276606/63319cd08246/IJN-18-3141-g0001.jpg
https://cdn.ncbi.nlm.nih.gov/pmc/blobs/5d11/10276606/9c11ceb90fea/IJN-18-3141-g0002.jpg
https://cdn.ncbi.nlm.nih.gov/pmc/blobs/5d11/10276606/7d53de7e0c22/IJN-18-3141-g0003.jpg
https://cdn.ncbi.nlm.nih.gov/pmc/blobs/5d11/10276606/1442803990fd/IJN-18-3141-g0004.jpg
https://cdn.ncbi.nlm.nih.gov/pmc/blobs/5d11/10276606/5bab69aae161/IJN-18-3141-g0005.jpg

相似文献

1
Promoted Abutment-Soft Tissue Integration Around Self-Glazed Zirconia Surfaces with Nanotopography Fabricated by Additive 3D Gel Deposition.通过增材 3D 凝胶沉积制造的纳米形貌使自上釉氧化锆表面的基台-软组织整合得到增强。
Int J Nanomedicine. 2023 Jun 13;18:3141-3155. doi: 10.2147/IJN.S404047. eCollection 2023.
2
Adaptation assessment of all-ceramic self-glazed versus conventional zirconia implant abutments.全瓷自上釉与传统氧化锆种植体基台的适应性评估
BMC Oral Health. 2025 Jul 14;25(1):1158. doi: 10.1186/s12903-025-06572-4.
3
Human gingival fibroblast response on zirconia and titanium implant abutment: A systematic review.人牙龈成纤维细胞对氧化锆和钛种植体基台的反应:一项系统评价。
J Prosthodont. 2024 Oct 7. doi: 10.1111/jopr.13962.
4
Mechanical behavior of titanium and zirconia abutments at the implant-abutment interface: A systematic review.钛和氧化锆基台在种植体-基台界面的力学行为:系统评价。
J Prosthet Dent. 2024 Mar;131(3):420-426. doi: 10.1016/j.prosdent.2022.01.006. Epub 2022 Mar 12.
5
The effect of zirconia or titanium as abutment material on soft peri-implant tissues: a systematic review and meta-analysis.氧化锆或钛作为基台材料对种植体周围软组织的影响:一项系统评价和荟萃分析。
Clin Oral Implants Res. 2015 Sep;26 Suppl 11:139-47. doi: 10.1111/clr.12631. Epub 2015 Jun 13.
6
Titanium-Zirconia abutment-implant assemblies: Are they alternatives for single material implants?钛锆基台-种植体组件:它们是单一材料种植体的替代品吗?
Dent Mater. 2025 Aug;41(8):914-925. doi: 10.1016/j.dental.2025.05.007. Epub 2025 Jun 6.
7
Metal-free materials for fixed prosthodontic restorations.用于固定义齿修复的无金属材料。
Cochrane Database Syst Rev. 2017 Dec 20;12(12):CD009606. doi: 10.1002/14651858.CD009606.pub2.
8
Comparison of the effect of zirconia and titanium abutments on peri-implant hard and soft tissues.氧化锆和钛基台对种植体周围软硬组织影响的比较。
J Indian Prosthodont Soc. 2024 Jan 1;24(1):69-75. doi: 10.4103/jips.jips_201_23. Epub 2024 Jan 24.
9
Atraumatic intraoral scans and virtual hybrid casts for custom implant abutments and zirconia implants: Accuracy of the workflow.无创伤性口内扫描和虚拟混合印模用于定制种植体基台和氧化锆种植体:工作流程的准确性。
J Prosthet Dent. 2023 Jun;129(6):920-929. doi: 10.1016/j.prosdent.2021.07.028. Epub 2021 Sep 29.
10
Peri-Implant Esthetics in Focus: Comparing Anodized Titanium and Zirconium Dioxide Abutments in a Randomized Clinical Trial.聚焦种植体周围美学:在一项随机临床试验中比较阳极氧化钛基台和二氧化锆基台
J Esthet Restor Dent. 2025 Jul 16. doi: 10.1111/jerd.13515.

引用本文的文献

1
Adaptation assessment of all-ceramic self-glazed versus conventional zirconia implant abutments.全瓷自上釉与传统氧化锆种植体基台的适应性评估
BMC Oral Health. 2025 Jul 14;25(1):1158. doi: 10.1186/s12903-025-06572-4.
2
Peri-Implant Soft Tissue in Contact with Zirconium/Titanium Abutments from Histological and Biological Perspectives: A Concise Review.从组织学和生物学角度看与锆/钛基台接触的种植体周围软组织:简要综述
Cells. 2025 Jan 17;14(2):129. doi: 10.3390/cells14020129.
3
Biological Response of the Peri-Implant Mucosa to Different Definitive Implant Rehabilitation Materials.

本文引用的文献

1
Micro/Nanostructured Topography on Titanium Orchestrates Dendritic Cell Adhesion and Activation via β2 Integrin-FAK Signals.微/纳结构化表面形貌通过β2 整合素-FAK 信号调控钛表面树突状细胞黏附和激活。
Int J Nanomedicine. 2022 Nov 1;17:5117-5136. doi: 10.2147/IJN.S381222. eCollection 2022.
2
Zirconia fixed dental prostheses fabricated by 3D gel deposition show higher fracture strength than conventionally milled counterparts.3D 凝胶沉积法制作的氧化锆固定义齿的断裂强度高于传统铣削制作的氧化锆固定义齿。
J Mech Behav Biomed Mater. 2022 Nov;135:105456. doi: 10.1016/j.jmbbm.2022.105456. Epub 2022 Sep 17.
3
Comparison of the Clinical Outcomes of Titanium and Zirconia Implant Abutments: A Systematic Review of Systematic Reviews.
种植体周围黏膜对不同最终种植修复材料的生物学反应。
Polymers (Basel). 2024 May 29;16(11):1534. doi: 10.3390/polym16111534.
钛和氧化锆种植体基台临床结果的比较:系统评价的系统综述
J Clin Med. 2022 Aug 28;11(17):5052. doi: 10.3390/jcm11175052.
4
A high-hydrophilic CuO-TiO/TiO/TiO coating on Ti-5Cu alloy: Perfect antibacterial property and rapid endothelialization potential.Ti-5Cu 合金表面的高亲水性 CuO-TiO/TiO/TiO 涂层:具有完美的抗菌性能和快速内皮化潜力。
Biomater Adv. 2022 Sep;140:213044. doi: 10.1016/j.bioadv.2022.213044. Epub 2022 Jul 26.
5
TiO Nanotopography-Driven Osteoblast Adhesion through Coulomb's Force Evolution.TiO 纳米形貌通过库仑力演变驱动成骨细胞黏附。
ACS Appl Mater Interfaces. 2022 Aug 3;14(30):34400-34414. doi: 10.1021/acsami.2c07652. Epub 2022 Jul 22.
6
Dual response of fibroblasts viability and Porphyromonas gingivalis adhesion on nanostructured zirconia abutment surfaces.纤维母细胞活性和牙龈卟啉单胞菌黏附对纳米结构氧化锆基台表面的双重响应。
J Biomed Mater Res A. 2022 Oct;110(10):1645-1654. doi: 10.1002/jbm.a.37414. Epub 2022 Jun 8.
7
Junctional epithelium and hemidesmosomes: Tape and rivets for solving the "percutaneous device dilemma" in dental and other permanent implants.结合上皮与半桥粒:解决牙科及其他永久性植入物中“经皮装置难题”的胶带与铆钉
Bioact Mater. 2022 Mar 19;18:178-198. doi: 10.1016/j.bioactmat.2022.03.019. eCollection 2022 Dec.
8
The influence of nanotopography on cell behaviour through interactions with the extracellular matrix - A review.纳米拓扑结构通过与细胞外基质相互作用对细胞行为的影响——综述
Bioact Mater. 2021 Dec 21;15:145-159. doi: 10.1016/j.bioactmat.2021.11.024. eCollection 2022 Sep.
9
Three interfaces of the dental implant system and their clinical effects on hard and soft tissues.牙种植体系统的三个界面及其对软硬组织的临床影响。
Mater Horiz. 2022 May 10;9(5):1387-1411. doi: 10.1039/d1mh01621k.
10
Enhanced antibacterial properties on superhydrophobic micro-nano structured titanium surface.超疏水微纳结构钛表面增强的抗菌性能
J Biomed Mater Res A. 2022 Jul;110(7):1314-1328. doi: 10.1002/jbm.a.37375. Epub 2022 Feb 21.