Suppr超能文献

咖啡酸,一种多酚类微量营养素,可挽救小鼠大脑免受β-淀粉样蛋白诱导的神经退行性变和记忆损伤。

Caffeic Acid, a Polyphenolic Micronutrient Rescues Mice Brains against Aβ-Induced Neurodegeneration and Memory Impairment.

作者信息

Khan Amjad, Park Jun Sung, Kang Min Hwa, Lee Hyeon Jin, Ali Jawad, Tahir Muhammad, Choe Kyonghwan, Kim Myeong Ok

机构信息

Division of Life Science and Applied Life Science (BK21 FOUR), College of Natural Sciences, Gyeongsang National University, Jinju 52828, Republic of Korea.

Department of Psychiatry and Neuropsychology, School for Mental Health and Neuroscience (MHeNs), Maastricht University, 6229ER Maastricht, The Netherlands.

出版信息

Antioxidants (Basel). 2023 Jun 15;12(6):1284. doi: 10.3390/antiox12061284.

Abstract

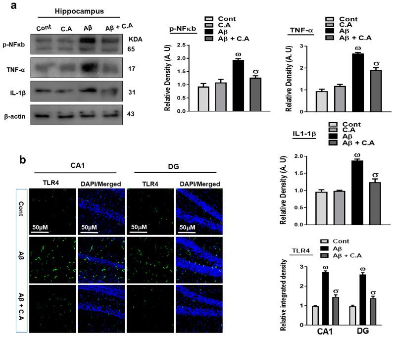
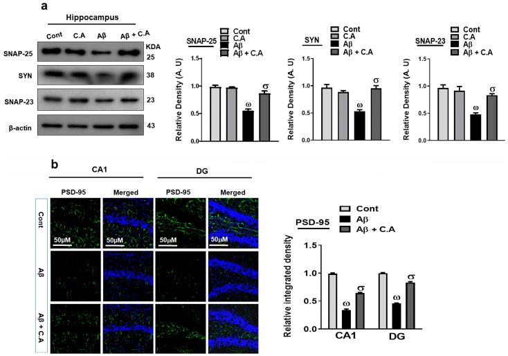
Oxidative stress plays an important role in cognitive dysfunctions and is seen in neurodegeneration and Alzheimer's disease (AD). It has been reported that the polyphenolic compound caffeic acid possesses strong neuroprotective and antioxidant effects. The current study was conducted to investigate the therapeutic potential of caffeic acid against amyloid beta (Aβ)-induced oxidative stress and memory impairments. Aβ (5 μL/5 min/mouse) was administered intracerebroventricularly (ICV) into wild-type adult mice to induce AD-like pathological changes. Caffeic acid was administered orally at 50 mg/kg/day for two weeks to AD mice. Y-maze and Morris water maze (MWM) behavior tests were conducted to assess memory and cognitive abilities. Western blot and immunofluorescence analyses were used for the biochemical analyses. The behavioral results indicated that caffeic acid administration improved spatial learning, memory, and cognitive abilities in AD mice. Reactive oxygen species (ROS) and lipid peroxidation (LPO) assays were performed and showed that the levels of ROS and LPO were markedly reduced in the caffeic acid-treated mice, as compared to Aβ-induced AD mice brains. Moreover, the expression of nuclear factor erythroid 2-related factor 2 (Nrf2) and heme oxygenase-1 (HO-1) were regulated with the administration of caffeic acid, compared to the Aβ-injected mice. Next, we checked the expression of ionized calcium-binding adaptor molecule 1 (Iba-1), glial fibrillary acidic proteins (GFAP), and other inflammatory markers in the experimental mice, which suggested enhanced expression of these markers in AD mice brains, and were reduced with caffeic acid treatment. Furthermore, caffeic acid enhanced synaptic markers in the AD mice model. Additionally, caffeic acid treatment also decreased Aβ and BACE-1 expression in the Aβ-induced AD mice model.

摘要

氧化应激在认知功能障碍中起重要作用,在神经退行性变和阿尔茨海默病(AD)中也可见到。据报道,多酚类化合物咖啡酸具有强大的神经保护和抗氧化作用。本研究旨在探讨咖啡酸对淀粉样β蛋白(Aβ)诱导的氧化应激和记忆损伤的治疗潜力。将Aβ(5μL/5分钟/小鼠)脑室内(ICV)注射到野生型成年小鼠体内,以诱导类似AD的病理变化。给AD小鼠口服咖啡酸(50mg/kg/天),持续两周。进行Y迷宫和莫里斯水迷宫(MWM)行为测试以评估记忆和认知能力。采用蛋白质免疫印迹法和免疫荧光分析法进行生化分析。行为学结果表明,给予咖啡酸可改善AD小鼠的空间学习、记忆和认知能力。进行了活性氧(ROS)和脂质过氧化(LPO)检测,结果显示,与Aβ诱导的AD小鼠脑相比,咖啡酸处理的小鼠中ROS和LPO水平显著降低。此外,与注射Aβ的小鼠相比,给予咖啡酸后可调节核因子红细胞2相关因子2(Nrf2)和血红素加氧酶-1(HO-1)的表达。接下来,我们检测了实验小鼠中离子钙结合衔接分子1(Iba-1)、胶质纤维酸性蛋白(GFAP)和其他炎症标志物的表达,结果表明这些标志物在AD小鼠脑中表达增强,而经咖啡酸处理后表达降低。此外,咖啡酸增强了AD小鼠模型中的突触标志物。另外,咖啡酸处理还降低了Aβ诱导的AD小鼠模型中Aβ和β-分泌酶1(BACE-1)的表达。

https://cdn.ncbi.nlm.nih.gov/pmc/blobs/ae19/10295243/9554c1dd9c10/antioxidants-12-01284-g001.jpg

文献检索

告别复杂PubMed语法,用中文像聊天一样搜索,搜遍4000万医学文献。AI智能推荐,让科研检索更轻松。

立即免费搜索

文件翻译

保留排版,准确专业,支持PDF/Word/PPT等文件格式,支持 12+语言互译。

免费翻译文档

深度研究

AI帮你快速写综述,25分钟生成高质量综述,智能提取关键信息,辅助科研写作。

立即免费体验