• 文献检索
  • 文档翻译
  • 深度研究
  • 学术资讯
  • Suppr Zotero 插件Zotero 插件
  • 邀请有礼
  • 套餐&价格
  • 历史记录
应用&插件
Suppr Zotero 插件Zotero 插件浏览器插件Mac 客户端Windows 客户端微信小程序
定价
高级版会员购买积分包购买API积分包
服务
文献检索文档翻译深度研究API 文档MCP 服务
关于我们
关于 Suppr公司介绍联系我们用户协议隐私条款
关注我们

Suppr 超能文献

核心技术专利:CN118964589B侵权必究
粤ICP备2023148730 号-1Suppr @ 2026

文献检索

告别复杂PubMed语法,用中文像聊天一样搜索,搜遍4000万医学文献。AI智能推荐,让科研检索更轻松。

立即免费搜索

文件翻译

保留排版,准确专业,支持PDF/Word/PPT等文件格式,支持 12+语言互译。

免费翻译文档

深度研究

AI帮你快速写综述,25分钟生成高质量综述,智能提取关键信息,辅助科研写作。

立即免费体验

IS-Seq:一种具有全面丰度定量方法的整合位点分析生物信息学管道。

IS-Seq: a bioinformatics pipeline for integration sites analysis with comprehensive abundance quantification methods.

机构信息

AVROBIO, Inc., Cambridge, MA, USA.

Infection, Immunity and Inflammation Department, Great Ormond Street Institute of Child Health, University College London, London, UK.

出版信息

BMC Bioinformatics. 2023 Jul 18;24(1):286. doi: 10.1186/s12859-023-05390-1.

DOI:10.1186/s12859-023-05390-1
PMID:37464281
原文链接:https://pmc.ncbi.nlm.nih.gov/articles/PMC10354991/
Abstract

BACKGROUND

Integration site (IS) analysis is a fundamental analytical platform for evaluating the safety and efficacy of viral vector based preclinical and clinical Gene Therapy (GT). A handful of groups have developed standardized bioinformatics pipelines to process IS sequencing data, to generate reports, and/or to perform comparative studies across different GT trials. Keeping up with the technological advances in the field of IS analysis, different computational pipelines have been published over the past decade. These pipelines focus on identifying IS from single-read sequencing or paired-end sequencing data either using read-based or using sonication fragment-based methods, but there is a lack of a bioinformatics tool that automatically includes unique molecular identifiers (UMI) for IS abundance estimations and allows comparing multiple quantification methods in one integrated pipeline.

RESULTS

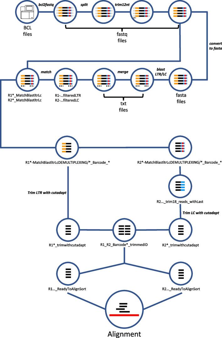
Here we present IS-Seq a bioinformatics pipeline that can process data from paired-end sequencing of both old restriction sites-based IS collection methods and new sonication-based IS retrieval systems while allowing the selection of different abundance estimation methods, including read-based, Fragment-based and UMI-based systems.

CONCLUSIONS

We validated the performance of IS-Seq by testing it against the most popular  analytical workflow available in the literature (INSPIIRED) and using different scenarios. Lastly, by performing extensive simulation studies and a comprehensive wet-lab assessment of our IS-Seq pipeline we could show that in clinically relevant scenarios, UMI quantification provides better accuracy than the currently most widely used sonication fragment counts as a method for IS abundance estimation.

摘要

背景

整合位点(IS)分析是评估病毒载体基础的临床前和临床基因治疗(GT)安全性和有效性的基本分析平台。有少数几个小组已经开发了标准化的生物信息学管道来处理 IS 测序数据,以生成报告和/或在不同的 GT 试验中进行比较研究。为了跟上 IS 分析领域的技术进步,过去十年中已经发表了不同的计算管道。这些管道专注于使用基于读取或基于超声片段的方法从单读测序或配对末端测序数据中识别 IS,但缺乏一种生物信息学工具,该工具可自动包含独特的分子标识符(UMI)以进行 IS 丰度估计,并允许在一个集成管道中比较多种定量方法。

结果

在这里,我们提出了 IS-Seq 生物信息学管道,该管道可以处理基于旧限制性内切酶位点的 IS 收集方法和新超声片段检索系统的配对末端测序数据,同时允许选择不同的丰度估计方法,包括基于读取、基于片段和基于 UMI 的系统。

结论

我们通过将其与文献中最流行的分析工作流程(INSPIIRED)进行测试,并使用不同的场景来验证 IS-Seq 的性能。最后,通过进行广泛的模拟研究和对我们的 IS-Seq 管道的全面湿实验室评估,我们可以证明在临床相关场景中,UMI 定量比目前最广泛使用的超声片段计数作为 IS 丰度估计方法提供了更好的准确性。

https://cdn.ncbi.nlm.nih.gov/pmc/blobs/72de/10354991/f28361113987/12859_2023_5390_Fig7_HTML.jpg
https://cdn.ncbi.nlm.nih.gov/pmc/blobs/72de/10354991/4a0da26f4c41/12859_2023_5390_Fig1_HTML.jpg
https://cdn.ncbi.nlm.nih.gov/pmc/blobs/72de/10354991/6d3ef674cdb8/12859_2023_5390_Fig2_HTML.jpg
https://cdn.ncbi.nlm.nih.gov/pmc/blobs/72de/10354991/54da1c216ae0/12859_2023_5390_Fig3_HTML.jpg
https://cdn.ncbi.nlm.nih.gov/pmc/blobs/72de/10354991/881758c03dd5/12859_2023_5390_Fig4_HTML.jpg
https://cdn.ncbi.nlm.nih.gov/pmc/blobs/72de/10354991/f119702b2ff0/12859_2023_5390_Fig5_HTML.jpg
https://cdn.ncbi.nlm.nih.gov/pmc/blobs/72de/10354991/2db54dc345f1/12859_2023_5390_Fig6_HTML.jpg
https://cdn.ncbi.nlm.nih.gov/pmc/blobs/72de/10354991/f28361113987/12859_2023_5390_Fig7_HTML.jpg
https://cdn.ncbi.nlm.nih.gov/pmc/blobs/72de/10354991/4a0da26f4c41/12859_2023_5390_Fig1_HTML.jpg
https://cdn.ncbi.nlm.nih.gov/pmc/blobs/72de/10354991/6d3ef674cdb8/12859_2023_5390_Fig2_HTML.jpg
https://cdn.ncbi.nlm.nih.gov/pmc/blobs/72de/10354991/54da1c216ae0/12859_2023_5390_Fig3_HTML.jpg
https://cdn.ncbi.nlm.nih.gov/pmc/blobs/72de/10354991/881758c03dd5/12859_2023_5390_Fig4_HTML.jpg
https://cdn.ncbi.nlm.nih.gov/pmc/blobs/72de/10354991/f119702b2ff0/12859_2023_5390_Fig5_HTML.jpg
https://cdn.ncbi.nlm.nih.gov/pmc/blobs/72de/10354991/2db54dc345f1/12859_2023_5390_Fig6_HTML.jpg
https://cdn.ncbi.nlm.nih.gov/pmc/blobs/72de/10354991/f28361113987/12859_2023_5390_Fig7_HTML.jpg

相似文献

1
IS-Seq: a bioinformatics pipeline for integration sites analysis with comprehensive abundance quantification methods.IS-Seq:一种具有全面丰度定量方法的整合位点分析生物信息学管道。
BMC Bioinformatics. 2023 Jul 18;24(1):286. doi: 10.1186/s12859-023-05390-1.
2
VISPA2: a scalable pipeline for high-throughput identification and annotation of vector integration sites.VISPA2:一种用于高通量鉴定和注释载体整合位点的可扩展流程
BMC Bioinformatics. 2017 Nov 25;18(1):520. doi: 10.1186/s12859-017-1937-9.
3
NetSeekR: a network analysis pipeline for RNA-Seq time series data.NetSeekR:一个用于 RNA-Seq 时间序列数据的网络分析管道。
BMC Bioinformatics. 2022 Jan 28;23(1):54. doi: 10.1186/s12859-021-04554-1.
4
Minnow: a principled framework for rapid simulation of dscRNA-seq data at the read level.小鱼:用于在读取水平上快速模拟 dscRNA-seq 数据的有原则的框架。
Bioinformatics. 2019 Jul 15;35(14):i136-i144. doi: 10.1093/bioinformatics/btz351.
5
UMIErrorCorrect and UMIAnalyzer: Software for Consensus Read Generation, Error Correction, and Visualization Using Unique Molecular Identifiers.UMIErrorCorrect 和 UMIAnalyzer:使用唯一分子标识符生成共识读、纠错和可视化的软件。
Clin Chem. 2022 Nov 3;68(11):1425-1435. doi: 10.1093/clinchem/hvac136.
6
Comparative analysis of 4C-Seq data generated from enzyme-based and sonication-based methods.基于酶法和超声法生成的 4C-Seq 数据的比较分析。
BMC Genomics. 2013 May 24;14:345. doi: 10.1186/1471-2164-14-345.
7
HiChIP: a high-throughput pipeline for integrative analysis of ChIP-Seq data.HiChIP:一种用于 ChIP-Seq 数据综合分析的高通量管道。
BMC Bioinformatics. 2014 Aug 15;15(1):280. doi: 10.1186/1471-2105-15-280.
8
SPARTA: Simple Program for Automated reference-based bacterial RNA-seq Transcriptome Analysis.SPARTA:用于基于参考的细菌RNA测序转录组自动分析的简单程序。
BMC Bioinformatics. 2016 Feb 4;17:66. doi: 10.1186/s12859-016-0923-y.
9
Ub-ISAP: a streamlined UNIX pipeline for mining unique viral vector integration sites from next generation sequencing data.Ub-ISAP:一种用于从下一代测序数据中挖掘独特病毒载体整合位点的简化UNIX管道。
BMC Bioinformatics. 2017 Jun 17;18(1):305. doi: 10.1186/s12859-017-1719-4.
10
INSERT-seq enables high-resolution mapping of genomically integrated DNA using Nanopore sequencing.INSERT-seq 可使用纳米孔测序实现基因组整合 DNA 的高分辨率作图。
Genome Biol. 2022 Oct 25;23(1):227. doi: 10.1186/s13059-022-02778-9.

引用本文的文献

1
TCR-T cell therapy: current development approaches, preclinical evaluation, and perspectives on regulatory challenges.T 细胞受体嵌合型 T 细胞疗法:当前的开发方法、临床前评估,以及监管挑战的观点。
J Transl Med. 2024 Oct 4;22(1):897. doi: 10.1186/s12967-024-05703-9.
2
Preclinical lentiviral hematopoietic stem cell gene therapy corrects Pompe disease-related muscle and neurological manifestations.临床前慢病毒造血干细胞基因治疗纠正庞贝病相关的肌肉和神经表现。
Mol Ther. 2024 Nov 6;32(11):3847-3864. doi: 10.1016/j.ymthe.2024.09.024. Epub 2024 Sep 17.

本文引用的文献

1
Sustainable data analysis with Snakemake.使用 Snakemake 进行可持续数据分析。
F1000Res. 2021 Jan 18;10:33. doi: 10.12688/f1000research.29032.2. eCollection 2021.
2
A Review of Capture-recapture Methods and Its Possibilities in Ophthalmology and Vision Sciences.捕获再捕获方法综述及其在眼科学和视觉科学中的应用可能性。
Ophthalmic Epidemiol. 2020 Aug;27(4):310-324. doi: 10.1080/09286586.2020.1749286. Epub 2020 May 3.
3
VSeq-Toolkit: Comprehensive Computational Analysis of Viral Vectors in Gene Therapy.VSeq工具包:基因治疗中病毒载体的综合计算分析
Mol Ther Methods Clin Dev. 2020 Mar 30;17:752-757. doi: 10.1016/j.omtm.2020.03.024. eCollection 2020 Jun 12.
4
An analytical pipeline for identifying and mapping the integration sites of HIV and other retroviruses.用于鉴定和绘制 HIV 病毒和其他逆转录病毒整合位点的分析流程。
BMC Genomics. 2020 Mar 9;21(1):216. doi: 10.1186/s12864-020-6647-4.
5
γ-TRIS: a graph-algorithm for comprehensive identification of vector genomic insertion sites.γ-TRIS:一种用于全面鉴定载体基因组插入位点的图算法。
Bioinformatics. 2020 Mar 1;36(5):1622-1624. doi: 10.1093/bioinformatics/btz747.
6
Elimination of PCR duplicates in RNA-seq and small RNA-seq using unique molecular identifiers.利用独特分子标识符消除 RNA-seq 和 small RNA-seq 中的 PCR 重复。
BMC Genomics. 2018 Jul 13;19(1):531. doi: 10.1186/s12864-018-4933-1.
7
VISPA2: a scalable pipeline for high-throughput identification and annotation of vector integration sites.VISPA2:一种用于高通量鉴定和注释载体整合位点的可扩展流程
BMC Bioinformatics. 2017 Nov 25;18(1):520. doi: 10.1186/s12859-017-1937-9.
8
Integration Site Analysis in Gene Therapy Patients: Expectations and Reality.基因治疗患者中的整合位点分析:期望与现实。
Hum Gene Ther. 2017 Dec;28(12):1122-1129. doi: 10.1089/hum.2017.183.
9
Analyzing the Genotoxicity of Retroviral Vectors in Hematopoietic Cell Gene Therapy.分析逆转录病毒载体在造血细胞基因治疗中的遗传毒性。
Mol Ther Methods Clin Dev. 2017 Oct 5;8:21-30. doi: 10.1016/j.omtm.2017.10.002. eCollection 2018 Mar 16.
10
Nextflow enables reproducible computational workflows.Nextflow支持可重复的计算工作流程。
Nat Biotechnol. 2017 Apr 11;35(4):316-319. doi: 10.1038/nbt.3820.