Suppr超能文献

N6-甲基腺苷(m6A)修饰对阿尔茨海默病中细胞表型的影响。

Influence of N6-methyladenosine (m6A) modification on cell phenotype in Alzheimer's disease.

机构信息

Department of Science and Education, Baoji Traditional Chinese Medicine Hospital, Baoji, Shannxi, P.R China.

Department of Neurology, Baoji Third Hospital, Baoji, Shannxi, P.R China.

出版信息

PLoS One. 2023 Aug 7;18(8):e0289068. doi: 10.1371/journal.pone.0289068. eCollection 2023.

Abstract

OBJECTIVE

Recent research has suggested that m6A modification takes on critical significance to Neurodegeneration. As indicated by the genome-wide map of m6A mRNA, genes in Alzheimer's disease model achieved significant m6A methylation. This study aimed to investigate the hub gene and pathway of m6A modification in the pathogenesis of AD. Moreover, possible brain regions with higher gene expression levels and compounds exerting potential therapeutic effects were identified. Thus, this study can provide a novel idea to explore the treatment of AD.

METHODS

Differential expression genes (DEGs) of GSE5281 and GSE48350 from the Gene Expression Omnibus (GEO) database were screened using the Limma package. Next, the enrichment analysis was conducted on the screened DEGs. Moreover, the functional annotation was given for N6-methyladenosine (m6A) modification gene. The protein-protein interaction network (PPI) analysis and the visualization analysis were conducted using STRING and Cytoscape. The hub gene was identified using CytoHubba. The expression levels of Hub genes in different regions of brain tissue were analyzed based on Human Protein Atlas (HPA) database and Bgee database. Subsequently, the candidate drugs targeting hub genes were screened using cMAP.

RESULTS

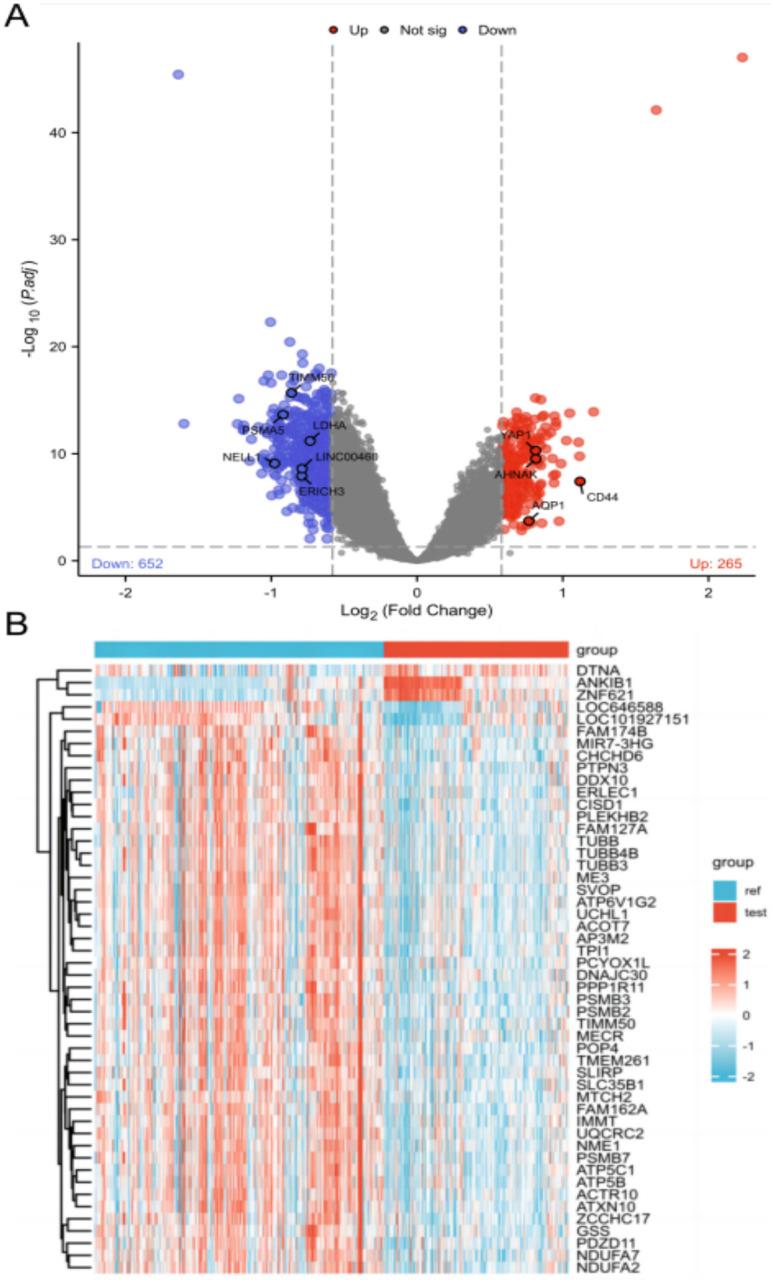
A total of 42 m6A modified genes were identified in AD (20 up-regulated and 22 down-regulated genes). The above-described genes played a certain role in biological processes (e.g., retinoic acid, DNA damage response and cysteine-type endopeptidase activity), cellular components (e.g., mitochondrial protein complex), and molecular functions (e.g., RNA methyltransferase activity and ubiquitin protein ligase). KEGG results suggested that the above-mentioned genes were primarily involved in the Hippo signaling pathway of neurodegeneration disease. A total of 10 hub genes were screened using the protein-protein interaction network, and the expression of hub genes in different regions of human brain was studied. Furthermore, 10 compounds with potential therapeutic effects on AD were predicted.

CONCLUSION

This study revealed the potential role of the m6A modification gene in Alzheimer's disease through the bioinformatics analysis. The biological changes may be correlated with retinoic acid, DNA damage response and cysteine-type endopeptidase activity, which may occur through Hippo signaling pathway. The hub genes (SOX2, KLF4, ITGB4, CD44, MSX1, YAP1, AQP1, EGR2, YWHAZ and TFAP2C) and potential drugs may provide novel research directions for future prognosis and precise treatment.

摘要

目的

最近的研究表明,m6A 修饰对神经退行性变起着关键作用。根据 m6A mRNA 的全基因组图谱,阿尔茨海默病模型中的基因发生了显著的 m6A 甲基化。本研究旨在探讨 AD 发病机制中 m6A 修饰的关键基因和途径。此外,还确定了具有较高基因表达水平的可能脑区和可能具有潜在治疗作用的化合物。因此,本研究为探索 AD 的治疗方法提供了新的思路。

方法

利用 Limma 软件包从基因表达综合数据库(GEO)筛选 GSE5281 和 GSE48350 中的差异表达基因(DEGs)。然后,对筛选出的 DEGs 进行富集分析。此外,对 N6-甲基腺苷(m6A)修饰基因进行功能注释。利用 STRING 和 Cytoscape 进行蛋白质-蛋白质相互作用网络(PPI)分析和可视化分析。利用 CytoHubba 识别关键基因。基于人类蛋白质图谱(HPA)数据库和 Bgee 数据库分析不同脑区关键基因的表达水平。然后,利用 cMAP 筛选针对关键基因的候选药物。

结果

在 AD 中鉴定出 42 个 m6A 修饰基因(20 个上调和 22 个下调基因)。这些基因在生物过程(如视黄酸、DNA 损伤反应和半胱氨酸内肽酶活性)、细胞成分(如线粒体蛋白复合物)和分子功能(如 RNA 甲基转移酶活性和泛素蛋白连接酶)中发挥一定作用。KEGG 结果表明,上述基因主要参与神经退行性疾病的 Hippo 信号通路。利用蛋白质-蛋白质相互作用网络筛选出 10 个关键基因,并研究了关键基因在人脑不同区域的表达。此外,预测了 10 种对 AD 有潜在治疗作用的化合物。

结论

本研究通过生物信息学分析揭示了 m6A 修饰基因在阿尔茨海默病中的潜在作用。生物变化可能与视黄酸、DNA 损伤反应和半胱氨酸内肽酶活性有关,可能通过 Hippo 信号通路发生。关键基因(SOX2、KLF4、ITGB4、CD44、MSX1、YAP1、AQP1、EGR2、YWHAZ 和 TFAP2C)和潜在药物可能为未来的预后和精准治疗提供新的研究方向。

https://cdn.ncbi.nlm.nih.gov/pmc/blobs/1f5c/10406241/97cff03c7625/pone.0289068.g001.jpg

文献检索

告别复杂PubMed语法,用中文像聊天一样搜索,搜遍4000万医学文献。AI智能推荐,让科研检索更轻松。

立即免费搜索

文件翻译

保留排版,准确专业,支持PDF/Word/PPT等文件格式,支持 12+语言互译。

免费翻译文档

深度研究

AI帮你快速写综述,25分钟生成高质量综述,智能提取关键信息,辅助科研写作。

立即免费体验