Harvard University, School of Engineering and Applied Sciences, Cambridge, MA 02138.
Wyss Institute for Biologically Inspired Engineering, Boston, MA 02115.
Proc Natl Acad Sci U S A. 2023 Aug 29;120(35):e2305322120. doi: 10.1073/pnas.2305322120. Epub 2023 Aug 21.
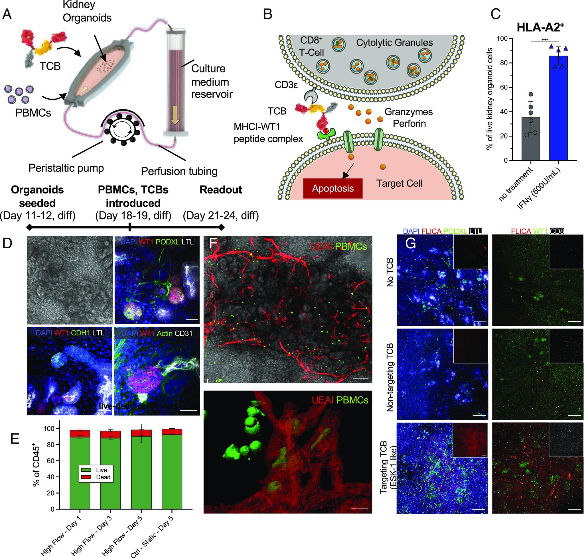
T cell bispecific antibodies (TCBs) are the focus of intense development for cancer immunotherapy. Recently, peptide-MHC (major histocompatibility complex)-targeted TCBs have emerged as a new class of biotherapeutics with improved specificity. These TCBs simultaneously bind to target peptides presented by the polymorphic, species-specific MHC encoded by the human leukocyte antigen (HLA) allele present on target cells and to the CD3 coreceptor expressed by human T lymphocytes. Unfortunately, traditional models for assessing their effects on human tissues often lack predictive capability, particularly for "on-target, off-tumor" interactions. Here, we report an immune-infiltrated, kidney organoid-on-chip model in which peripheral blood mononuclear cells (PBMCs) along with nontargeting (control) or targeting TCB-based tool compounds are circulated under flow. The target consists of the RMF peptide derived from the intracellular tumor antigen Wilms' tumor 1 (WT1) presented on HLA-A2 via a bivalent T cell receptor-like binding domain. Using our model, we measured TCB-mediated CD8 T cell activation and killing of RMF-HLA-A2-presenting cells in the presence of PBMCs and multiple tool compounds. DP47, a non-pMHC-targeting TCB that only binds to CD3 (negative control), does not promote T cell activation and killing. Conversely, the nonspecific ESK1-like TCB (positive control) promotes CD8 T cell expansion accompanied by dose-dependent T cell-mediated killing of multiple cell types, while WT1-TCB* recognizing the RMF-HLA-A2 complex with high specificity, leads solely to selective killing of WT1-expressing cells within kidney organoids under flow. Our 3D kidney organoid model offers a platform for preclinical testing of cancer immunotherapies and investigating tissue-immune system interactions.
T 细胞双特异性抗体(TCBs)是癌症免疫治疗的研究热点。最近,靶向肽-MHC(主要组织相容性复合体)的 TCB 作为一种新型生物疗法出现,其特异性得到了提高。这些 TCB 同时与目标细胞上表达的人白细胞抗原(HLA)等位基因编码的多态性、物种特异性 MHC 所呈现的靶肽以及人 T 淋巴细胞表达的 CD3 共受体结合。不幸的是,评估它们对人体组织影响的传统模型通常缺乏预测能力,特别是对于“靶内、脱靶”相互作用。在这里,我们报告了一种免疫浸润的肾类器官芯片模型,其中外周血单核细胞(PBMCs)与非靶向(对照)或靶向 TCB 基工具化合物一起在流动下循环。靶标由源自肿瘤抗原 Wilms' 肿瘤 1(WT1)的 RMF 肽组成,通过二价 T 细胞受体样结合域呈递 HLA-A2。使用我们的模型,我们在 PBMCs 和多种工具化合物存在的情况下测量了 TCB 介导的 CD8 T 细胞激活和 RMF-HLA-A2 呈递细胞的杀伤作用。DP47 是一种非 pMHC 靶向 TCB,仅与 CD3 结合(阴性对照),不会促进 T 细胞激活和杀伤。相反,非特异性 ESK1 样 TCB(阳性对照)促进 CD8 T 细胞扩增,并伴有剂量依赖性的 T 细胞介导的对多种细胞类型的杀伤作用,而 WT1-TCB* 识别 RMF-HLA-A2 复合物具有高度特异性,仅导致在流动下肾类器官中仅选择性杀伤 WT1 表达细胞。我们的 3D 肾类器官模型为癌症免疫疗法的临床前测试和组织-免疫系统相互作用的研究提供了一个平台。