• 文献检索
  • 文档翻译
  • 深度研究
  • 学术资讯
  • Suppr Zotero 插件Zotero 插件
  • 邀请有礼
  • 套餐&价格
  • 历史记录
应用&插件
Suppr Zotero 插件Zotero 插件浏览器插件Mac 客户端Windows 客户端微信小程序
定价
高级版会员购买积分包购买API积分包
服务
文献检索文档翻译深度研究API 文档MCP 服务
关于我们
关于 Suppr公司介绍联系我们用户协议隐私条款
关注我们

Suppr 超能文献

核心技术专利:CN118964589B侵权必究
粤ICP备2023148730 号-1Suppr @ 2026

文献检索

告别复杂PubMed语法,用中文像聊天一样搜索,搜遍4000万医学文献。AI智能推荐,让科研检索更轻松。

立即免费搜索

文件翻译

保留排版,准确专业,支持PDF/Word/PPT等文件格式,支持 12+语言互译。

免费翻译文档

深度研究

AI帮你快速写综述,25分钟生成高质量综述,智能提取关键信息,辅助科研写作。

立即免费体验

生长激素释放激素拮抗剂 MIA-602 抑制 SARS-CoV-2 刺突蛋白和细菌脂多糖协同作用在巨噬细胞和人外周血单核细胞中诱导的炎症。

Growth hormone-releasing hormone antagonist MIA-602 inhibits inflammation induced by SARS-CoV-2 spike protein and bacterial lipopolysaccharide synergism in macrophages and human peripheral blood mononuclear cells.

机构信息

Department of Medical Sciences, Division of Endocrinology, Diabetes and Metabolism, University of Turin, Turin, Italy.

Department of Medical Sciences, University of Turin, Turin, Italy.

出版信息

Front Immunol. 2023 Aug 15;14:1231363. doi: 10.3389/fimmu.2023.1231363. eCollection 2023.

DOI:10.3389/fimmu.2023.1231363
PMID:37649486
原文链接:https://pmc.ncbi.nlm.nih.gov/articles/PMC10462983/
Abstract

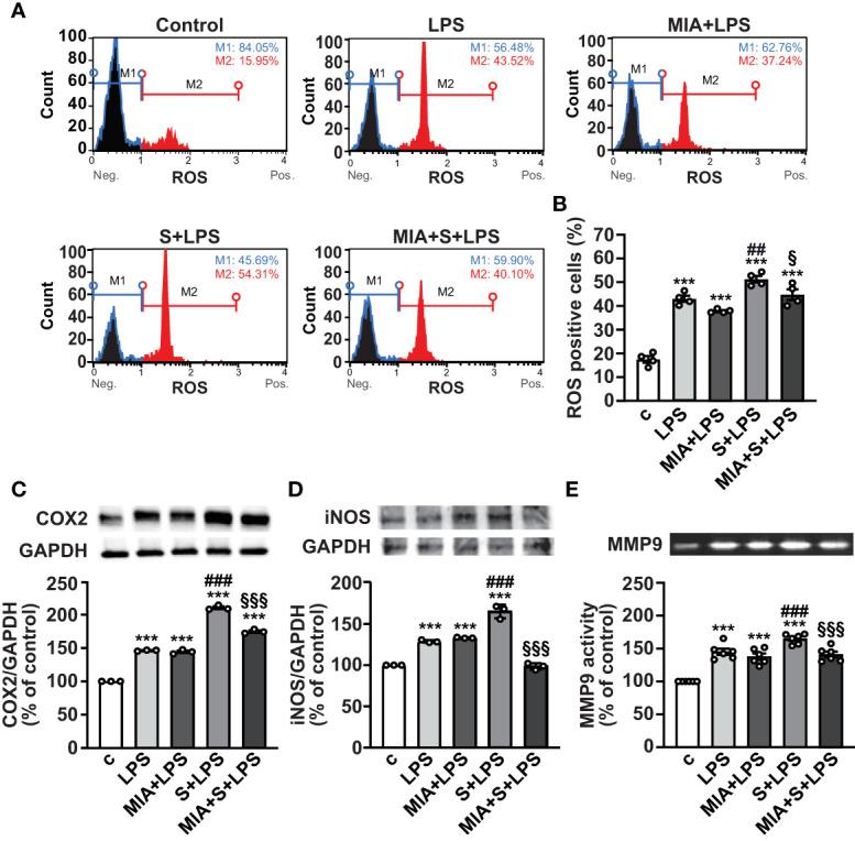
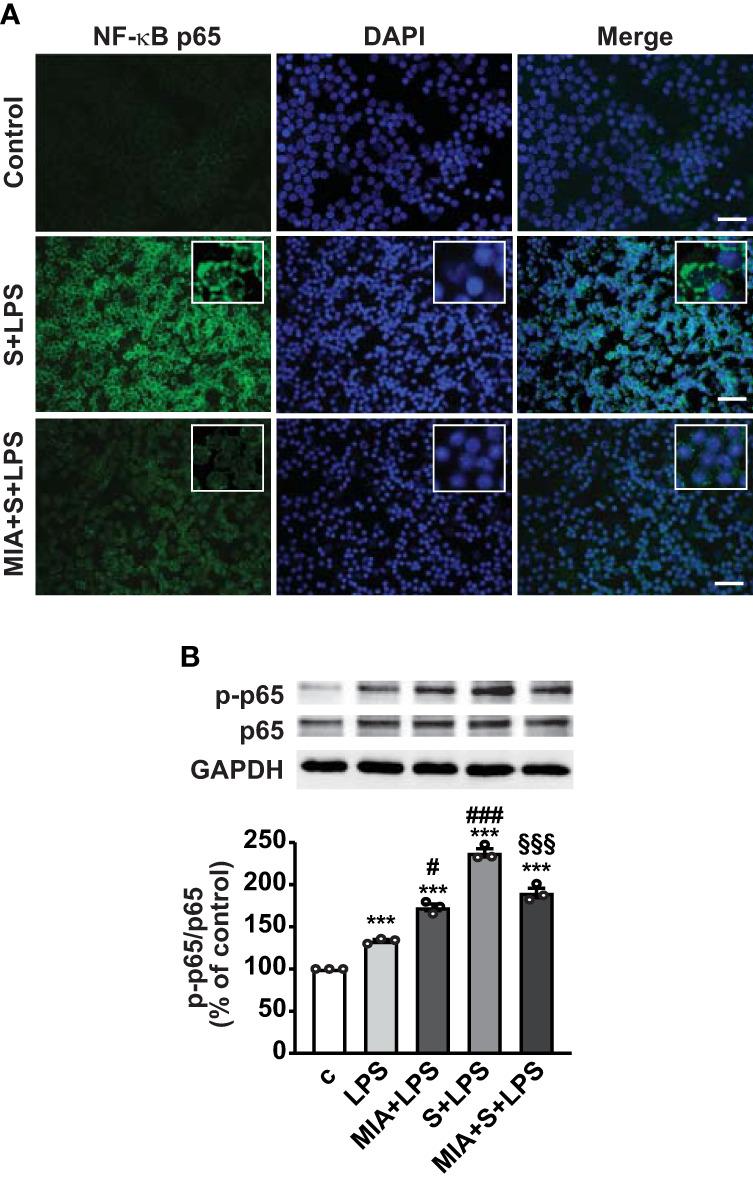
COVID-19 is characterized by an excessive inflammatory response and macrophage hyperactivation, leading, in severe cases, to alveolar epithelial injury and acute respiratory distress syndrome. Recent studies have reported that SARS-CoV-2 spike (S) protein interacts with bacterial lipopolysaccharide (LPS) to boost inflammatory responses , in macrophages and peripheral blood mononuclear cells (PBMCs), and . The hypothalamic hormone growth hormone-releasing hormone (GHRH), in addition to promoting pituitary GH release, exerts many peripheral functions, acting as a growth factor in both malignant and non-malignant cells. GHRH antagonists, in turn, display potent antitumor effects and antinflammatory activities in different cell types, including lung and endothelial cells. However, to date, the antinflammatory role of GHRH antagonists in COVID-19 remains unexplored. Here, we examined the ability of GHRH antagonist MIA-602 to reduce inflammation in human THP-1-derived macrophages and PBMCs stimulated with S protein and LPS combination. Western blot and immunofluorescence analysis revealed the presence of GHRH receptor and its splice variant SV1 in both THP-1 cells and PBMCs. Exposure of THP-1 cells to S protein and LPS combination increased the mRNA levels and protein secretion of TNF-α and IL-1β, as well as IL-8 and MCP-1 gene expression, an effect hampered by MIA-602. Similarly, MIA-602 hindered TNF-α and IL-1β secretion in PBMCs and reduced MCP-1 mRNA levels. Mechanistically, MIA-602 blunted the S protein and LPS-induced activation of inflammatory pathways in THP-1 cells, such as NF-κB, STAT3, MAPK ERK1/2 and JNK. MIA-602 also attenuated oxidative stress in PBMCs, by decreasing ROS production, iNOS and COX-2 protein levels, and MMP9 activity. Finally, MIA-602 prevented the effect of S protein and LPS synergism on NF-кB nuclear translocation and activity. Overall, these findings demonstrate a novel antinflammatory role for GHRH antagonists of MIA class and suggest their potential development for the treatment of inflammatory diseases, such as COVID-19 and related comorbidities.

摘要

新型冠状病毒病的特征是过度炎症反应和巨噬细胞过度激活,导致严重病例中肺泡上皮损伤和急性呼吸窘迫综合征。最近的研究报告称,SARS-CoV-2 刺突(S)蛋白与细菌脂多糖(LPS)相互作用,从而增强巨噬细胞和外周血单核细胞(PBMC)中的炎症反应,并且,下丘脑激素生长激素释放激素(GHRH)除了促进垂体 GH 释放外,还在外周发挥许多功能,作为恶性和非恶性细胞中的生长因子。反过来,GHRH 拮抗剂在不同类型的细胞中,包括肺和内皮细胞,显示出强大的抗肿瘤作用和抗炎活性。然而,迄今为止,GHRH 拮抗剂在 COVID-19 中的抗炎作用仍未得到探索。在这里,我们研究了 GHRH 拮抗剂 MIA-602 降低 S 蛋白和 LPS 联合刺激的人 THP-1 衍生巨噬细胞和 PBMC 中炎症的能力。Western blot 和免疫荧光分析显示,GHRH 受体及其剪接变体 SV1 存在于 THP-1 细胞和 PBMC 中。S 蛋白和 LPS 联合刺激 THP-1 细胞增加了 TNF-α和 IL-1β的 mRNA 水平和蛋白分泌,以及 IL-8 和 MCP-1 基因表达,而 MIA-602 则阻碍了这种作用。同样,MIA-602 抑制了 PBMC 中 TNF-α和 IL-1β的分泌,并降低了 MCP-1 的 mRNA 水平。在机制上,MIA-602 阻断了 S 蛋白和 LPS 诱导的 THP-1 细胞中炎症途径的激活,如 NF-κB、STAT3、MAPK ERK1/2 和 JNK。MIA-602 还通过降低 ROS 产生、iNOS 和 COX-2 蛋白水平以及 MMP9 活性来减轻 PBMC 中的氧化应激。最后,MIA-602 阻止了 S 蛋白和 LPS 协同作用对 NF-кB 核易位和活性的影响。总的来说,这些发现证明了 MIA 类 GHRH 拮抗剂的新型抗炎作用,并表明它们有可能开发用于治疗炎症性疾病,如 COVID-19 和相关合并症。

https://cdn.ncbi.nlm.nih.gov/pmc/blobs/32d7/10462983/1a627a5d5e52/fimmu-14-1231363-g006.jpg
https://cdn.ncbi.nlm.nih.gov/pmc/blobs/32d7/10462983/e40ee6531150/fimmu-14-1231363-g001.jpg
https://cdn.ncbi.nlm.nih.gov/pmc/blobs/32d7/10462983/78ff1b3d052d/fimmu-14-1231363-g002.jpg
https://cdn.ncbi.nlm.nih.gov/pmc/blobs/32d7/10462983/b80d5844f00e/fimmu-14-1231363-g003.jpg
https://cdn.ncbi.nlm.nih.gov/pmc/blobs/32d7/10462983/894581fe0dae/fimmu-14-1231363-g004.jpg
https://cdn.ncbi.nlm.nih.gov/pmc/blobs/32d7/10462983/a4392aa17279/fimmu-14-1231363-g005.jpg
https://cdn.ncbi.nlm.nih.gov/pmc/blobs/32d7/10462983/1a627a5d5e52/fimmu-14-1231363-g006.jpg
https://cdn.ncbi.nlm.nih.gov/pmc/blobs/32d7/10462983/e40ee6531150/fimmu-14-1231363-g001.jpg
https://cdn.ncbi.nlm.nih.gov/pmc/blobs/32d7/10462983/78ff1b3d052d/fimmu-14-1231363-g002.jpg
https://cdn.ncbi.nlm.nih.gov/pmc/blobs/32d7/10462983/b80d5844f00e/fimmu-14-1231363-g003.jpg
https://cdn.ncbi.nlm.nih.gov/pmc/blobs/32d7/10462983/894581fe0dae/fimmu-14-1231363-g004.jpg
https://cdn.ncbi.nlm.nih.gov/pmc/blobs/32d7/10462983/a4392aa17279/fimmu-14-1231363-g005.jpg
https://cdn.ncbi.nlm.nih.gov/pmc/blobs/32d7/10462983/1a627a5d5e52/fimmu-14-1231363-g006.jpg

相似文献

1
Growth hormone-releasing hormone antagonist MIA-602 inhibits inflammation induced by SARS-CoV-2 spike protein and bacterial lipopolysaccharide synergism in macrophages and human peripheral blood mononuclear cells.生长激素释放激素拮抗剂 MIA-602 抑制 SARS-CoV-2 刺突蛋白和细菌脂多糖协同作用在巨噬细胞和人外周血单核细胞中诱导的炎症。
Front Immunol. 2023 Aug 15;14:1231363. doi: 10.3389/fimmu.2023.1231363. eCollection 2023.
2
Alveolar epithelial cell growth hormone releasing hormone receptor in alveolar epithelial inflammation.肺泡上皮细胞生长激素释放激素受体在肺泡上皮炎症中的作用。
Exp Lung Res. 2023;49(1):152-164. doi: 10.1080/01902148.2023.2246074.
3
Novel GHRH antagonists suppress the growth of human malignant melanoma by restoring nuclear p27 function.新型生长激素释放激素拮抗剂通过恢复核p27功能来抑制人类恶性黑色素瘤的生长。
Cell Cycle. 2014;13(17):2790-7. doi: 10.4161/15384101.2015.945879.
4
Antinflammatory, antioxidant, and behavioral effects induced by administration of growth hormone-releasing hormone analogs in mice.生长激素释放激素类似物对小鼠的抗炎、抗氧化和行为影响。
Sci Rep. 2020 Jan 20;10(1):732. doi: 10.1038/s41598-019-57292-z.
5
Boosted Pro-Inflammatory Activity in Human PBMCs by Lipopolysaccharide and SARS-CoV-2 Spike Protein Is Regulated by α-1 Antitrypsin.脂多糖和 SARS-CoV-2 刺突蛋白增强人 PBMCs 的促炎活性由α-1 抗胰蛋白酶调节。
Int J Mol Sci. 2021 Jul 26;22(15):7941. doi: 10.3390/ijms22157941.
6
SARS-CoV-2 Coronavirus Spike Protein-Induced Apoptosis, Inflammatory, and Oxidative Stress Responses in THP-1-Like-Macrophages: Potential Role of Angiotensin-Converting Enzyme Inhibitor (Perindopril).SARS-CoV-2 冠状病毒刺突蛋白诱导 THP-1 样巨噬细胞凋亡、炎症和氧化应激反应:血管紧张素转换酶抑制剂(培哚普利)的潜在作用。
Front Immunol. 2021 Sep 20;12:728896. doi: 10.3389/fimmu.2021.728896. eCollection 2021.
7
Antagonists of growth hormone-releasing hormone (GHRH) inhibit the growth of human malignant pleural mesothelioma.生长激素释放激素(GHRH)拮抗剂抑制人恶性胸膜间皮瘤的生长。
Proc Natl Acad Sci U S A. 2019 Feb 5;116(6):2226-2231. doi: 10.1073/pnas.1818865116. Epub 2019 Jan 18.
8
Growth hormone-releasing hormone receptor antagonist MIA-602 attenuates cardiopulmonary injury induced by BSL-2 rVSV-SARS-CoV-2 in hACE2 mice.生长激素释放激素受体拮抗剂 MIA-602 减轻 hACE2 小鼠中 BSL-2 rVSV-SARS-CoV-2 引起的心肺损伤。
Proc Natl Acad Sci U S A. 2023 Nov 28;120(48):e2308342120. doi: 10.1073/pnas.2308342120. Epub 2023 Nov 20.
9
Induction of Exaggerated Cytokine Production in Human Peripheral Blood Mononuclear Cells by a Recombinant SARS-CoV-2 Spike Glycoprotein S1 and Its Inhibition by Dexamethasone.新型冠状病毒刺突糖蛋白 S1 重组蛋白诱导人外周血单个核细胞过度细胞因子产生及其地塞米松抑制作用。
Inflammation. 2021 Oct;44(5):1865-1877. doi: 10.1007/s10753-021-01464-5. Epub 2021 Apr 16.
10
SARS-CoV-2/ACE2 Interaction Suppresses IRAK-M Expression and Promotes Pro-Inflammatory Cytokine Production in Macrophages.SARS-CoV-2/ACE2 相互作用抑制 IRAK-M 的表达并促进巨噬细胞中促炎细胞因子的产生。
Front Immunol. 2021 Jun 23;12:683800. doi: 10.3389/fimmu.2021.683800. eCollection 2021.

引用本文的文献

1
High diagnostic accuracy of flexible thoracoscopy for distinguishing tuberculous from malignant pleural effusions.可弯曲胸腔镜在鉴别结核性与恶性胸腔积液方面具有较高的诊断准确性。
Am J Transl Res. 2025 Jul 15;17(7):5284-5292. doi: 10.62347/SMOO1918. eCollection 2025.
2
Growth Hormone-Releasing Hormone Antagonists Increase Radiosensitivity in Non-Small Cell Lung Cancer Cells.生长激素释放激素拮抗剂可提高非小细胞肺癌细胞的放射敏感性。
Int J Mol Sci. 2025 Apr 1;26(7):3267. doi: 10.3390/ijms26073267.
3
Growth hormone-releasing hormone receptor (GHRH-R) and its signaling.

本文引用的文献

1
The role of oxidative stress in the pathogenesis of infections with coronaviruses.氧化应激在冠状病毒感染发病机制中的作用。
Front Microbiol. 2023 Jan 13;13:1111930. doi: 10.3389/fmicb.2022.1111930. eCollection 2022.
2
Agonist of growth hormone-releasing hormone improves the disease features of spinal muscular atrophy mice.生长激素释放激素激动剂改善脊髓性肌萎缩症小鼠的疾病特征。
Proc Natl Acad Sci U S A. 2023 Jan 10;120(2):e2216814120. doi: 10.1073/pnas.2216814120. Epub 2023 Jan 5.
3
Long-term (180-Day) Outcomes in Critically Ill Patients With COVID-19 in the REMAP-CAP Randomized Clinical Trial.
生长激素释放激素受体(GHRH-R)及其信号传导。
Rev Endocr Metab Disord. 2025 Feb 12. doi: 10.1007/s11154-025-09952-x.
4
Growth hormone-releasing hormone signaling and manifestations within the cardiovascular system.生长激素释放激素信号传导及其在心血管系统中的表现
Rev Endocr Metab Disord. 2025 Jan 30. doi: 10.1007/s11154-024-09939-0.
5
Ceapin-A7 suppresses the protective effects of Octreotide in human and bovine lung endothelial cells.Ceapin-A7抑制奥曲肽对人及牛肺内皮细胞的保护作用。
Cell Stress Chaperones. 2025 Feb;30(1):1-8. doi: 10.1016/j.cstres.2024.12.001. Epub 2024 Dec 2.
6
The development of growth hormone-releasing hormone analogs: Therapeutic advances in cancer, regenerative medicine, and metabolic disorders.生长激素释放激素类似物的发展:癌症、再生医学和代谢紊乱领域的治疗进展
Rev Endocr Metab Disord. 2025 Jun;26(3):385-396. doi: 10.1007/s11154-024-09929-2. Epub 2024 Nov 26.
7
Effects of GHRH and its analogues on the Vascular System.生长激素释放激素及其类似物对血管系统的影响。
Rev Endocr Metab Disord. 2024 Nov 21. doi: 10.1007/s11154-024-09932-7.
8
GHRH in diabetes and metabolism.生长激素释放激素与糖尿病和代谢
Rev Endocr Metab Disord. 2024 Nov 19. doi: 10.1007/s11154-024-09930-9.
9
Growth hormone-releasing hormone and its analogues in health and disease.生长激素释放激素及其类似物在健康与疾病中的作用
Nat Rev Endocrinol. 2025 Mar;21(3):180-195. doi: 10.1038/s41574-024-01052-1. Epub 2024 Nov 13.
10
Growth hormone-releasing hormone and cancer.生长激素释放激素与癌症
Rev Endocr Metab Disord. 2024 Oct 18. doi: 10.1007/s11154-024-09919-4.
REMAP-CAP 随机临床试验中 COVID-19 危重症患者的长期(180 天)结局。
JAMA. 2023 Jan 3;329(1):39-51. doi: 10.1001/jama.2022.23257.
4
Growth Hormone-Releasing Hormone in Endothelial Inflammation.生长激素释放激素与血管内皮炎症
Endocrinology. 2022 Dec 19;164(2). doi: 10.1210/endocr/bqac209.
5
SARS-CoV-2 spike protein as a bacterial lipopolysaccharide delivery system in an overzealous inflammatory cascade.SARS-CoV-2 刺突蛋白作为一种细菌脂多糖递呈系统在过度活跃的炎症级联反应中。
J Mol Cell Biol. 2023 Feb 7;14(9). doi: 10.1093/jmcb/mjac058.
6
Antagonist of Growth Hormone-Releasing Hormone Potentiates the Antitumor Effect of Pemetrexed and Cisplatin in Pleural Mesothelioma.生长激素释放激素拮抗剂增强培美曲塞和顺铂治疗胸膜间皮瘤的抗肿瘤作用。
Int J Mol Sci. 2022 Sep 24;23(19):11248. doi: 10.3390/ijms231911248.
7
The Role of Matrix Metalloproteinase in Inflammation with a Focus on Infectious Diseases.基质金属蛋白酶在炎症中的作用——关注感染性疾病。
Int J Mol Sci. 2022 Sep 11;23(18):10546. doi: 10.3390/ijms231810546.
8
Experimental Model of Pulmonary Inflammation Induced by SARS-CoV-2 Spike Protein and Endotoxin.由SARS-CoV-2刺突蛋白和内毒素诱导的肺部炎症实验模型
ACS Pharmacol Transl Sci. 2022 Jan 25;5(3):141-148. doi: 10.1021/acsptsci.1c00219. eCollection 2022 Mar 11.
9
Inhibition of IRAK4 dysregulates SARS-CoV-2 spike protein-induced macrophage inflammatory and glycolytic reprogramming.抑制 IRAK4 失调会导致 SARS-CoV-2 刺突蛋白诱导的巨噬细胞炎症和糖酵解重编程。
Cell Mol Life Sci. 2022 May 19;79(6):301. doi: 10.1007/s00018-022-04329-8.
10
SARS-CoV-2 Spike protein is not pro-inflammatory in human primary macrophages: endotoxin contamination and lack of protein glycosylation as possible confounders.SARS-CoV-2 刺突蛋白在人原代巨噬细胞中无促炎作用:内毒素污染和蛋白糖基化缺乏可能是混杂因素。
Cell Biol Toxicol. 2022 Aug;38(4):667-678. doi: 10.1007/s10565-021-09693-y. Epub 2022 Jan 11.