Suppr超能文献

长春碱将肿瘤相关巨噬细胞重置为 M1 表型,并促进抗肿瘤免疫反应。

Vinblastine resets tumor-associated macrophages toward M1 phenotype and promotes antitumor immune response.

机构信息

Shanghai Institute of Immunology, Department of Immunology and Microbiology, Shanghai Jiao Tong University School of Medicine, Shanghai, China.

Center for Immune-related Diseases at Shanghai Institute of Immunology, Ruijin Hospital, Shanghai Jiao Tong University School of Medicine, Shanghai, China.

出版信息

J Immunother Cancer. 2023 Aug;11(8). doi: 10.1136/jitc-2023-007253.

Abstract

BACKGROUND

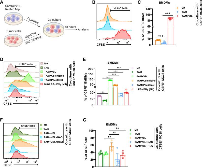
Massive tumor-associated macrophage (TAM) infiltration is observed in many tumors, which usually display the immune-suppressive M2-like phenotype but can also be converted to an M1-like antitumor phenotype due to their high degree of plasticity. The macrophage polarization state is associated with changes in cell shape, macrophage morphology is associated with activation status. M1 macrophages appeared large and rounded, while M2 macrophages were stretched and elongated cells. Manipulating cell morphology has been shown to affect the polarization state of macrophages. The shape of the cell is largely dependent on cytoskeletal proteins, especially, microtubules. As a microtubule-targetting drug, vinblastine (VBL) has been used in chemotherapy. However, no study to date has explored the effect of VBL on TAM shape changes and its role in tumor immune response.

METHOD

We used fluorescent staining of the cytoskeleton and quantitative analysis to reveal the morphological differences between M0, M1, M2, TAM and VBL-treated TAM. Flow cytometry was used to confirm the polarization states of these macrophages using a cell surface marker-based classification. In vivo antibody depletion experiments in tumor mouse models were performed to test whether macrophages and CD8 T cell populations were required for the antitumor effect of VBL. VBL and anti-PD-1 combination therapy was then investigated in comparison with monotherapy. RNA-seq of TAM of treated and untreated with VBL was performed to explore the changes in pathway activities. siRNA mediated knockdown experiments were performed to verify the target pathway that was affected by VBL treatment.

RESULTS

Here, we showed that VBL, an antineoplastic agent that destabilizes microtubule, drove macrophage polarization into the M1-like phenotype both in vitro and in tumor models. The antitumor effect of VBL was attenuated in the absence of macrophages or CD8 T cells. Mechanistically, VBL induces the activation of NF-κB and Cyba-dependent reactive oxygen species generation, thus polarizing TAMs to the M1 phenotype. In parallel, VBL promotes the nuclear translocation of transcription factor EB, inducing lysosome biogenesis and a dramatic increase in phagocytic activity in macrophages.

CONCLUSIONS

This study explored whether manipulating cellular morphology affects macrophage polarization and consequently induces an antitumor response. Our data reveal a previously unrecognized antitumor mechanism of VBL and suggest a drug repurposing strategy combining VBL with immune checkpoint inhibitors to improve malignant tumor immunotherapy.

摘要

背景

在许多肿瘤中观察到大量肿瘤相关巨噬细胞(TAM)浸润,这些巨噬细胞通常表现出免疫抑制的 M2 样表型,但由于其高度可塑性,也可以转化为抗肿瘤的 M1 样表型。巨噬细胞的极化状态与细胞形态的变化有关,巨噬细胞形态与激活状态有关。M1 巨噬细胞呈大而圆的形状,而 M2 巨噬细胞呈伸展和拉长的细胞形状。操纵细胞形态已被证明会影响巨噬细胞的极化状态。细胞的形状在很大程度上取决于细胞骨架蛋白,特别是微管。长春碱(VBL)作为一种微管靶向药物,已被用于化疗。然而,迄今为止,尚无研究探讨 VBL 对 TAM 形态变化的影响及其在肿瘤免疫反应中的作用。

方法

我们使用细胞骨架荧光染色和定量分析来揭示 M0、M1、M2、TAM 和 VBL 处理的 TAM 之间的形态差异。使用基于细胞表面标志物的分类方法通过流式细胞术来确认这些巨噬细胞的极化状态。在肿瘤小鼠模型中进行体内抗体耗竭实验,以测试巨噬细胞和 CD8 T 细胞群体是否是 VBL 抗肿瘤作用所必需的。然后,将 VBL 与抗 PD-1 联合治疗进行了比较。对用 VBL 处理和未处理的 TAM 进行 RNA-seq 以探索途径活性的变化。通过 siRNA 介导的敲低实验来验证受 VBL 治疗影响的靶途径。

结果

在这里,我们表明长春碱是一种破坏微管的抗肿瘤药物,它可在体外和肿瘤模型中驱动巨噬细胞向 M1 样表型极化。在缺乏巨噬细胞或 CD8 T 细胞的情况下,VBL 的抗肿瘤作用减弱。从机制上讲,VBL 诱导 NF-κB 激活和 Cyba 依赖性活性氧生成,从而将 TAMs 极化到 M1 表型。同时,VBL 促进转录因子 EB 的核易位,诱导溶酶体生物发生,并使巨噬细胞的吞噬活性急剧增加。

结论

本研究探讨了操纵细胞形态是否会影响巨噬细胞极化,从而诱导抗肿瘤反应。我们的数据揭示了长春碱的一种以前未被认识的抗肿瘤机制,并提出了一种药物再利用策略,将长春碱与免疫检查点抑制剂联合使用,以改善恶性肿瘤的免疫治疗。

https://cdn.ncbi.nlm.nih.gov/pmc/blobs/d472/10476141/c03864834ef2/jitc-2023-007253f01.jpg

文献检索

告别复杂PubMed语法,用中文像聊天一样搜索,搜遍4000万医学文献。AI智能推荐,让科研检索更轻松。

立即免费搜索

文件翻译

保留排版,准确专业,支持PDF/Word/PPT等文件格式,支持 12+语言互译。

免费翻译文档

深度研究

AI帮你快速写综述,25分钟生成高质量综述,智能提取关键信息,辅助科研写作。

立即免费体验