• 文献检索
  • 文档翻译
  • 深度研究
  • 学术资讯
  • Suppr Zotero 插件Zotero 插件
  • 邀请有礼
  • 套餐&价格
  • 历史记录
应用&插件
Suppr Zotero 插件Zotero 插件浏览器插件Mac 客户端Windows 客户端微信小程序
定价
高级版会员购买积分包购买API积分包
服务
文献检索文档翻译深度研究API 文档MCP 服务
关于我们
关于 Suppr公司介绍联系我们用户协议隐私条款
关注我们

Suppr 超能文献

核心技术专利:CN118964589B侵权必究
粤ICP备2023148730 号-1Suppr @ 2026

文献检索

告别复杂PubMed语法,用中文像聊天一样搜索,搜遍4000万医学文献。AI智能推荐,让科研检索更轻松。

立即免费搜索

文件翻译

保留排版,准确专业,支持PDF/Word/PPT等文件格式,支持 12+语言互译。

免费翻译文档

深度研究

AI帮你快速写综述,25分钟生成高质量综述,智能提取关键信息,辅助科研写作。

立即免费体验

基于线粒体基因组的分析与 Agrilinae 科的系统发育关系:探究多样化的叩头甲亚科的进化模式。

Mitogenomic analysis and phylogenetic relationships of Agrilinae: Insights into the evolutionary patterns of a diverse buprestid subfamily.

机构信息

College of Life Sciences, China West Normal University, Nanchong, Sichuan, China.

Mental Health Center of Nanchong, Nanchong, Sichuan, China.

出版信息

PLoS One. 2023 Sep 28;18(9):e0291820. doi: 10.1371/journal.pone.0291820. eCollection 2023.

DOI:10.1371/journal.pone.0291820
PMID:37768983
原文链接:https://pmc.ncbi.nlm.nih.gov/articles/PMC10538768/
Abstract

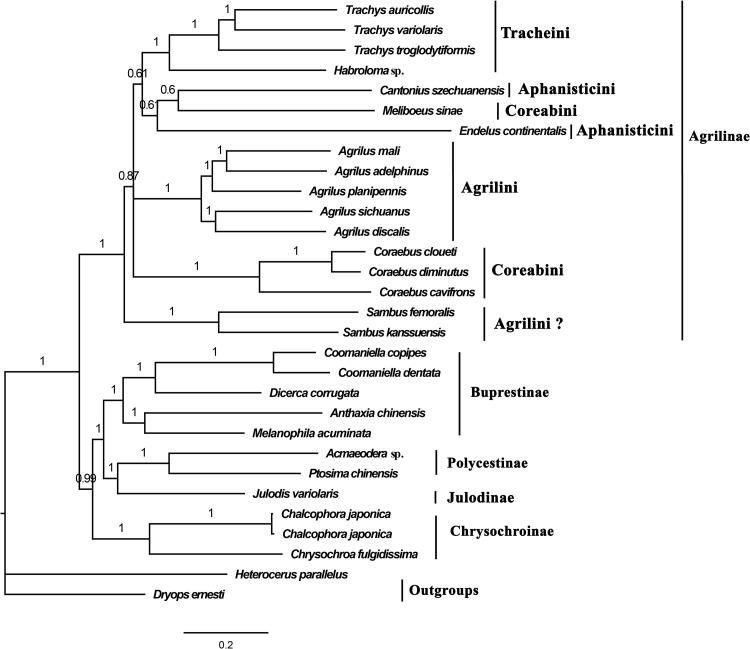
Agrilinae is the largest subfamily in Buprestidae, which includes the four tribes, namely Coraebini, Agrilini, Aphanisticini, and Tracheini. However, there is a need to verify the evolutionary relationships among the taxa in Buprestidae. Thus, to explore the phylogenetic position of Aphanisticini, the mitochondrial genomes of Endelus continentalis and Cantonius szechuanensis were sequenced using next-generation sequencing technology. Three other mitogenomes of agriline beetles, Agrilus discalis, Sambus kanssuensis, and Habroloma sp., were also sequenced for the phylogenetic analyses. The divergence time of Buprestidae was estimated based on the mitogenomes. The general features of the known mitogenomes of Agrilinae were compared, analyzed, and summarized. Out of these five species, S. kanssuensis had the shortest mitogenome length (15,411), while Habroloma sp. had the longest (16,273). The gene arrangement of the five new sequences was identical to that of the reported buprestid mitogenomes. The Ka/Ks ratios of Meliboeus (0.79) and Endelus (0.78) were significantly larger than those of the other agriline genera. The results of the phylogeny indicated that Aphanisticini was more closely related to Tracheini and that the genus Sambus separated from the base of the Agrilinae clade at about 130 Ma. Moreover, Aphanisticini and Tracheini diverged at around 26 Ma.

摘要

锯角叶甲亚科是丽金龟科中最大的亚科,包括四个族,即沟胫叶甲族、锯角叶甲族、扁叶甲族和筒胸叶甲族。然而,需要验证丽金龟科中各分类单元的进化关系。因此,为了探索扁叶甲族的系统发育位置,本研究采用下一代测序技术对宽缘沟胫叶甲和四川川扁叶甲的线粒体基因组进行了测序。同时,还对另外三种锯角叶甲的线粒体基因组进行了测序,分别是梨星毛虫、桑天牛和斑腿实蝇,用于系统发育分析。基于线粒体基因组,估计了丽金龟科的分歧时间。比较、分析和总结了已知锯角叶甲线粒体基因组的一般特征。在这 5 个物种中,S. kanssuensis 的线粒体基因组最短(15411bp),而斑腿实蝇的最长(16273bp)。这 5 个新序列的基因排列与已报道的丽金龟线粒体基因组相同。Meliboeus(0.79)和Endelus(0.78)的 Ka/Ks 比值明显大于其他锯角叶甲属的比值。系统发育结果表明,扁叶甲族与筒胸叶甲族关系较近,桑天牛属与锯角叶甲族的亲缘关系最早在约 1.30 亿年前就已分离。此外,扁叶甲族和筒胸叶甲族在约 2600 万年前分化。

https://cdn.ncbi.nlm.nih.gov/pmc/blobs/aa88/10538768/4764b30ae7fb/pone.0291820.g005.jpg
https://cdn.ncbi.nlm.nih.gov/pmc/blobs/aa88/10538768/93f78b72d185/pone.0291820.g001.jpg
https://cdn.ncbi.nlm.nih.gov/pmc/blobs/aa88/10538768/fc94b0b91db6/pone.0291820.g002.jpg
https://cdn.ncbi.nlm.nih.gov/pmc/blobs/aa88/10538768/eceab912745b/pone.0291820.g003.jpg
https://cdn.ncbi.nlm.nih.gov/pmc/blobs/aa88/10538768/75fe691abab6/pone.0291820.g004.jpg
https://cdn.ncbi.nlm.nih.gov/pmc/blobs/aa88/10538768/4764b30ae7fb/pone.0291820.g005.jpg
https://cdn.ncbi.nlm.nih.gov/pmc/blobs/aa88/10538768/93f78b72d185/pone.0291820.g001.jpg
https://cdn.ncbi.nlm.nih.gov/pmc/blobs/aa88/10538768/fc94b0b91db6/pone.0291820.g002.jpg
https://cdn.ncbi.nlm.nih.gov/pmc/blobs/aa88/10538768/eceab912745b/pone.0291820.g003.jpg
https://cdn.ncbi.nlm.nih.gov/pmc/blobs/aa88/10538768/75fe691abab6/pone.0291820.g004.jpg
https://cdn.ncbi.nlm.nih.gov/pmc/blobs/aa88/10538768/4764b30ae7fb/pone.0291820.g005.jpg

相似文献

1
Mitogenomic analysis and phylogenetic relationships of Agrilinae: Insights into the evolutionary patterns of a diverse buprestid subfamily.基于线粒体基因组的分析与 Agrilinae 科的系统发育关系:探究多样化的叩头甲亚科的进化模式。
PLoS One. 2023 Sep 28;18(9):e0291820. doi: 10.1371/journal.pone.0291820. eCollection 2023.
2
The complete mitochondrial genomes of five Agrilinae (Coleoptera, Buprestidae) species and phylogenetic implications.五种丽金龟亚科(鞘翅目,吉丁甲科)物种的完整线粒体基因组及其系统发育意义。
Zookeys. 2022 Apr 6;1092:195-212. doi: 10.3897/zookeys.1092.80993. eCollection 2022.
3
First mitochondrial genome of subfamily Julodinae (Coleoptera, Buprestidae) with its phylogenetic implications.朱罗金花虫亚科(鞘翅目,吉丁虫科)首个线粒体基因组及其系统发育意义
Zookeys. 2023 Jan 13;1139:165-182. doi: 10.3897/zookeys.1139.96216. eCollection 2023.
4
First Report of Complete Mitochondrial Genome in the Tribes Coomaniellini and Dicercini (Coleoptera: Buprestidae) and Phylogenetic Implications.第一报科曼尼埃利尼族和迪氏族(鞘翅目:扁甲科)的完整线粒体基因组及其系统发育意义。
Genes (Basel). 2022 Jun 16;13(6):1074. doi: 10.3390/genes13061074.
5
The conserved mitochondrial genome of the jewel beetle (Coleoptera: Buprestidae) and its phylogenetic implications for the suborder Polyphaga.吉丁虫(鞘翅目:吉丁甲科)保守的线粒体基因组及其对多食亚目的系统发育意义
Genomics. 2020 Sep;112(5):3713-3721. doi: 10.1016/j.ygeno.2020.04.026. Epub 2020 Apr 30.
6
Comparative and phylogenetic analyses of mitochondrial genomes in Elateridae (Coleoptera: Elateroidea).鞘翅目(Elateroidea)拟步甲科(Coleoptera:Elateridae)线粒体基因组的比较和系统发育分析。
Arch Insect Biochem Physiol. 2023 Dec;114(4):e22058. doi: 10.1002/arch.22058. Epub 2023 Oct 18.
7
The Mitochondrial Genomes of Phytophagous Scarab Beetles and Systematic Implications.植食性金龟子的线粒体基因组及其系统发育意义
J Insect Sci. 2018 Nov 1;18(6):11. doi: 10.1093/jisesa/iey076.
8
Diversity and larval leaf-mining habits of Japanese jewel beetles of the tribe Tracheini (Coleoptera, Buprestidae).沟胫天牛族(鞘翅目,吉丁甲科)日本吉丁甲的多样性及幼虫潜叶习性
Zookeys. 2023 Mar 29;1156:133-158. doi: 10.3897/zookeys.1156.97768. eCollection 2023.
9
Reconstruction of mitogenomes by NGS and phylogenetic implications for leaf beetles.通过二代测序技术重建叶甲类线粒体基因组及其系统发育意义
Mitochondrial DNA A DNA Mapp Seq Anal. 2018 Oct;29(7):1041-1050. doi: 10.1080/24701394.2017.1404044. Epub 2017 Nov 30.
10
Mitochondrial genomes of blister beetles (Coleoptera, Meloidae) and two large intergenic spacers in Hycleus genera.芫菁(鞘翅目,芫菁科)的线粒体基因组以及豆芫菁属中的两个大的基因间隔区。
BMC Genomics. 2017 Sep 6;18(1):698. doi: 10.1186/s12864-017-4102-y.

引用本文的文献

1
Four Mitochondrial Genomes of Buprestinae (Coleoptera: Buprestidae) and Phylogenetic Analyses.吉丁虫亚科(鞘翅目:吉丁虫科)的四个线粒体基因组及系统发育分析
Genes (Basel). 2025 Jul 16;16(7):828. doi: 10.3390/genes16070828.
2
Chromosome-level genome assembly of Sambus kanssuensis (Coleoptera: Buprestidae).甘肃桑斑锦天牛(鞘翅目:天牛科)的染色体水平基因组组装
Sci Data. 2025 May 28;12(1):895. doi: 10.1038/s41597-025-05271-7.
3
Three Mitochondrial Genomes of Chrysochroinae (Coleoptera, Buprestidae) and Phylogenetic Analyses.三枚 Chrysochroinae(鞘翅目,扁甲科)线粒体基因组及系统发育分析。

本文引用的文献

1
First biological report on the genus (Buprestidae, Agrilinae, Aphanisticini), with descriptions of two new species from China.关于该属(吉丁甲科,锯角吉丁亚科,隐吉丁族)的首份生物学报告,及对来自中国的两个新物种的描述。
Biodivers Data J. 2023 Mar 2;11:e98405. doi: 10.3897/BDJ.11.e98405. eCollection 2023.
2
Diversity and larval leaf-mining habits of Japanese jewel beetles of the tribe Tracheini (Coleoptera, Buprestidae).沟胫天牛族(鞘翅目,吉丁甲科)日本吉丁甲的多样性及幼虫潜叶习性
Zookeys. 2023 Mar 29;1156:133-158. doi: 10.3897/zookeys.1156.97768. eCollection 2023.
3
First mitochondrial genome of subfamily Julodinae (Coleoptera, Buprestidae) with its phylogenetic implications.
Genes (Basel). 2024 Oct 17;15(10):1336. doi: 10.3390/genes15101336.
朱罗金花虫亚科(鞘翅目,吉丁虫科)首个线粒体基因组及其系统发育意义
Zookeys. 2023 Jan 13;1139:165-182. doi: 10.3897/zookeys.1139.96216. eCollection 2023.
4
First Report of Complete Mitochondrial Genome in the Tribes Coomaniellini and Dicercini (Coleoptera: Buprestidae) and Phylogenetic Implications.第一报科曼尼埃利尼族和迪氏族(鞘翅目:扁甲科)的完整线粒体基因组及其系统发育意义。
Genes (Basel). 2022 Jun 16;13(6):1074. doi: 10.3390/genes13061074.
5
The complete mitochondrial genomes of five Agrilinae (Coleoptera, Buprestidae) species and phylogenetic implications.五种丽金龟亚科(鞘翅目,吉丁甲科)物种的完整线粒体基因组及其系统发育意义。
Zookeys. 2022 Apr 6;1092:195-212. doi: 10.3897/zookeys.1092.80993. eCollection 2022.
6
Integrated phylogenomics and fossil data illuminate the evolution of beetles.整合系统发育基因组学和化石数据揭示了甲虫的进化历程。
R Soc Open Sci. 2022 Mar 23;9(3):211771. doi: 10.1098/rsos.211771. eCollection 2022 Mar.
7
Comparative Mitochondrial Genomics of 104 Darwin Wasps (Hymenoptera: Ichneumonidae) and Its Implication for Phylogeny.104种达尔文黄蜂(膜翅目:姬蜂科)的线粒体基因组比较及其系统发育意义
Insects. 2022 Jan 25;13(2):124. doi: 10.3390/insects13020124.
8
First report of complete mitochondrial genome in the subfamily Alleculinae and mitochondrial genome-based phylogenetics in Tenebrionidae (Coleoptera: Tenebrionoidea).拟步甲亚科线粒体全基因组的首次报道及基于线粒体基因组的拟步甲科(鞘翅目:拟步甲总科)系统发育研究
Insect Sci. 2022 Aug;29(4):1226-1238. doi: 10.1111/1744-7917.12983. Epub 2021 Dec 20.
9
Comparative Mitogenomics and Phylogenetic Analyses of Pentatomoidea (Hemiptera: Heteroptera).五倍子蝉总科(半翅目:异翅亚目)的比较线粒体基因组学和系统发育分析。
Genes (Basel). 2021 Aug 25;12(9):1306. doi: 10.3390/genes12091306.
10
The complete mitogenome of the Emerald Ash Borer (EAB), (Insecta: Coleoptera: Buprestidae).光肩星天牛(鞘翅目:吉丁虫科)的完整线粒体基因组
Mitochondrial DNA B Resour. 2017 Feb 23;2(1):134-135. doi: 10.1080/23802359.2017.1292476.