Suppr超能文献

组织特异性转录组和代谢组分析揭示药用植物华中五味子中木质素生物合成的候选基因。

Tissue-specific transcriptome and metabolome analyses reveal candidate genes for lignan biosynthesis in the medicinal plant Schisandra sphenanthera.

机构信息

College of Life Science, Northwest A & F University, No. 22 Xinong Road, Yangling, 712100, Shaanxi, China.

College of Life Science, Northeast Forestry University, Harbin, 150040, China.

出版信息

BMC Genomics. 2023 Oct 11;24(1):607. doi: 10.1186/s12864-023-09628-3.

Abstract

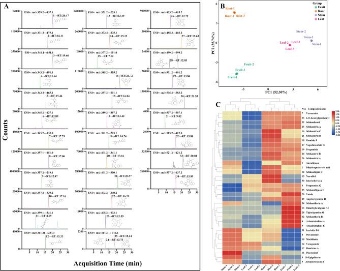
Schisandra sphenanthera is an extremely important medicinal plant, and its main medicinal component is bioactive lignans. The S. sphenanthera fruit is preferred by the majority of consumers, and the root, stem, and leaf are not fully used. To better understand the lignan metabolic pathway, transcriptome and metabolome analyses were performed on the four major tissues of S. sphenanthera. A total of 167,972,229 transcripts and 91,215,760 unigenes with an average length of 752 bp were identified. Tissue-specific gene analysis revealed that the root had the highest abundance of unique unigenes (9703), and the leaves had the lowest (189). Transcription factor analysis showed that MYB-, bHLH- and ERF-transcription factors, which played important roles in the regulation of secondary metabolism, showed rich expression patterns and may be involved in the regulation of processes involved in lignan metabolism. In different tissues, lignans were preferentially enriched in fruit and roots by gene expression profiles related to lignan metabolism and relative lignan compound content. Furthermore, schisandrin B is an important compound in S. sphenanthera. According to weighted gene co-expression network analysis, PAL1, C4H-2, CAD1, CYB8, OMT27, OMT57, MYB18, bHLH3, and bHLH5 can be related to the accumulation of lignans in S. sphenanthera fruit, CCR5, SDH4, CYP8, CYP20, and ERF7 can be related to the accumulation of lignans in S. sphenanthera roots. In this study, transcriptome sequencing and targeted metabolic analysis of lignans will lay a foundation for the further study of their biosynthetic genes.

摘要

北五味子是一种极其重要的药用植物,其主要药用成分为生物活性木脂素。北五味子果实深受广大消费者喜爱,而其根、茎、叶并未得到充分利用。为了更好地了解木脂素的代谢途径,对北五味子的四个主要组织进行了转录组和代谢组分析。共鉴定出 167972229 条转录本和 91215760 条平均长度为 752bp 的 unigenes。组织特异性基因分析表明,根组织具有最高丰度的特异 unigenes(9703 条),而叶片最低(189 条)。转录因子分析表明,在次生代谢物调控中发挥重要作用的 MYB、bHLH 和 ERF 转录因子表现出丰富的表达模式,可能参与调控木脂素代谢过程。在不同组织中,通过与木脂素代谢相关的基因表达谱和相对木脂素化合物含量,发现木脂素优先富集在果实和根组织中。此外,五味子醇 B 是北五味子中的一种重要化合物。根据加权基因共表达网络分析,PAL1、C4H-2、CAD1、CYB8、OMT27、OMT57、MYB18、bHLH3 和 bHLH5 可能与北五味子果实中木脂素的积累有关,CCR5、SDH4、CYP8、CYP20 和 ERF7 可能与北五味子根中木脂素的积累有关。本研究为进一步研究其生物合成基因奠定了基础。

https://cdn.ncbi.nlm.nih.gov/pmc/blobs/2d37/10568845/d99ffa5bd788/12864_2023_9628_Figa_HTML.jpg

文献AI研究员

20分钟写一篇综述,助力文献阅读效率提升50倍。

立即体验

用中文搜PubMed

大模型驱动的PubMed中文搜索引擎

马上搜索

文档翻译

学术文献翻译模型,支持多种主流文档格式。

立即体验