Biomedical Pioneering Innovation Center, Peking-Tsinghua Center for Life Sciences, Peking University Genome Editing Research Center, State Key Laboratory of Protein and Plant Gene Research, School of Life Sciences, Peking University, Beijing, 100871, People's Republic of China.
EdiGene Inc., Life Science Park, Changping District, Beijing, 102206, People's Republic of China.
Genome Biol. 2023 Oct 23;24(1):243. doi: 10.1186/s13059-023-03086-6.
The endogenous adenosine deaminases acting on RNA (ADAR) have been harnessed to facilitate precise adenosine-to-inosine editing on RNAs. However, the practicability of this approach for therapeutic purposes is still ambiguous due to the variable expression of intrinsic ADAR across various tissues and species, as well as the absence of all-encompassing confirmation for delivery methods.
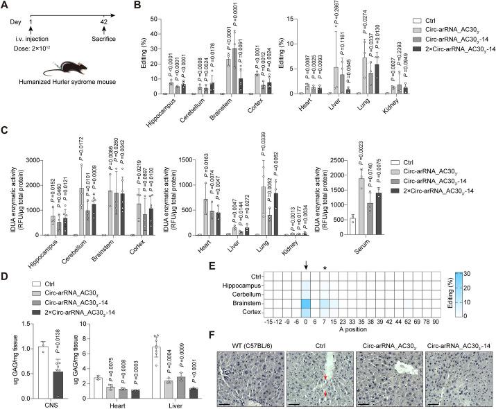
In this study, we demonstrate that AAV-mediated delivery of circular ADAR-recruiting RNAs (arRNAs) achieves effective RNA editing in non-human primates at dosages suitable for therapy. Within a time frame of 4 to 13 weeks following infection, the editing efficiency in AAV-infected cells can reach approximately 80%, with no discernible toxicity, even at elevated dosages. In addition, when AAV-delivered circular arRNAs are systematically administered to a humanized mouse model of Hurler syndrome, it rectifies the premature stop codon precisely and restores the functionality of IDUA enzyme encoded by the Hurler causative gene in multiple organs.
These discoveries considerably bolster the prospects of employing AAV-borne circular arRNAs for therapeutic applications and exploratory translational research.
内源性作用于 RNA 的腺苷脱氨酶(ADAR)已被用于促进 RNA 上精确的腺苷到肌苷编辑。然而,由于内在 ADAR 在各种组织和物种中的表达变化,以及缺乏全面的传递方法确认,这种方法在治疗目的上的实用性仍然存在疑问。
在这项研究中,我们证明了 AAV 介导的环状 ADAR 招募 RNA(arRNA)的传递在适合治疗的剂量下可在非人灵长类动物中实现有效的 RNA 编辑。在感染后的 4 到 13 周内,感染 AAV 的细胞中的编辑效率可达到约 80%,没有明显的毒性,即使在高剂量下也是如此。此外,当 AAV 递送的环状 arRNA 被系统地给予粘多糖贮积症 I 型(Hurler 综合征)的人源化小鼠模型时,它能精确地纠正过早的终止密码子,并恢复 Hurler 致病基因编码的 IDUA 酶在多个器官中的功能。
这些发现极大地增强了使用 AAV 载体的环状 arRNA 进行治疗应用和探索性转化研究的前景。