• 文献检索
  • 文档翻译
  • 深度研究
  • 学术资讯
  • Suppr Zotero 插件Zotero 插件
  • 邀请有礼
  • 套餐&价格
  • 历史记录
应用&插件
Suppr Zotero 插件Zotero 插件浏览器插件Mac 客户端Windows 客户端微信小程序
定价
高级版会员购买积分包购买API积分包
服务
文献检索文档翻译深度研究API 文档MCP 服务
关于我们
关于 Suppr公司介绍联系我们用户协议隐私条款
关注我们

Suppr 超能文献

核心技术专利:CN118964589B侵权必究
粤ICP备2023148730 号-1Suppr @ 2026

文献检索

告别复杂PubMed语法,用中文像聊天一样搜索,搜遍4000万医学文献。AI智能推荐,让科研检索更轻松。

立即免费搜索

文件翻译

保留排版,准确专业,支持PDF/Word/PPT等文件格式,支持 12+语言互译。

免费翻译文档

深度研究

AI帮你快速写综述,25分钟生成高质量综述,智能提取关键信息,辅助科研写作。

立即免费体验

鹰嘴豆芽素A通过抑制氧化应激和炎性小体激活减轻大鼠早期脊髓损伤。

Biochanin A attenuates spinal cord injury in rats during early stages by inhibiting oxidative stress and inflammasome activation.

作者信息

Li Xigong, Fu Jing, Guan Ming, Shi Haifei, Pan Wenming, Lou Xianfeng

机构信息

Department of Orthopedics, The First Affiliated Hospital of Zhejiang University, Hangzhou, Zhejiang Province, China.

Department of Stomatology, Xixi Hospital, Hangzhou, Zhejiang Province, China.

出版信息

Neural Regen Res. 2024 Sep 1;19(9):2050-2056. doi: 10.4103/1673-5374.390953. Epub 2023 Dec 15.

DOI:10.4103/1673-5374.390953
PMID:38227535
原文链接:https://pmc.ncbi.nlm.nih.gov/articles/PMC11040286/
Abstract

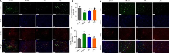
JOURNAL/nrgr/04.03/01300535-202409000-00038/figure1/v/2024-01-16T170235Z/r/image-tiff Previous studies have shown that Biochanin A, a flavonoid compound with estrogenic effects, can serve as a neuroprotective agent in the context of cerebral ischemia/reperfusion injury; however, its effect on spinal cord injury is still unclear. In this study, a rat model of spinal cord injury was established using the heavy object impact method, and the rats were then treated with Biochanin A (40 mg/kg) via intraperitoneal injection for 14 consecutive days. The results showed that Biochanin A effectively alleviated spinal cord neuronal injury and spinal cord tissue injury, reduced inflammation and oxidative stress in spinal cord neurons, and reduced apoptosis and pyroptosis. In addition, Biochanin A inhibited the expression of inflammasome-related proteins (ASC, NLRP3, and GSDMD) and the Toll-like receptor 4/nuclear factor-κB pathway, activated the Nrf2/heme oxygenase 1 signaling pathway, and increased the expression of the autophagy markers LC3 II, Beclin-1, and P62. Moreover, the therapeutic effects of Biochanin A on early post-spinal cord injury were similar to those of methylprednisolone. These findings suggest that Biochanin A protected neurons in the injured spinal cord through the Toll-like receptor 4/nuclear factor κB and Nrf2/heme oxygenase 1 signaling pathways. These findings suggest that Biochanin A can alleviate post-spinal cord injury at an early stage.

摘要

期刊/nrgr/04.03/01300535 - 202409000 - 00038/figure1/v/2024 - 01 - 16T170235Z/r/image - tiff 先前的研究表明,具有雌激素样作用的黄酮类化合物染料木黄酮A在脑缺血/再灌注损伤的情况下可作为神经保护剂;然而,其对脊髓损伤的影响仍不清楚。在本研究中,采用重物撞击法建立大鼠脊髓损伤模型,然后通过腹腔注射染料木黄酮A(40mg/kg)连续治疗大鼠14天。结果表明,染料木黄酮A有效减轻脊髓神经元损伤和脊髓组织损伤,降低脊髓神经元的炎症和氧化应激,减少细胞凋亡和焦亡。此外,染料木黄酮A抑制炎性小体相关蛋白(ASC、NLRP3和GSDMD)的表达以及Toll样受体4/核因子κB通路,激活Nrf2/血红素加氧酶1信号通路,并增加自噬标志物LC3 II、Beclin - 1和P62的表达。此外,染料木黄酮A对脊髓损伤早期的治疗效果与甲基强的松龙相似。这些发现表明,染料木黄酮A通过Toll样受体4/核因子κB和Nrf2/血红素加氧酶1信号通路保护受损脊髓中的神经元。这些发现表明,染料木黄酮A可在早期减轻脊髓损伤后反应。

https://cdn.ncbi.nlm.nih.gov/pmc/blobs/c3d8/11040286/6d6c698cbcad/NRR-19-2050-g008.jpg
https://cdn.ncbi.nlm.nih.gov/pmc/blobs/c3d8/11040286/ff1847d80ed2/NRR-19-2050-g002.jpg
https://cdn.ncbi.nlm.nih.gov/pmc/blobs/c3d8/11040286/7b20cbd28e07/NRR-19-2050-g003.jpg
https://cdn.ncbi.nlm.nih.gov/pmc/blobs/c3d8/11040286/2f98904e41f1/NRR-19-2050-g004.jpg
https://cdn.ncbi.nlm.nih.gov/pmc/blobs/c3d8/11040286/745ce62f5182/NRR-19-2050-g005.jpg
https://cdn.ncbi.nlm.nih.gov/pmc/blobs/c3d8/11040286/9213e0fae5cb/NRR-19-2050-g006.jpg
https://cdn.ncbi.nlm.nih.gov/pmc/blobs/c3d8/11040286/926be4239cd7/NRR-19-2050-g007.jpg
https://cdn.ncbi.nlm.nih.gov/pmc/blobs/c3d8/11040286/6d6c698cbcad/NRR-19-2050-g008.jpg
https://cdn.ncbi.nlm.nih.gov/pmc/blobs/c3d8/11040286/ff1847d80ed2/NRR-19-2050-g002.jpg
https://cdn.ncbi.nlm.nih.gov/pmc/blobs/c3d8/11040286/7b20cbd28e07/NRR-19-2050-g003.jpg
https://cdn.ncbi.nlm.nih.gov/pmc/blobs/c3d8/11040286/2f98904e41f1/NRR-19-2050-g004.jpg
https://cdn.ncbi.nlm.nih.gov/pmc/blobs/c3d8/11040286/745ce62f5182/NRR-19-2050-g005.jpg
https://cdn.ncbi.nlm.nih.gov/pmc/blobs/c3d8/11040286/9213e0fae5cb/NRR-19-2050-g006.jpg
https://cdn.ncbi.nlm.nih.gov/pmc/blobs/c3d8/11040286/926be4239cd7/NRR-19-2050-g007.jpg
https://cdn.ncbi.nlm.nih.gov/pmc/blobs/c3d8/11040286/6d6c698cbcad/NRR-19-2050-g008.jpg

相似文献

1
Biochanin A attenuates spinal cord injury in rats during early stages by inhibiting oxidative stress and inflammasome activation.鹰嘴豆芽素A通过抑制氧化应激和炎性小体激活减轻大鼠早期脊髓损伤。
Neural Regen Res. 2024 Sep 1;19(9):2050-2056. doi: 10.4103/1673-5374.390953. Epub 2023 Dec 15.
2
Lupenone improves motor dysfunction in spinal cord injury mice through inhibiting the inflammasome activation and pyroptosis in microglia via the nuclear factor kappa B pathway.羽扇豆酮通过核因子κB途径抑制小胶质细胞中的炎性小体激活和细胞焦亡,从而改善脊髓损伤小鼠的运动功能障碍。
Neural Regen Res. 2024 Aug 1;19(8):1802-1811. doi: 10.4103/1673-5374.389302. Epub 2023 Nov 8.
3
Metformin alleviates spinal cord injury by inhibiting nerve cell ferroptosis through upregulation of heme oxygenase-1 expression.二甲双胍通过上调血红素加氧酶-1的表达来抑制神经细胞铁死亡,从而减轻脊髓损伤。
Neural Regen Res. 2024 Sep 1;19(9):2041-2049. doi: 10.4103/1673-5374.390960. Epub 2023 Dec 15.
4
Hesperetin ameliorates spinal cord injury by inhibiting NLRP3 inflammasome activation and pyroptosis through enhancing Nrf2 signaling.橙皮苷通过增强 Nrf2 信号抑制 NLRP3 炎性小体激活和焦亡改善脊髓损伤。
Int Immunopharmacol. 2023 May;118:110103. doi: 10.1016/j.intimp.2023.110103. Epub 2023 Mar 29.
5
Biochanin A Provides Neuroprotection Against Cerebral Ischemia/Reperfusion Injury by Nrf2-Mediated Inhibition of Oxidative Stress and Inflammation Signaling Pathway in Rats.染料木黄酮通过 Nrf2 介导的抑制氧化应激和炎症信号通路对大鼠脑缺血再灌注损伤提供神经保护作用。
Med Sci Monit. 2019 Nov 26;25:8975-8983. doi: 10.12659/MSM.918665.
6
Biochanin A protects lipopolysaccharide/D-galactosamine-induced acute liver injury in mice by activating the Nrf2 pathway and inhibiting NLRP3 inflammasome activation.香豆雌酚通过激活Nrf2信号通路并抑制NLRP3炎性小体的激活来保护脂多糖/ D-半乳糖胺诱导的小鼠急性肝损伤。
Int Immunopharmacol. 2016 Sep;38:324-31. doi: 10.1016/j.intimp.2016.06.009. Epub 2016 Jun 23.
7
All-Trans Retinoic Acid-Preconditioned Mesenchymal Stem Cells Improve Motor Function and Alleviate Tissue Damage After Spinal Cord Injury by Inhibition of HMGB1/NF-κB/NLRP3 Pathway Through Autophagy Activation.全反式维甲酸预处理间充质干细胞通过自噬激活抑制 HMGB1/NF-κB/NLRP3 通路改善脊髓损伤后的运动功能和减轻组织损伤。
J Mol Neurosci. 2022 May;72(5):947-962. doi: 10.1007/s12031-022-01977-0. Epub 2022 Feb 11.
8
Biochanin A Alleviates Cerebral Ischemia/Reperfusion Injury by Suppressing Endoplasmic Reticulum Stress-Induced Apoptosis and p38MAPK Signaling Pathway and .染料木黄酮 A 通过抑制内质网应激诱导的细胞凋亡和 p38MAPK 信号通路减轻脑缺血/再灌注损伤。
Front Endocrinol (Lausanne). 2021 Jul 12;12:646720. doi: 10.3389/fendo.2021.646720. eCollection 2021.
9
Inhibition of heat shock protein family A member 8 attenuates spinal cord ischemia-reperfusion injury via astrocyte NF-κB/NLRP3 inflammasome pathway : HSPA8 inhibition protects spinal ischemia-reperfusion injury.抑制热休克蛋白家族 A 成员 8 通过星形胶质细胞 NF-κB/NLRP3 炎性小体途径减轻脊髓缺血再灌注损伤:HSPA8 抑制保护脊髓缺血再灌注损伤。
J Neuroinflammation. 2021 Aug 6;18(1):170. doi: 10.1186/s12974-021-02220-0.
10
Lithium promotes recovery after spinal cord injury.锂可促进脊髓损伤后的恢复。
Neural Regen Res. 2022 Jun;17(6):1324-1333. doi: 10.4103/1673-5374.327348.

引用本文的文献

1
Microglial pyroptosis as a therapeutic target after traumatic spinal cord injury: current progress and future directions.小胶质细胞焦亡作为创伤性脊髓损伤后的治疗靶点:当前进展与未来方向
Front Immunol. 2025 Aug 22;16:1649790. doi: 10.3389/fimmu.2025.1649790. eCollection 2025.
2
Role of isoflavones in multiple sclerosis.异黄酮在多发性硬化症中的作用。
IBRO Neurosci Rep. 2025 Aug 15;19:456-470. doi: 10.1016/j.ibneur.2025.08.012. eCollection 2025 Dec.
3
polysaccharide alleviates spinal cord injury in mice by inhibiting NLRP3 inflammasome activation.

本文引用的文献

1
Sexual Dimorphism in Lesion Size and Sensorimotor Responses Following Spinal Cord Injury.脊髓损伤后病变大小和感觉运动反应中的性别差异。
Front Neurol. 2022 Jul 19;13:925797. doi: 10.3389/fneur.2022.925797. eCollection 2022.
2
Inhibiting tau protein improves the recovery of spinal cord injury in rats by alleviating neuroinflammation and oxidative stress.抑制tau蛋白可通过减轻神经炎症和氧化应激来促进大鼠脊髓损伤的恢复。
Neural Regen Res. 2023 Aug;18(8):1834-1840. doi: 10.4103/1673-5374.363183.
3
Biochanin A alleviates unilateral ureteral obstruction-induced renal interstitial fibrosis and inflammation by inhibiting the TGF-β1/Smad2/3 and NF-kB/NLRP3 signaling axis in mice.
多糖通过抑制NLRP3炎性小体激活减轻小鼠脊髓损伤。
Nutr Res Pract. 2025 Aug;19(4):525-536. doi: 10.4162/nrp.2025.19.4.525. Epub 2025 Mar 24.
4
Mechanistic insights into Nrf2-driven pathogenesis and therapeutic targeting in spinal cord injury.脊髓损伤中Nrf2驱动的发病机制及治疗靶点的机制性见解。
Front Immunol. 2025 Jul 10;16:1574834. doi: 10.3389/fimmu.2025.1574834. eCollection 2025.
5
The role of oxidative stress in spinal cord ischemia reperfusion injury: mechanisms and therapeutic implications.氧化应激在脊髓缺血再灌注损伤中的作用:机制及治疗意义
Front Cell Neurosci. 2025 Jun 24;19:1590493. doi: 10.3389/fncel.2025.1590493. eCollection 2025.
6
Inhibition of FOXD3 O-GlcNAc Modification Ameliorates Spinal Cord Injury by Promoting STUB1-Mediated Ubiquitination Degradation of HMGB1.抑制FOXD3的O-连接N-乙酰葡糖胺修饰通过促进STUB1介导的HMGB1泛素化降解来改善脊髓损伤。
Mol Neurobiol. 2025 Apr 24. doi: 10.1007/s12035-025-04954-x.
7
Roles of METTL3 and NLRP3 in pyroptosis and prospects in SCIRI.METTL3和NLRP3在细胞焦亡中的作用及脊髓缺血再灌注损伤中的研究前景
Front Immunol. 2025 Apr 1;16:1552704. doi: 10.3389/fimmu.2025.1552704. eCollection 2025.
8
Flavonoids regulating NLRP3 inflammasome: a promising approach in alleviating diabetic peripheral neuropathy.黄酮类化合物调节NLRP3炎性小体:缓解糖尿病周围神经病变的一种有前景的方法。
Inflammopharmacology. 2025 Apr 9. doi: 10.1007/s10787-025-01729-7.
9
Bletilla striata polysaccharide induces autophagy through PI3K/AKT signaling pathway to promote the survival of cross-boundary flap in rats.白及多糖通过PI3K/AKT信号通路诱导自噬以促进大鼠跨区皮瓣存活。
Front Pharmacol. 2025 Mar 10;16:1544932. doi: 10.3389/fphar.2025.1544932. eCollection 2025.
10
Progress in spinal cord organoid research: advancing understanding of neural development, disease modelling, and regenerative medicine.脊髓类器官研究进展:加深对神经发育、疾病建模和再生医学的理解
Biomater Transl. 2024 Nov 15;5(4):355-371. doi: 10.12336/biomatertransl.2024.04.003. eCollection 2024.
大豆苷元通过抑制 TGF-β1/Smad2/3 和 NF-κB/NLRP3 信号通路减轻单侧输尿管梗阻诱导的小鼠肾间质纤维化和炎症。
Life Sci. 2022 Jun 1;298:120527. doi: 10.1016/j.lfs.2022.120527. Epub 2022 Apr 1.
4
Lithium promotes recovery after spinal cord injury.锂可促进脊髓损伤后的恢复。
Neural Regen Res. 2022 Jun;17(6):1324-1333. doi: 10.4103/1673-5374.327348.
5
Biochanin A Alleviates Cerebral Ischemia/Reperfusion Injury by Suppressing Endoplasmic Reticulum Stress-Induced Apoptosis and p38MAPK Signaling Pathway and .染料木黄酮 A 通过抑制内质网应激诱导的细胞凋亡和 p38MAPK 信号通路减轻脑缺血/再灌注损伤。
Front Endocrinol (Lausanne). 2021 Jul 12;12:646720. doi: 10.3389/fendo.2021.646720. eCollection 2021.
6
The variations of endophilin A2-FoxO3a-autophagy signal in angiotensin II-induced dopaminergic neuron injury mouse model and by biochanin A.血管紧张素 II 诱导的多巴胺能神经元损伤小鼠模型中及染料木黄酮作用下内吞蛋白 A2-FoxO3a-自噬信号的变化
Can J Physiol Pharmacol. 2021 Dec;99(12):1298-1307. doi: 10.1139/cjpp-2021-0013. Epub 2021 Jul 26.
7
Neuroprotective effects of Alda-1 mitigate spinal cord injury in mice: involvement of Alda-1-induced ALDH2 activation-mediated suppression of reactive aldehyde mechanisms.Alda-1的神经保护作用减轻小鼠脊髓损伤:Alda-1诱导的ALDH2激活介导的对反应性醛机制的抑制作用
Neural Regen Res. 2022 Jan;17(1):185-193. doi: 10.4103/1673-5374.314312.
8
Pretreatment with kaempferol attenuates microglia-mediate neuroinflammation by inhibiting MAPKs-NF-κB signaling pathway and pyroptosis after secondary spinal cord injury.预处理用山奈酚通过抑制 MAPKs-NF-κB 信号通路和继发性脊髓损伤后的细胞焦亡来减轻小胶质细胞介导的神经炎症。
Free Radic Biol Med. 2021 May 20;168:142-154. doi: 10.1016/j.freeradbiomed.2021.03.037. Epub 2021 Apr 3.
9
SARM1 promotes neuroinflammation and inhibits neural regeneration after spinal cord injury through NF-κB signaling.甾体类雄激素受体调节剂1(SARM1)通过核因子κB(NF-κB)信号通路促进脊髓损伤后的神经炎症并抑制神经再生。
Theranostics. 2021 Feb 20;11(9):4187-4206. doi: 10.7150/thno.49054. eCollection 2021.
10
Updated Review: The Steroid Controversy for Management of Spinal Cord Injury.更新综述:类固醇治疗脊髓损伤的争议。
World Neurosurg. 2021 Jun;150:1-8. doi: 10.1016/j.wneu.2021.02.116. Epub 2021 Mar 5.