Department of Cardiology, First Affiliated Hospital of Xinjiang Medical University, No.137, Liyushan Road, Urumqi, 830011, China.
Cell Commun Signal. 2024 Jan 19;22(1):54. doi: 10.1186/s12964-023-01464-y.
The gut microbiota plays a crucial role in coronary artery disease (CAD) development, but limited attention has been given to the role of the microbiota in preventing this disease. This study aimed to identify key biomarkers using metagenomics and untargeted metabolomics and verify their associations with atherosclerosis.
A total of 371 participants, including individuals with various CAD types and CAD-free controls, were enrolled. Subsequently, significant markers were identified in the stool samples through gut metagenomic sequencing and untargeted metabolomics. In vivo and in vitro experiments were performed to investigate the mechanisms underlying the association between these markers and atherosclerosis.
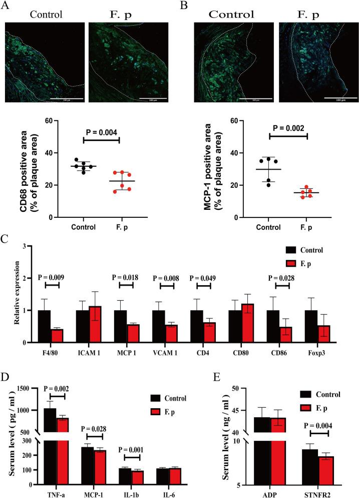
Faecal omics sequencing revealed that individuals with a substantial presence of Faecalibacterium prausnitzii had the lowest incidence of CAD across diverse CAD groups and control subjects. A random forest model confirmed the significant relationship between F. prausnitzii and CAD incidence. Notably, F. prausnitzii emerged as a robust, independent CAD predictor. Furthermore, our findings indicated the potential of the gut microbiota and gut metabolites to predict CAD occurrence and progression, potentially impacting amino acid and vitamin metabolism. F. prausnitzii mitigated inflammation and exhibited an antiatherosclerotic effect on ApoE mice after gavage. This effect was attributed to reduced intestinal LPS synthesis and reinforced mechanical and mucosal barriers, leading to decreased plasma LPS levels and an antiatherosclerotic outcome.
Sequencing of the samples revealed a previously unknown link between specific gut microbiota and atherosclerosis. Treatment with F. prausnitzii may help prevent CAD by inhibiting atherosclerosis.
肠道微生物群在冠心病(CAD)的发展中起着至关重要的作用,但人们对微生物群在预防这种疾病中的作用关注有限。本研究旨在通过宏基因组学和非靶向代谢组学来确定关键生物标志物,并验证它们与动脉粥样硬化的相关性。
共纳入 371 名参与者,包括各种 CAD 类型和 CAD 对照组。随后,通过肠道宏基因组测序和非靶向代谢组学在粪便样本中确定显著标志物。进行体内和体外实验,以研究这些标志物与动脉粥样硬化之间关联的机制。
粪便组学测序显示,在不同 CAD 组和对照组中,普氏粪杆菌大量存在的个体 CAD 发生率最低。随机森林模型证实了 F. prausnitzii 与 CAD 发生率之间的显著关系。值得注意的是,F. prausnitzii 是一种稳健的、独立的 CAD 预测因子。此外,我们的研究结果表明,肠道微生物群和肠道代谢物可能预测 CAD 的发生和进展,可能影响氨基酸和维生素代谢。F. prausnitzii 通过灌胃减轻了 ApoE 小鼠的炎症,并表现出抗动脉粥样硬化作用。这种作用归因于减少了肠道 LPS 的合成以及增强了机械和粘膜屏障,导致血浆 LPS 水平降低和抗动脉粥样硬化的结果。
样本测序揭示了特定肠道微生物群与动脉粥样硬化之间以前未知的联系。F. prausnitzii 的治疗可能通过抑制动脉粥样硬化来帮助预防 CAD。