• 文献检索
  • 文档翻译
  • 深度研究
  • 学术资讯
  • Suppr Zotero 插件Zotero 插件
  • 邀请有礼
  • 套餐&价格
  • 历史记录
应用&插件
Suppr Zotero 插件Zotero 插件浏览器插件Mac 客户端Windows 客户端微信小程序
定价
高级版会员购买积分包购买API积分包
服务
文献检索文档翻译深度研究API 文档MCP 服务
关于我们
关于 Suppr公司介绍联系我们用户协议隐私条款
关注我们

Suppr 超能文献

核心技术专利:CN118964589B侵权必究
粤ICP备2023148730 号-1Suppr @ 2026

文献检索

告别复杂PubMed语法,用中文像聊天一样搜索,搜遍4000万医学文献。AI智能推荐,让科研检索更轻松。

立即免费搜索

文件翻译

保留排版,准确专业,支持PDF/Word/PPT等文件格式,支持 12+语言互译。

免费翻译文档

深度研究

AI帮你快速写综述,25分钟生成高质量综述,智能提取关键信息,辅助科研写作。

立即免费体验

细胞外基质硬度作为一种能量代谢调节因子驱动间充质干细胞的成骨分化。

Extracellular matrix stiffness as an energy metabolism regulator drives osteogenic differentiation in mesenchymal stem cells.

作者信息

Na Jing, Yang Zhijie, Shi Qiusheng, Li Chiyu, Liu Yu, Song Yaxin, Li Xinyang, Zheng Lisha, Fan Yubo

机构信息

Key Laboratory of Biomechanics and Mechanobiology (Beihang University), Ministry of Education, Beijing Advanced Innovation Center for Biomedical Engineering, School of Biological Science and Medical Engineering, Beihang University, Beijing, 100083, China.

出版信息

Bioact Mater. 2024 Feb 28;35:549-563. doi: 10.1016/j.bioactmat.2024.02.003. eCollection 2024 May.

DOI:10.1016/j.bioactmat.2024.02.003
PMID:38434800
原文链接:https://pmc.ncbi.nlm.nih.gov/articles/PMC10909577/
Abstract

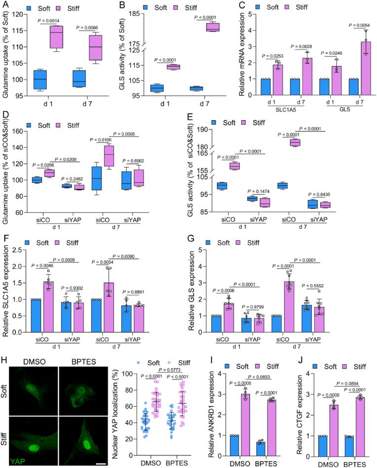
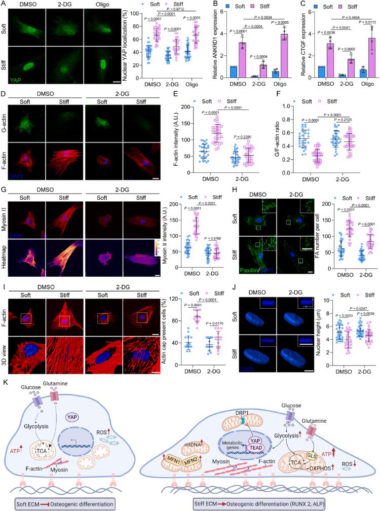
The biophysical factors of biomaterials such as their stiffness regulate stem cell differentiation. Energy metabolism has been revealed an essential role in stem cell lineage commitment. However, whether and how extracellular matrix (ECM) stiffness regulates energy metabolism to determine stem cell differentiation is less known. Here, the study reveals that stiff ECM promotes glycolysis, oxidative phosphorylation, and enhances antioxidant defense system during osteogenic differentiation in MSCs. Stiff ECM increases mitochondrial fusion by enhancing mitofusin 1 and 2 expression and inhibiting the dynamin-related protein 1 activity, which contributes to osteogenesis. Yes-associated protein (YAP) impacts glycolysis, glutamine metabolism, mitochondrial dynamics, and mitochondrial biosynthesis to regulate stiffness-mediated osteogenic differentiation. Furthermore, glycolysis in turn regulates YAP activity through the cytoskeletal tension-mediated deformation of nuclei. Overall, our findings suggest that YAP is an important mechanotransducer to integrate ECM mechanical cues and energy metabolic signaling to affect the fate of MSCs. This offers valuable guidance to improve the scaffold design for bone tissue engineering constructs.

摘要

生物材料的生物物理因素,如其硬度,可调节干细胞分化。能量代谢已被揭示在干细胞谱系定向分化中起重要作用。然而,细胞外基质(ECM)硬度是否以及如何调节能量代谢以决定干细胞分化,目前尚不清楚。在此,该研究表明,在间充质干细胞(MSCs)成骨分化过程中,硬ECM促进糖酵解、氧化磷酸化,并增强抗氧化防御系统。硬ECM通过增强线粒体融合蛋白1和2的表达以及抑制动力相关蛋白1的活性来增加线粒体融合,这有助于成骨作用。Yes相关蛋白(YAP)影响糖酵解、谷氨酰胺代谢、线粒体动力学和线粒体生物合成,以调节硬度介导的成骨分化。此外,糖酵解反过来通过细胞骨架张力介导的细胞核变形来调节YAP活性。总体而言,我们的研究结果表明,YAP是一种重要的机械转导分子,可整合ECM机械信号和能量代谢信号,从而影响MSCs的命运。这为改进骨组织工程构建体的支架设计提供了有价值的指导。

https://cdn.ncbi.nlm.nih.gov/pmc/blobs/56d3/10909577/5de4d8a2efbd/gr7.jpg
https://cdn.ncbi.nlm.nih.gov/pmc/blobs/56d3/10909577/6fee15d9808c/ga1.jpg
https://cdn.ncbi.nlm.nih.gov/pmc/blobs/56d3/10909577/ef2bf79066c0/gr1.jpg
https://cdn.ncbi.nlm.nih.gov/pmc/blobs/56d3/10909577/86284a8fa95d/gr2.jpg
https://cdn.ncbi.nlm.nih.gov/pmc/blobs/56d3/10909577/6ea2a715dc34/gr3.jpg
https://cdn.ncbi.nlm.nih.gov/pmc/blobs/56d3/10909577/dca923c8cccc/gr4.jpg
https://cdn.ncbi.nlm.nih.gov/pmc/blobs/56d3/10909577/bbfed562551f/gr5.jpg
https://cdn.ncbi.nlm.nih.gov/pmc/blobs/56d3/10909577/a4b3b3b2bae9/gr6.jpg
https://cdn.ncbi.nlm.nih.gov/pmc/blobs/56d3/10909577/5de4d8a2efbd/gr7.jpg
https://cdn.ncbi.nlm.nih.gov/pmc/blobs/56d3/10909577/6fee15d9808c/ga1.jpg
https://cdn.ncbi.nlm.nih.gov/pmc/blobs/56d3/10909577/ef2bf79066c0/gr1.jpg
https://cdn.ncbi.nlm.nih.gov/pmc/blobs/56d3/10909577/86284a8fa95d/gr2.jpg
https://cdn.ncbi.nlm.nih.gov/pmc/blobs/56d3/10909577/6ea2a715dc34/gr3.jpg
https://cdn.ncbi.nlm.nih.gov/pmc/blobs/56d3/10909577/dca923c8cccc/gr4.jpg
https://cdn.ncbi.nlm.nih.gov/pmc/blobs/56d3/10909577/bbfed562551f/gr5.jpg
https://cdn.ncbi.nlm.nih.gov/pmc/blobs/56d3/10909577/a4b3b3b2bae9/gr6.jpg
https://cdn.ncbi.nlm.nih.gov/pmc/blobs/56d3/10909577/5de4d8a2efbd/gr7.jpg

相似文献

1
Extracellular matrix stiffness as an energy metabolism regulator drives osteogenic differentiation in mesenchymal stem cells.细胞外基质硬度作为一种能量代谢调节因子驱动间充质干细胞的成骨分化。
Bioact Mater. 2024 Feb 28;35:549-563. doi: 10.1016/j.bioactmat.2024.02.003. eCollection 2024 May.
2
Scaffold Pore Curvature Influences ΜSC Fate through Differential Cellular Organization and YAP/TAZ Activity.支架孔曲率通过细胞的不同组织和 YAP/TAZ 活性影响间充质干细胞命运。
Int J Mol Sci. 2022 Apr 19;23(9):4499. doi: 10.3390/ijms23094499.
3
The PCK2-glycolysis axis assists three-dimensional-stiffness maintaining stem cell osteogenesis.PCK2-糖酵解轴有助于维持干细胞成骨的三维硬度。
Bioact Mater. 2022 Mar 30;18:492-506. doi: 10.1016/j.bioactmat.2022.03.036. eCollection 2022 Dec.
4
Extracellular matrix type modulates mechanotransduction of stem cells.细胞外基质类型调节干细胞的力学转导。
Acta Biomater. 2019 Sep 15;96:310-320. doi: 10.1016/j.actbio.2019.06.048. Epub 2019 Jun 28.
5
Stiff extracellular matrix drives the differentiation of mesenchymal stem cells toward osteogenesis by the multiscale 3D genome reorganization.僵硬的细胞外基质通过多尺度 3D 基因组重排促使间充质干细胞向成骨分化。
Biomaterials. 2025 Jan;312:122715. doi: 10.1016/j.biomaterials.2024.122715. Epub 2024 Jul 27.
6
MFN2 knockdown promotes osteogenic differentiation of iPSC-MSCs through aerobic glycolysis mediated by the Wnt/β-catenin signaling pathway.MFN2 敲低通过 Wnt/β-连环蛋白信号通路介导的有氧糖酵解促进 iPSC-MSCs 的成骨分化。
Stem Cell Res Ther. 2022 Apr 12;13(1):162. doi: 10.1186/s13287-022-02836-w.
7
Vinculin promotes nuclear localization of TAZ to inhibit ECM stiffness-dependent differentiation into adipocytes.纽蛋白促进TAZ的核定位,以抑制细胞外基质硬度依赖性向脂肪细胞的分化。
J Cell Sci. 2017 Mar 1;130(5):989-1002. doi: 10.1242/jcs.194779. Epub 2017 Jan 23.
8
The effect of AKT in extracellular matrix stiffness induced osteogenic differentiation of hBMSCs.AKT 在细胞外基质硬度诱导 hBMSCs 成骨分化中的作用。
Cell Signal. 2022 Nov;99:110404. doi: 10.1016/j.cellsig.2022.110404. Epub 2022 Jul 12.
9
Effect of Polymeric Matrix Stiffness on Osteogenic Differentiation of Mesenchymal Stem/Progenitor Cells: Concise Review.聚合物基质刚度对间充质干/祖细胞成骨分化的影响:简要综述
Polymers (Basel). 2021 Aug 31;13(17):2950. doi: 10.3390/polym13172950.
10
ECM scaffolds mimicking extracellular matrices of endochondral ossification for the regulation of mesenchymal stem cell differentiation.模仿软骨内骨化细胞外基质的细胞外基质支架用于调节间充质干细胞分化。
Acta Biomater. 2020 Sep 15;114:158-169. doi: 10.1016/j.actbio.2020.07.049. Epub 2020 Jul 29.

引用本文的文献

1
Enhancing Cellular Interactions Through Bioactivation and Local Nanomechanical Reinforcement in Nanodiamond-Loaded 3D-Printed Gellan Gum Scaffolds.通过生物活化和局部纳米机械增强作用在负载纳米金刚石的3D打印结冷胶支架中增强细胞相互作用
Materials (Basel). 2025 Sep 3;18(17):4131. doi: 10.3390/ma18174131.
2
Mechanically tunable fiber-based hydrogel activates PIEZO1-integrin axis for enhanced bone repair.机械可调谐的纤维基水凝胶激活PIEZO1-整合素轴以增强骨修复。
J Nanobiotechnology. 2025 Sep 3;23(1):603. doi: 10.1186/s12951-025-03653-y.
3
Mechanism analysis of periostin in osteoclasts differentiation of dental follicle: Two case reports.

本文引用的文献

1
Mitochondrial fragmentation and donut formation enhance mitochondrial secretion to promote osteogenesis.线粒体碎片化和甜甜圈形成增强线粒体分泌以促进成骨。
Cell Metab. 2023 Feb 7;35(2):345-360.e7. doi: 10.1016/j.cmet.2023.01.003.
2
Functional gelatin hydrogel scaffold with degraded-release of glutamine to enhance cellular energy metabolism for cartilage repair.具有谷氨酰胺可控释放功能的明胶水凝胶支架,可增强细胞能量代谢,用于软骨修复。
Int J Biol Macromol. 2022 Nov 30;221:923-933. doi: 10.1016/j.ijbiomac.2022.09.039. Epub 2022 Sep 9.
3
Mitohormesis and mitochondrial dynamics in the regulation of stem cell fate.
骨膜蛋白在牙囊破骨细胞分化中的机制分析:两例病例报告
World J Clin Cases. 2025 Aug 26;13(24):107535. doi: 10.12998/wjcc.v13.i24.107535.
4
Dynamic three-dimensional culture enhances tunneling nanotubes-mediated mitochondrial transfer in mesenchymal stromal cells to accelerate wound healing.动态三维培养增强间充质基质细胞中隧道纳米管介导的线粒体转移以加速伤口愈合。
J Nanobiotechnology. 2025 Aug 11;23(1):559. doi: 10.1186/s12951-025-03655-w.
5
Deciphering Mitochondria: Unveiling Their Roles in Mechanosensing and Mechanotransduction.解读线粒体:揭示其在机械传感和机械转导中的作用。
Research (Wash D C). 2025 Aug 8;8:0816. doi: 10.34133/research.0816. eCollection 2025.
6
Cell condensation initiates organogenesis: the role of actin dynamics in supracellular self-organizing process.细胞凝聚启动器官发生:肌动蛋白动力学在超细胞自组织过程中的作用。
Cell Biosci. 2025 Jul 13;15(1):101. doi: 10.1186/s13578-025-01429-3.
7
Bionic Nanostructures Create Mechanical Signals to Mediate the Composite Structural Bone Regeneration Through Multi-System Regulation.仿生纳米结构通过多系统调节产生机械信号以介导复合结构骨再生。
Adv Sci (Weinh). 2025 Aug;12(31):e02299. doi: 10.1002/advs.202502299. Epub 2025 Jun 4.
8
HAMA-SBMA hydrogel with anti-inflammatory properties delivers cartilage organoids, boosting cartilage regeneration.具有抗炎特性的HAMA-SBMA水凝胶可递送软骨类器官,促进软骨再生。
J Nanobiotechnology. 2025 May 30;23(1):401. doi: 10.1186/s12951-025-03475-y.
9
Frontier progress and translational challenges of pluripotent differentiation of stem cells.干细胞多能分化的前沿进展与转化挑战
Front Genet. 2025 Apr 28;16:1583391. doi: 10.3389/fgene.2025.1583391. eCollection 2025.
10
Decellularized Cell-Secreted Extracellular Matrices as Biomaterials for Tissue Engineering.去细胞化的细胞分泌细胞外基质作为组织工程生物材料
Small Sci. 2024 Dec 6;5(2):2400335. doi: 10.1002/smsc.202400335. eCollection 2025 Feb.
线粒体应激反应与线粒体动力学在干细胞命运调控中的作用
J Cell Physiol. 2022 Sep;237(9):3435-3448. doi: 10.1002/jcp.30820. Epub 2022 Jul 1.
4
Glutamine-dependent signaling controls pluripotent stem cell fate.谷氨酰胺依赖的信号转导控制多能干细胞命运。
Dev Cell. 2022 Mar 14;57(5):610-623.e8. doi: 10.1016/j.devcel.2022.02.003. Epub 2022 Feb 24.
5
Mitochondrial fission links ECM mechanotransduction to metabolic redox homeostasis and metastatic chemotherapy resistance.线粒体分裂将细胞外基质力学转导与代谢氧化还原稳态和转移性化疗耐药联系起来。
Nat Cell Biol. 2022 Feb;24(2):168-180. doi: 10.1038/s41556-022-00843-w. Epub 2022 Feb 14.
6
Mechano-induced cell metabolism promotes microtubule glutamylation to force metastasis.机械诱导的细胞代谢促进微管谷氨酸化以促进转移。
Cell Metab. 2021 Jul 6;33(7):1342-1357.e10. doi: 10.1016/j.cmet.2021.05.009. Epub 2021 Jun 7.
7
Mitochondria as Signaling Organelles Control Mammalian Stem Cell Fate.线粒体作为信号细胞器控制哺乳动物干细胞命运。
Cell Stem Cell. 2021 Mar 4;28(3):394-408. doi: 10.1016/j.stem.2021.02.011.
8
Function and regulation of the divisome for mitochondrial fission.线粒体分裂中分裂体的功能与调控
Nature. 2021 Feb;590(7844):57-66. doi: 10.1038/s41586-021-03214-x. Epub 2021 Feb 3.
9
Metabolic regulation of skeletal cell fate and function in physiology and disease.代谢调节骨骼细胞命运和功能的生理和疾病。
Nat Metab. 2021 Jan;3(1):11-20. doi: 10.1038/s42255-020-00321-3. Epub 2021 Jan 4.
10
Controllable ligand spacing stimulates cellular mechanotransduction and promotes stem cell osteogenic differentiation on soft hydrogels.可控配体间距刺激细胞力学转导并促进软水凝胶上干细胞的成骨分化。
Biomaterials. 2021 Jan;268:120543. doi: 10.1016/j.biomaterials.2020.120543. Epub 2020 Nov 23.