Institute of Chemical Sciences and Engineering, École Polytechnique Fédérale de Lausanne (EPFL), Lausanne, Switzerland.
State Key Laboratory of Alternate Electrical Power System with Renewable Energy Sources, North China Electric Power University, Beijing, P. R. China.
Nature. 2024 Apr;628(8007):299-305. doi: 10.1038/s41586-024-07228-z. Epub 2024 Mar 4.
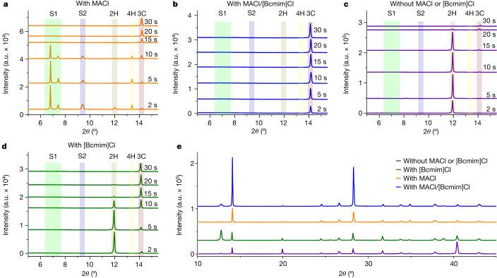
Perovskite solar cells (PSCs) are among the most promising photovoltaic technologies owing to their exceptional optoelectronic properties. However, the lower efficiency, poor stability and reproducibility issues of large-area PSCs compared with laboratory-scale PSCs are notable drawbacks that hinder their commercialization. Here we report a synergistic dopant-additive combination strategy using methylammonium chloride (MACl) as the dopant and a Lewis-basic ionic-liquid additive, 1,3-bis(cyanomethyl)imidazolium chloride ([Bcmim]Cl). This strategy effectively inhibits the degradation of the perovskite precursor solution (PPS), suppresses the aggregation of MACl and results in phase-homogeneous and stable perovskite films with high crystallinity and fewer defects. This approach enabled the fabrication of perovskite solar modules (PSMs) that achieved a certified efficiency of 23.30% and ultimately stabilized at 22.97% over a 27.22-cm aperture area, marking the highest certified PSM performance. Furthermore, the PSMs showed long-term operational stability, maintaining 94.66% of the initial efficiency after 1,000 h under continuous one-sun illumination at room temperature. The interaction between [Bcmim]Cl and MACl was extensively studied to unravel the mechanism leading to an enhancement of device properties. Our approach holds substantial promise for bridging the benchtop-to-rooftop gap and advancing the production and commercialization of large-area perovskite photovoltaics.
钙钛矿太阳能电池 (PSCs) 因其卓越的光电性能而成为最有前途的光伏技术之一。然而,与实验室规模的 PSCs 相比,大面积 PSCs 的效率较低、稳定性和重现性问题突出,这是阻碍其商业化的显著缺点。在这里,我们报告了一种协同掺杂添加剂组合策略,使用甲基氯化铵 (MACl) 作为掺杂剂和路易斯碱性离子液体添加剂 1,3-双(氰甲基)咪唑氯化物 ([Bcmim]Cl)。该策略有效地抑制了钙钛矿前驱体溶液 (PPS) 的降解,抑制了 MACl 的聚集,从而形成具有高结晶度和较少缺陷的相均匀和稳定的钙钛矿薄膜。该方法使钙钛矿太阳能模块 (PSM) 的制造成为可能,这些模块实现了 23.30%的认证效率,并在 27.22 平方厘米的孔径面积上最终稳定在 22.97%,创下了最高认证 PSM 性能。此外,PSM 表现出长期运行稳定性,在室温下连续 1000 小时的单阳光照射下,初始效率保持 94.66%。广泛研究了 [Bcmim]Cl 和 MACl 之间的相互作用,以揭示导致器件性能增强的机制。我们的方法为缩小实验室规模到屋顶规模的差距,推进大面积钙钛矿光伏的生产和商业化提供了巨大的潜力。