Suppr超能文献

人雪旺细胞衍生外泌体减轻穿透性类枪弹脑损伤后继发性损伤的有益作用。

Beneficial Effects of Human Schwann Cell-Derived Exosomes in Mitigating Secondary Damage After Penetrating Ballistic-Like Brain Injury.

机构信息

The Miami Project to Cure Paralysis, University of Miami Miller School of Medicine, Miami, Florida, USA.

Department of Neurological Surgery, University of Miami Miller School of Medicine, Miami, Florida, USA.

出版信息

J Neurotrauma. 2024 Nov;41(21-22):2395-2412. doi: 10.1089/neu.2023.0650. Epub 2024 Apr 15.

Abstract

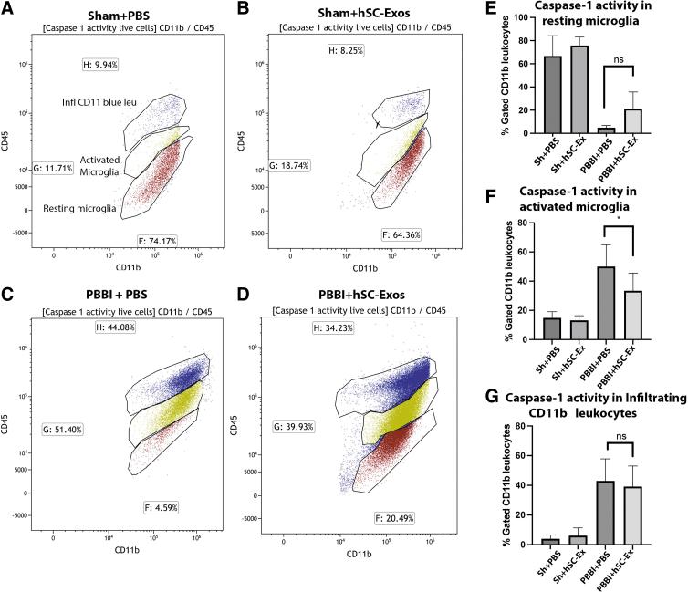
There is a growing body of evidence that the delivery of cell-derived exosomes normally involved in intracellular communication can reduce secondary injury mechanisms after brain and spinal cord injury and improve outcomes. Exosomes are nanometer-sized vesicles that are released by Schwann cells and may have neuroprotective effects by reducing post-traumatic inflammatory processes as well as promoting tissue healing and functional recovery. The purpose of this study was to evaluate the beneficial effects of human Schwann-cell exosomes (hSC-Exos) in a severe model of penetrating ballistic-like brain injury (PBBI) in rats and investigate effects on multiple outcomes. Human Schwann cell processing protocols followed Current Good Manufacturing Practices (cGMP) with exosome extraction and purification steps approved by the Food and Drug Administration for an expanded access single ALS patient Investigational New Drug. Anesthetized male Sprague-Dawley rats (280-350g) underwent PBBI surgery or Sham procedures and, starting 30 min after injury, received either a dose of hSC-Exos or phosphate-buffered saline through the jugular vein. At 48h after PBBI, flow cytometry analysis of cortical tissue revealed that hSC-Exos administration reduced the number of activated microglia and levels of caspase-1, a marker of inflammasome activation. Neuropathological analysis at 21 days showed that hSC-Exos treatment after PBBI significantly reduced overall contusion volume and decreased the frequency of Iba-1 positive activated and amoeboid microglia by immunocytochemical analysis. This study revealed that the systemic administration of hSC-Exos is neuroprotective in a model of severe TBI and reduces secondary inflammatory injury mechanisms and histopathological damage. The administration of hSC-Exos represents a clinically relevant cell-based therapy to limit the detrimental effects of neurotrauma or other progressive neurological injuries by impacting multiple pathophysiological events and promoting neurological recovery.

摘要

越来越多的证据表明,细胞来源的外泌体的传递通常涉及细胞内通讯,可以减少脑和脊髓损伤后的继发性损伤机制,并改善结果。外泌体是纳米大小的囊泡,由施万细胞释放,通过减少创伤后炎症过程以及促进组织愈合和功能恢复,可能具有神经保护作用。本研究旨在评估人施万细胞外泌体(hSC-Exos)在大鼠穿透性弹道样脑损伤(PBBI)严重模型中的有益作用,并研究对多种结果的影响。人施万细胞处理方案遵循现行良好生产规范(cGMP),外泌体提取和纯化步骤经食品和药物管理局批准,用于扩展访问单一 ALS 患者新药研究。麻醉雄性 Sprague-Dawley 大鼠(280-350g)接受 PBBI 手术或假手术,在损伤后 30 分钟开始,通过颈静脉接受 hSC-Exos 或磷酸盐缓冲盐水的剂量。在 PBBI 后 48h,皮质组织的流式细胞术分析显示,hSC-Exos 给药减少了活化的小胶质细胞数量和半胱天冬酶-1 的水平,半胱天冬酶-1 是炎症小体激活的标志物。21 天的神经病理学分析显示,PBBI 后 hSC-Exos 治疗显著降低了总体挫伤体积,并通过免疫细胞化学分析减少了 Iba-1 阳性活化和变形小胶质细胞的频率。本研究表明,hSC-Exos 的系统给药在严重 TBI 模型中具有神经保护作用,并减少了继发性炎症损伤机制和组织病理学损伤。hSC-Exos 的给药代表了一种临床相关的基于细胞的治疗方法,通过影响多种病理生理事件和促进神经恢复来限制神经创伤或其他进行性神经损伤的有害影响。

https://cdn.ncbi.nlm.nih.gov/pmc/blobs/f945/11631803/bcdb67f5adb2/neu.2023.0650_figure1.jpg

文献检索

告别复杂PubMed语法,用中文像聊天一样搜索,搜遍4000万医学文献。AI智能推荐,让科研检索更轻松。

立即免费搜索

文件翻译

保留排版,准确专业,支持PDF/Word/PPT等文件格式,支持 12+语言互译。

免费翻译文档

深度研究

AI帮你快速写综述,25分钟生成高质量综述,智能提取关键信息,辅助科研写作。

立即免费体验