Suppr超能文献

针刺足三里穴可纠正帕金森病大鼠的肠道微生物失调及黑质致密部脂质过氧化。

Electroacupuncture at ST25 corrected gut microbial dysbiosis and SNpc lipid peroxidation in Parkinson's disease rats.

作者信息

Hu Xuan-Ming, Song Li-Zhe-Xiong, Zhang Zhi-Zi, Ruan Xi, Li Hai-Chang, Yu Zhi, Huang Lin

机构信息

Key Laboratory of Chinese Medicine Rheumatology of Zhejiang Province, School of Basic Medical Sciences, Zhejiang Chinese Medical University, Hangzhou, China.

Key Laboratory of Acupuncture and Medicine Research of Ministry of Education, Nanjing University of Chinese Medicine, Nanjing, China.

出版信息

Front Microbiol. 2024 Feb 21;15:1358525. doi: 10.3389/fmicb.2024.1358525. eCollection 2024.

Abstract

INTRODUCTION

Parkinson's disease (PD) remains one kind of a complex, progressive neurodegenerative disease. Levodopa and dopamine agonists as widely utilized PD therapeutics have not shown significant positive long-term outcomes. Emerging evidences indicate that electroacupuncture (EA) have potential effects on the therapy of nervous system disorders, particularly PD, but its specific underlying mechanism(s) remains poorly understood, leading to the great challenge of clinical application and management. Previous study has shown that acupuncture ameliorates PD motor symptoms and dopaminergic neuron damage by modulating intestinal dysbiosis, but its intermediate pathway has not been sufficiently investigated.

METHODS

A rat model of PD was induced using rotenone. The therapeutic effect of EA on PD was assessed using the pole and rotarod tests and immunohistostaining for tyrosine hydroxylase (TH) in the substantia nigra (SN) of brain. The role of gut microbiota was explored using 16S rRNA gene sequencing and metabonomic analysis. PICRUSt2 analysis, lipidomic analysis, LPS and inflammatory factor assays were used for subsequent exploration and validation. Correlation analysis was used to identify the key bacteria that EA regulates lipid metabolism to improve PD.

RESULTS

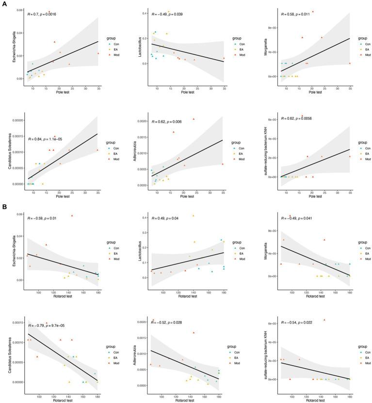
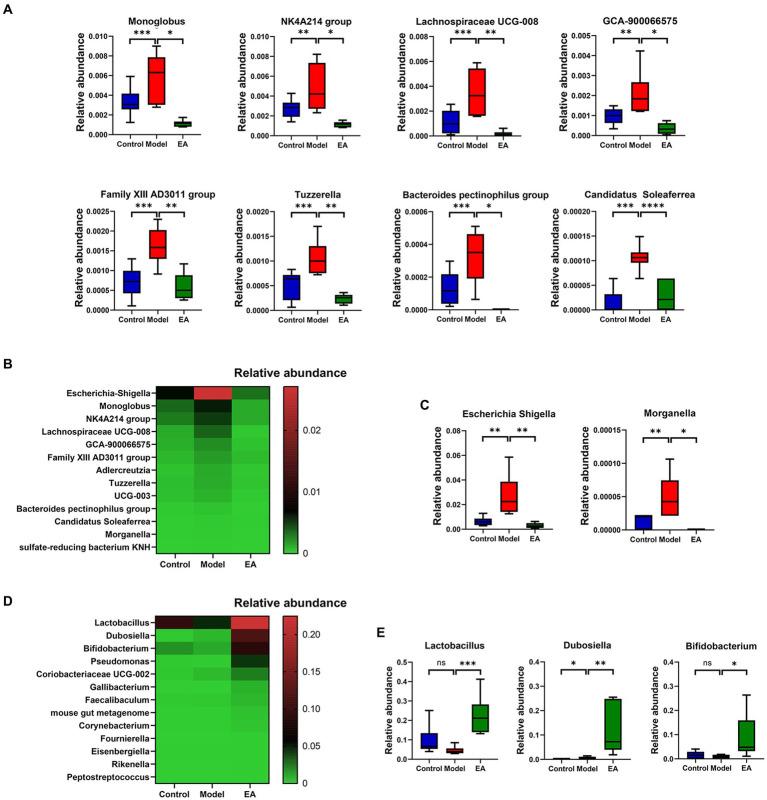
The present study firstly reappeared the effects of EA on protecting motor function and dopaminergic neurons and modulation of gut microbial dysbiosis in rotenone-induced PD rat model. EA improved motor dysfunction (via the pole and rotarod tests) and protected TH+ neurons in PD rats. EA increased the abundance of beneficial bacteria such as Lactobacillus, Dubosiella and Bifidobacterium and decreased the abundance of Escherichia-Shigella and Morganella belonging to Pseudomonadota, suggesting that the modulation of gut microbiota by EA improving the symptoms of PD motility via alleviating LPS-induced inflammatory response and oxidative stress, which was also validated by various aspects such as microbial gene functional analysis, fecal metabolomics analysis, LPS and inflammatory factor assays and SNpc lipidomics analysis. Moreover, correlation analyses also verified strong correlations of Escherichia-Shigella and Morganella with motor symptoms and SNpc lipid peroxidation, explicating targets and intermediate pathways through which EA improve PD exercise symptom.

CONCLUSION

Our results indicate that the improvement of motor function in PD model by EA may be mediated in part by restoring the gut microbiota, which intermediate processes involve circulating endotoxins and inflammatory mediators, SNpc oxidative stress and lipid peroxidation. The gut-microbiome - brain axis may be a potential mechanism of EA treatment for the PD.

摘要

引言

帕金森病(PD)仍然是一种复杂的、进行性神经退行性疾病。左旋多巴和多巴胺激动剂作为广泛使用的PD治疗药物,尚未显示出显著的长期积极效果。新出现的证据表明,电针(EA)对神经系统疾病,特别是PD的治疗具有潜在作用,但其具体的潜在机制仍知之甚少,这给临床应用和管理带来了巨大挑战。先前的研究表明,针刺通过调节肠道微生物失调改善PD运动症状和多巴胺能神经元损伤,但其中间途径尚未得到充分研究。

方法

使用鱼藤酮诱导建立PD大鼠模型。通过爬杆试验、转棒试验以及对脑黑质(SN)中酪氨酸羟化酶(TH)进行免疫组织化学染色,评估EA对PD的治疗效果。利用16S rRNA基因测序和代谢组学分析探索肠道微生物群的作用。采用PICRUSt2分析、脂质组学分析、脂多糖(LPS)和炎症因子检测进行后续探索和验证。通过相关性分析确定EA调节脂质代谢以改善PD的关键细菌。

结果

本研究首次在鱼藤酮诱导的PD大鼠模型中重现了EA对保护运动功能和多巴胺能神经元以及调节肠道微生物失调的作用。EA改善了PD大鼠的运动功能障碍(通过爬杆试验和转棒试验)并保护了TH+神经元。EA增加了有益菌如乳酸杆菌、杜氏菌和双歧杆菌的丰度,降低了属于假单胞菌门的大肠杆菌-志贺氏菌属和摩根氏菌的丰度,这表明EA对肠道微生物群的调节通过减轻LPS诱导的炎症反应和氧化应激来改善PD运动症状,这也在微生物基因功能分析、粪便代谢组学分析、LPS和炎症因子检测以及黑质致密部脂质组学分析等多个方面得到了验证。此外,相关性分析还证实了大肠杆菌-志贺氏菌属和摩根氏菌与运动症状及黑质致密部脂质过氧化之间的强相关性,阐明了EA改善PD运动症状的靶点和中间途径。

结论

我们的结果表明,EA改善PD模型运动功能可能部分是通过恢复肠道微生物群介导的,其中间过程涉及循环内毒素和炎症介质、黑质致密部氧化应激和脂质过氧化。肠道微生物群-脑轴可能是EA治疗PD的潜在机制。

https://cdn.ncbi.nlm.nih.gov/pmc/blobs/5636/10915097/738a3b7feb8b/fmicb-15-1358525-g001.jpg

文献AI研究员

20分钟写一篇综述,助力文献阅读效率提升50倍。

立即体验

用中文搜PubMed

大模型驱动的PubMed中文搜索引擎

马上搜索

文档翻译

学术文献翻译模型,支持多种主流文档格式。

立即体验