• 文献检索
  • 文档翻译
  • 深度研究
  • 学术资讯
  • Suppr Zotero 插件Zotero 插件
  • 邀请有礼
  • 套餐&价格
  • 历史记录
应用&插件
Suppr Zotero 插件Zotero 插件浏览器插件Mac 客户端Windows 客户端微信小程序
定价
高级版会员购买积分包购买API积分包
服务
文献检索文档翻译深度研究API 文档MCP 服务
关于我们
关于 Suppr公司介绍联系我们用户协议隐私条款
关注我们

Suppr 超能文献

核心技术专利:CN118964589B侵权必究
粤ICP备2023148730 号-1Suppr @ 2026

文献检索

告别复杂PubMed语法,用中文像聊天一样搜索,搜遍4000万医学文献。AI智能推荐,让科研检索更轻松。

立即免费搜索

文件翻译

保留排版,准确专业,支持PDF/Word/PPT等文件格式,支持 12+语言互译。

免费翻译文档

深度研究

AI帮你快速写综述,25分钟生成高质量综述,智能提取关键信息,辅助科研写作。

立即免费体验

整合转录组和蛋白质组分析揭示了泰和乌骨鸡肌肉的独特分子特征和营养成分。

Integrated transcriptome and proteome analysis reveals the unique molecular features and nutritional components on the muscles in Chinese Taihe black-bone silky fowl chicken.

机构信息

Ji'an Key Laboratory of Genetics, Breeding and Reproduction in Taihe Silky Fowl, College of Life Sciences, Jinggangshan University, Ji'an, Jiangxi, China.

Key Laboratory of Embryo Development and Reproductive Regulation of Anhui Province, College of Biological and Food Engineering, Fuyang Normal University, Fuyang, Anhui, China.

出版信息

PLoS One. 2024 Mar 13;19(3):e0299385. doi: 10.1371/journal.pone.0299385. eCollection 2024.

DOI:10.1371/journal.pone.0299385
PMID:38478538
原文链接:https://pmc.ncbi.nlm.nih.gov/articles/PMC10936774/
Abstract

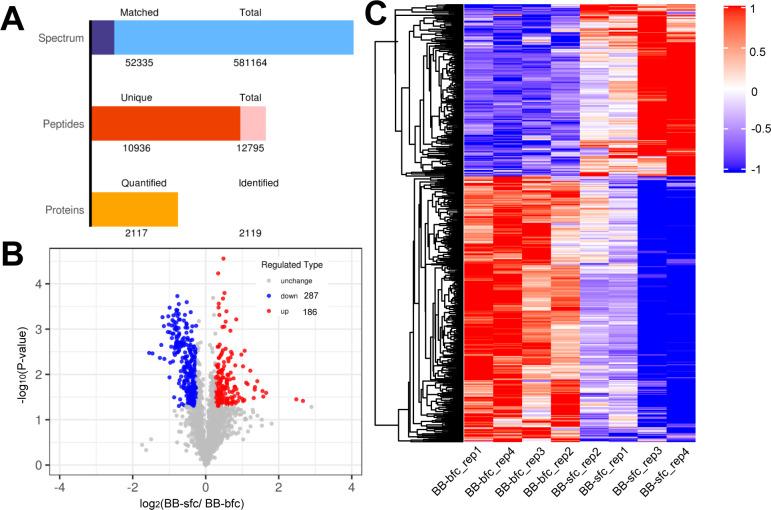
The Taihe Black-Bone silky fowl chicken (BB-sfc) is a renowned dietary and medicinal chicken globally recognized for its high nutritional and medicinal value. Compared to the local Black-Bone black-feathered chicken (BB-bfc), the Taihe silky fowl chicken has higher levels of amino acids, trace elements, and unsaturated fatty acids in their muscles, which offer anti-aging, anti-cancer, and immune enhancing benefits. Despite this, the unique nutritional components, genes, and proteins in Taihe silky fowl chicken muscles are largely unknown. Therefore, we performed a comprehensive transcriptome and proteome analysis of muscle development between BB-sfc and BB-bfc chickens using RNA-Seq and TMT-based quantitative proteomics methods. RNA-Seq analysis identified 286 up-regulated genes and 190 down-regulated genes in BB-sfc chickens, with oxidoreductase activity and electron transfer activity enriched in up-regulated genes, and phospholipid homeostasis and cholesterol transporter activity enriched in down-regulated genes. Proteome analysis revealed 186 significantly increased and 287 significantly decreased proteins in Taihe BB-sfc chicken muscles, primarily affecting mitochondrial function and oxidative phosphorylation, crucial for enhancing muscle antioxidant capacity. Integrated transcriptome and proteome analysis identified 6 overlapped up-regulated genes and 8 overlapped down-regulated genes in Taihe silky fowl chicken, related to improved muscle antioxidant status. Taken together, this research provides a comprehensive database of gene expression and protein information in Taihe Black-Bone silky fowl chicken muscles, aiding in fully exploring their unique economic value in the future.

摘要

泰和乌骨鸡(BB-sfc)是一种著名的食用和药用鸡,因其具有高营养价值和药用价值而在全球范围内受到认可。与当地的黑羽乌鸡(BB-bfc)相比,泰和丝羽鸡的肌肉中氨基酸、微量元素和不饱和脂肪酸含量更高,具有抗衰老、抗癌和增强免疫力的功效。尽管如此,泰和丝羽鸡肌肉中的独特营养成分、基因和蛋白质在很大程度上仍未被了解。因此,我们使用 RNA-Seq 和 TMT 定量蛋白质组学方法对泰和丝羽鸡和黑羽乌鸡的肌肉发育进行了全面的转录组和蛋白质组分析。RNA-Seq 分析发现,泰和丝羽鸡中有 286 个上调基因和 190 个下调基因,其中上调基因富集了氧化还原酶活性和电子传递活性,下调基因富集了磷脂稳态和胆固醇转运蛋白活性。蛋白质组分析显示,泰和丝羽鸡的肌肉中有 186 个显著增加的蛋白质和 287 个显著减少的蛋白质,主要影响线粒体功能和氧化磷酸化,这对增强肌肉抗氧化能力至关重要。转录组和蛋白质组综合分析鉴定出 6 个上调基因和 8 个下调基因在泰和丝羽鸡中重叠,与改善肌肉抗氧化状态有关。综上所述,本研究为泰和乌骨鸡肌肉的基因表达和蛋白质信息提供了一个全面的数据库,有助于未来充分挖掘其独特的经济价值。

https://cdn.ncbi.nlm.nih.gov/pmc/blobs/1787/10936774/b971482331ef/pone.0299385.g006.jpg
https://cdn.ncbi.nlm.nih.gov/pmc/blobs/1787/10936774/54c1429cc0ea/pone.0299385.g001.jpg
https://cdn.ncbi.nlm.nih.gov/pmc/blobs/1787/10936774/7d073a9d840f/pone.0299385.g002.jpg
https://cdn.ncbi.nlm.nih.gov/pmc/blobs/1787/10936774/745d9267b6e6/pone.0299385.g003.jpg
https://cdn.ncbi.nlm.nih.gov/pmc/blobs/1787/10936774/77f89600aaf1/pone.0299385.g004.jpg
https://cdn.ncbi.nlm.nih.gov/pmc/blobs/1787/10936774/cd2ea97b9f3b/pone.0299385.g005.jpg
https://cdn.ncbi.nlm.nih.gov/pmc/blobs/1787/10936774/b971482331ef/pone.0299385.g006.jpg
https://cdn.ncbi.nlm.nih.gov/pmc/blobs/1787/10936774/54c1429cc0ea/pone.0299385.g001.jpg
https://cdn.ncbi.nlm.nih.gov/pmc/blobs/1787/10936774/7d073a9d840f/pone.0299385.g002.jpg
https://cdn.ncbi.nlm.nih.gov/pmc/blobs/1787/10936774/745d9267b6e6/pone.0299385.g003.jpg
https://cdn.ncbi.nlm.nih.gov/pmc/blobs/1787/10936774/77f89600aaf1/pone.0299385.g004.jpg
https://cdn.ncbi.nlm.nih.gov/pmc/blobs/1787/10936774/cd2ea97b9f3b/pone.0299385.g005.jpg
https://cdn.ncbi.nlm.nih.gov/pmc/blobs/1787/10936774/b971482331ef/pone.0299385.g006.jpg

相似文献

1
Integrated transcriptome and proteome analysis reveals the unique molecular features and nutritional components on the muscles in Chinese Taihe black-bone silky fowl chicken.整合转录组和蛋白质组分析揭示了泰和乌骨鸡肌肉的独特分子特征和营养成分。
PLoS One. 2024 Mar 13;19(3):e0299385. doi: 10.1371/journal.pone.0299385. eCollection 2024.
2
Comparative Metabolomics Analysis Reveals the Unique Nutritional Characteristics of Breed and Feed on Muscles in Chinese Taihe Black-Bone Silky Fowl.比较代谢组学分析揭示品种和饲料对中国泰和乌骨丝毛鸡肌肉独特营养特性的影响。
Metabolites. 2022 Sep 27;12(10):914. doi: 10.3390/metabo12100914.
3
Research Note: Transcriptome analysis of skeletal muscles of black-boned chickens, including 2 types (wild and mutated) of Taihe black-boned silky fowl and 1 type (wild) of Yugan black-boned chicken.研究报告:黑骨鸡骨骼肌转录组分析,包括 2 种类型(野生和突变型)泰和黑骨丝羽鸡和 1 种类型(野生型)玉山黑骨鸡。
Poult Sci. 2024 Feb;103(2):103240. doi: 10.1016/j.psj.2023.103240. Epub 2023 Oct 27.
4
Transcriptome Analysis of the Ovaries of Taihe Black-Bone Silky Fowls at Different Egg-Laying Stages.转录组分析不同产蛋阶段泰和乌骨鸡卵巢。
Genes (Basel). 2022 Nov 8;13(11):2066. doi: 10.3390/genes13112066.
5
Characterization and discrimination of Taihe black-boned silky fowl (Gallus gallus domesticus Brisson) muscles using LC/MS-based lipidomics.基于 LC/MS 的脂质组学分析泰和乌骨鸡肌肉的特征和鉴别。
Food Res Int. 2018 Jul;109:187-195. doi: 10.1016/j.foodres.2018.04.038. Epub 2018 Apr 19.
6
Transcriptomic and metabolomic analyses of the ovaries of Taihe black-bone silky fowls at the peak egg-laying and nesting period.泰和乌骨丝羽鸡产蛋高峰期和抱窝期卵巢的转录组学和代谢组学分析。
Front Genet. 2023 Oct 9;14:1222087. doi: 10.3389/fgene.2023.1222087. eCollection 2023.
7
[Review of genetic diversity and breed identification of black-bone silky fowl].[乌骨鸡的遗传多样性与品种鉴定研究综述]
Zhongguo Zhong Yao Za Zhi. 2022 Apr;47(8):2021-2027. doi: 10.19540/j.cnki.cjcmm.20220116.101.
8
Integrating Genomics and Transcriptomics to Identify Candidate Genes for Egg Production in Taihe Black-Bone Silky Fowls ().整合基因组学和转录组学鉴定泰和乌骨鸡产蛋性能候选基因 ()。
Int J Mol Sci. 2024 Aug 29;25(17):9373. doi: 10.3390/ijms25179373.
9
[Observation on sex-linkage inheritance of skin color in some local breeds of chicken].[部分地方鸡种皮肤颜色的伴性遗传观察]
Yi Chuan Xue Bao. 2000;27(10):866-9.
10
Metabolome and Transcriptome Profiling Reveals Age-Associated Variations in Meat Quality and Molecular Mechanisms of Taihe Black-Bone Silky Fowls.代谢组学和转录组学分析揭示泰和乌骨鸡肉质品质的年龄相关变化及分子机制
J Agric Food Chem. 2024 Oct 2;72(39):21946-21956. doi: 10.1021/acs.jafc.4c05005. Epub 2024 Sep 18.

引用本文的文献

1
Influence of slaughter age on meat quality, metabolite and volatile organic compound changes in Lueyang black-bone chickens.屠宰年龄对略阳乌鸡肌肉品质、代谢产物及挥发性有机化合物变化的影响
Poult Sci. 2025 Jun 3;104(9):105390. doi: 10.1016/j.psj.2025.105390.
2
Frontiers and emerging topics in a century of Silkie chicken research: insights, challenges, and opportunities.丝羽乌骨鸡百年研究中的前沿与新兴主题:见解、挑战与机遇
Poult Sci. 2025 May;104(5):105030. doi: 10.1016/j.psj.2025.105030. Epub 2025 Mar 12.
3
Effects of dietary metabolizable energy and crude protein levels on production performance, meat quality and cecal microbiota of Taihe Silky Fowl during growing period.

本文引用的文献

1
Comparative characterization of flavor precursors and volatiles of Taihe black-boned silky fowl and Hy-line Brown yolks using multiomics and GC-O-MS-based volatilomics.采用多组学和 GC-O-MS 挥发组学比较泰和乌骨鸡和海兰褐蛋风味前体物和挥发性成分的特征。
Food Res Int. 2023 Oct;172:113168. doi: 10.1016/j.foodres.2023.113168. Epub 2023 Jun 18.
2
Molecular Regulation of Differential Lipid Molecule Accumulation in the Intramuscular Fat and Abdominal Fat of Chickens.鸡肌肉脂肪和腹脂中差异脂质分子积累的分子调控
Genes (Basel). 2023 Jul 17;14(7):1457. doi: 10.3390/genes14071457.
3
Pharmacokinetics, withdrawal time, and dietary risk assessment of enrofloxacin and its metabolite ciprofloxacin, and sulfachloropyridazine-trimethoprim in Taihe black-boned silky fowls.
日粮代谢能和粗蛋白水平对泰和乌骨鸡生长育肥期生产性能、肉品质及盲肠微生物群的影响
Poult Sci. 2025 Jan;104(1):104654. doi: 10.1016/j.psj.2024.104654. Epub 2024 Dec 8.
4
Omics based technology application in poultry meat research.基于组学的技术在家禽肉研究中的应用。
Poult Sci. 2025 Jan;104(1):104643. doi: 10.1016/j.psj.2024.104643. Epub 2024 Dec 5.
5
The withdrawal time of enrofloxacin, sulfachloropyrazine sodium, and doxycycline as well as the in vitro binding interaction with melanin in black-feathered silky fowl.恩诺沙星、磺胺氯吡嗪钠和多西环素在黑羽乌骨鸡中的休药期及其与黑色素的体外结合相互作用。
Food Chem X. 2024 Nov 12;24:101994. doi: 10.1016/j.fochx.2024.101994. eCollection 2024 Dec 30.
6
Whole-genome resequencing reveals melanin deposition candidate genes of Luning chicken.全基因组重测序揭示了鲁宁鸡黑色素沉积候选基因。
BMC Genomics. 2024 Sep 13;25(1):858. doi: 10.1186/s12864-024-10774-5.
7
Identification of Metabolites in Muscles of Lueyang Black-Bone Chickens: A Comparative Analysis of Caged and Cage-Free Rearing Modes Using Untargeted Metabolomic Techniques.略阳乌鸡肌肉中代谢物的鉴定:基于非靶向代谢组学技术对笼养和非笼养饲养模式的比较分析
Animals (Basel). 2024 Jul 12;14(14):2041. doi: 10.3390/ani14142041.
恩诺沙星及其代谢产物环丙沙星以及磺胺氯哒嗪-甲氧苄啶在泰和乌骨丝毛鸡体内的药代动力学、休药期及膳食风险评估
J Food Sci. 2023 Apr;88(4):1743-1752. doi: 10.1111/1750-3841.16501. Epub 2023 Feb 15.
4
Revealing the Regulatory Mechanism of lncRNA-LMEP on Melanin Deposition Based on High-Throughput Sequencing in Xichuan Chicken Skin.揭示川东黑鸡皮肤中基于高通量测序的 lncRNA-LMEP 对黑色素沉积的调控机制。
Genes (Basel). 2022 Nov 17;13(11):2143. doi: 10.3390/genes13112143.
5
Intensive poultry farming: A review of the impact on the environment and human health.集约化家禽养殖:对环境和人类健康影响的综述
Sci Total Environ. 2023 Feb 1;858(Pt 3):160014. doi: 10.1016/j.scitotenv.2022.160014. Epub 2022 Nov 9.
6
Transcriptome Analysis of the Ovaries of Taihe Black-Bone Silky Fowls at Different Egg-Laying Stages.转录组分析不同产蛋阶段泰和乌骨鸡卵巢。
Genes (Basel). 2022 Nov 8;13(11):2066. doi: 10.3390/genes13112066.
7
Comparative Metabolomics Analysis Reveals the Unique Nutritional Characteristics of Breed and Feed on Muscles in Chinese Taihe Black-Bone Silky Fowl.比较代谢组学分析揭示品种和饲料对中国泰和乌骨丝毛鸡肌肉独特营养特性的影响。
Metabolites. 2022 Sep 27;12(10):914. doi: 10.3390/metabo12100914.
8
In vitro immunomodulatory and antioxidant effects of oligopeptides and four characteristic peptides in black-bone silky fowl (Gallus gallus domesticus Brisson).乌骨鸡(家鸡)中寡肽和四种特征肽的体外免疫调节和抗氧化作用
J Food Biochem. 2022 Dec;46(12):e14469. doi: 10.1111/jfbc.14469. Epub 2022 Oct 7.
9
High-throughput proteomics: a methodological mini-review.高通量蛋白质组学:方法学小综述。
Lab Invest. 2022 Nov;102(11):1170-1181. doi: 10.1038/s41374-022-00830-7. Epub 2022 Aug 3.
10
Understudied proteins: opportunities and challenges for functional proteomics.研究不足的蛋白质:功能蛋白质组学面临的机遇与挑战
Nat Methods. 2022 Jul;19(7):774-779. doi: 10.1038/s41592-022-01454-x.