Suppr超能文献

雄激素诱导的卵巢铁死亡参与多囊卵巢综合征的发病机制。

Ovarian ferroptosis induced by androgen is involved in pathogenesis of PCOS.

作者信息

Li Xinyu, Lin Yunying, Cheng Xiaoyue, Yao Guangxin, Yao Jufang, Hu Shuanggang, Zhu Qinling, Wang Yuan, Ding Ying, Lu Yao, Qi Jia, Zhao Hanting, Bian Xuejiao, Du Yanzhi, Sun Kang, Vankelecom Hugo, Sun Yun

机构信息

Department of Reproductive Medicine, Ren Ji Hospital, Shanghai Jiao Tong University School of Medicine, Shanghai, China.

Shanghai Key Laboratory for Assisted Reproduction and Reproductive Genetics, Shanghai, China.

出版信息

Hum Reprod Open. 2024 Feb 28;2024(2):hoae013. doi: 10.1093/hropen/hoae013. eCollection 2024.

Abstract

STUDY QUESTION

Does ovarian ferroptosis play an active role in the development of polycystic ovary syndrome (PCOS)?

SUMMARY ANSWER

Increased ovarian ferroptosis was present in PCOS ovaries and the inhibition of ferroptosis with ferrostatin-1 (Fer-1) ameliorated polycystic ovary morphology and anovulation.

WHAT IS KNOWN ALREADY

Programmed cell death plays a fundamental role in ovarian follicle development. However, the types and mechanisms of cell death involved in the ovary are yet to be elucidated. Ferroptosis is a recently discovered iron-dependent programmed cell death. Impaired iron metabolism and cell death have been observed in women with PCOS, the main cause of anovulatory infertility. Additionally, previous studies reported that an abnormal expression of noncoding RNA may promote ferroptosis in immortalized ovarian granulosa cell lines. However, little is known about whether ovarian ferroptosis is increased in PCOS, and there is insufficient direct evidence for a role of ferroptosis in PCOS, and the underlying mechanism. Moreover, the effect of the inhibition of ferroptosis with Fer-1 in PCOS remains unclear.

STUDY DESIGN SIZE DURATION

Ferroptosis was evaluated in human granulosa cells (hGCs) from non-PCOS (n = 6-16) and PCOS (n = 7-18) patients. The experimental study was completed using primary hGCs from women undergoing IVF. Improvements in PCOS indicators following ferroptosis inhibition with Fer-1 were investigated in a dehydroepiandrosterone (DHEA)-induced PCOS rat model (n = 8 per group).

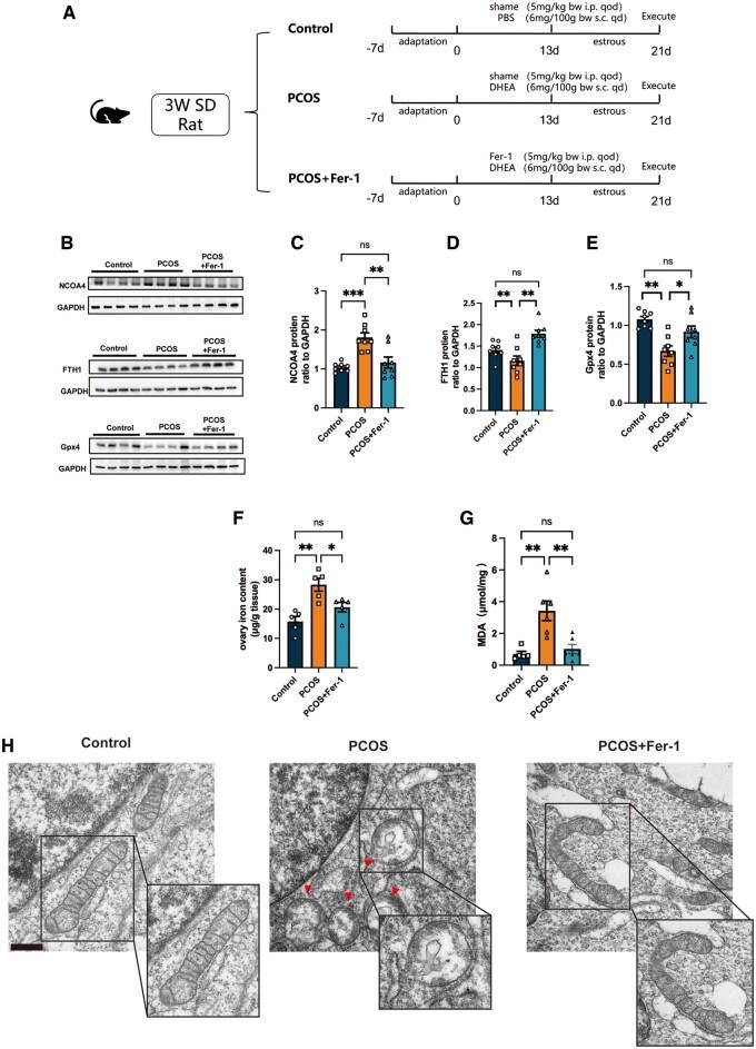
PARTICIPANTS/MATERIALS SETTING METHODS: Ovarian ferroptosis was evaluated in the following ways: by detecting iron concentrations via ELISA and fluorescent probes; measuring malondialdehyde (MDA) concentrations via ELISA; assessing ferroptosis-related protein abundance with western blotting; observing mitochondrial morphology with transmission electron microscopy; and determining cell viability. Primary hGCs were collected from women undergoing IVF. They were treated with dihydrotestosterone (DHT) for 24 h. The effect of DHT on ferroptosis was examined in the presence or absence of small interfering RNA-mediated knockdown of the putative receptor coregulator for signaling molecules. The role of ovarian ferroptosis in PCOS progression was explored in rats. The DHEA-induced PCOS rat model was treated with the ferroptosis inhibitor, Fer-1, and the oocytes and metaphase II oocytes were counted after ovarian stimulation. Additionally, rats were treated with the ferroptosis inducer, RSL3, to further explore the effect of ferroptosis. The concentrations of testosterone, FSH, and LH were assessed.

MAIN RESULTS AND THE ROLE OF CHANCE

Increased ferroptosis was detected in the ovaries of patients with PCOS and in rats with DHEA-induced PCOS. Increased concentrations of Fe (<0.05) and MDA (<0.05), and upregulated nuclear receptor coactivator 4 protein levels, and downregulated ferritin heavy chain 1 (FTH1) and glutathione peroxidase 4 (GPX4) proteins were observed in the hGCs in patients with PCOS and ovaries of PCOS rats (<0.05 versus control). DHT was shown to induce ferroptosis via activation of NOCA4-dependent ferritinophagy. The inhibition of ferroptosis with Fer-1 in rats ameliorated a cluster of PCOS traits including impaired glucose tolerance, irregular estrous cycles, reproductive hormone dysfunction, hyperandrogenism, polycystic ovaries, anovulation, and oocyte quality (<0.05). Treating rats with RSL3 resulted in polycystic ovaries and hyperandrogenism (<0.05).

LARGE-SCALE DATA: N/A.

LIMITATIONS REASONS FOR CAUTION

Although ovarian-targeted ferroptosis inhibition may be a more targeted treatment for PCOS, the underlying mechanisms in the cycle between ferroptosis and hyperandrogenism require further exploration. Additionally, since PCOS shows high heterogeneity, it is important to investigate whether ferroptosis increases are present in all patients with PCOS.

WIDER IMPLICATIONS OF THE FINDINGS

Androgen-induced ovarian ferroptosis appears to play a role in the pathogenesis of PCOS, which potentially makes it a promising treatment target in PCOS.

STUDY FUNDING/COMPETING INTERESTS: This study was supported by the National Key R&D Program of China (2023YFC2705500, 2023YFC2705505, 2019YFA0802604), National Natural Science Foundation of China (No. 82130046, 82320108009, 82101708, 82101747, and 82001517), Shanghai leading talent program, Innovative research team of high-level local universities in Shanghai (No. SHSMU-ZLCX20210201, No. SSMU-ZLCX20180401), Shanghai Jiaotong University School of Medicine, Affiliated Renji Hospital Clinical Research Innovation Cultivation Fund Program (RJPY-DZX-003) and Shanghai Municipal Education Commission-Gaofeng Clinical Medicine Grant Support (No. 20161413), Shanghai's Top Priority Research Center Construction Project (2023ZZ02002), and Three-Year Action Plan for Strengthening the Construction of the Public Health System in Shanghai (GWVI-11.1-36). The authors report no competing interests.

摘要

研究问题

卵巢铁死亡在多囊卵巢综合征(PCOS)的发展中是否起积极作用?

总结答案

PCOS患者的卵巢中存在铁死亡增加的情况,用铁抑素-1(Fer-1)抑制铁死亡可改善多囊卵巢形态和无排卵情况。

已知信息

程序性细胞死亡在卵巢卵泡发育中起重要作用。然而,卵巢中涉及的细胞死亡类型和机制尚待阐明。铁死亡是最近发现的一种铁依赖性程序性细胞死亡。在无排卵性不孕症的主要病因PCOS女性中,已观察到铁代谢受损和细胞死亡。此外,先前的研究报道非编码RNA的异常表达可能促进永生化卵巢颗粒细胞系中的铁死亡。然而,关于PCOS中卵巢铁死亡是否增加,以及铁死亡在PCOS中的作用及其潜在机制,目前知之甚少。此外,Fer-1抑制铁死亡对PCOS的影响仍不清楚。

研究设计规模持续时间

对非PCOS(n = 6 - 16)和PCOS(n = 7 - 18)患者的人颗粒细胞(hGCs)中的铁死亡进行评估。实验研究使用来自接受体外受精的女性的原代hGCs完成。在脱氢表雄酮(DHEA)诱导的PCOS大鼠模型(每组n = 8)中研究了用Fer-1抑制铁死亡后PCOS指标的改善情况。

参与者/材料设置方法:通过以下方式评估卵巢铁死亡:通过ELISA和荧光探针检测铁浓度;通过ELISA测量丙二醛(MDA)浓度;用蛋白质印迹法评估铁死亡相关蛋白丰度;用透射电子显微镜观察线粒体形态;以及测定细胞活力。从接受体外受精的女性中收集原代hGCs。将它们用双氢睾酮(DHT)处理24小时。在存在或不存在小干扰RNA介导的信号分子假定受体共调节因子敲低的情况下,检查DHT对铁死亡的影响。在大鼠中探索卵巢铁死亡在PCOS进展中的作用。用铁死亡抑制剂Fer-1处理DHEA诱导的PCOS大鼠模型,并在卵巢刺激后计数卵母细胞和中期II卵母细胞。此外,用铁死亡诱导剂RSL3处理大鼠,以进一步探索铁死亡的影响。评估睾酮、促卵泡激素(FSH)和促黄体生成素(LH)的浓度。

主要结果及偶然性的作用

在PCOS患者的卵巢和DHEA诱导的PCOS大鼠中检测到铁死亡增加。在PCOS患者的hGCs和PCOS大鼠的卵巢中观察到铁(<0.05)和MDA(<0.05)浓度增加,核受体共激活因子4蛋白水平上调,铁蛋白重链1(FTH1)和谷胱甘肽过氧化物酶4(GPX4)蛋白下调(与对照相比<0.05)。DHT被证明通过激活NOCA4依赖性铁蛋白自噬诱导铁死亡。在大鼠中用Fer-1抑制铁死亡改善了一系列PCOS特征,包括糖耐量受损、发情周期不规律、生殖激素功能障碍、高雄激素血症、多囊卵巢、无排卵和卵母细胞质量(<0.05)。用RSL3处理大鼠导致多囊卵巢和高雄激素血症(<0.05)。

大规模数据

无。

局限性需谨慎的原因

尽管卵巢靶向性铁死亡抑制可能是PCOS更具针对性的治疗方法,但铁死亡与高雄激素血症之间循环的潜在机制需要进一步探索。此外,由于PCOS具有高度异质性, 研究所有PCOS患者中是否都存在铁死亡增加很重要。

研究结果的更广泛影响

雄激素诱导的卵巢铁死亡似乎在PCOS的发病机制中起作用,这可能使其成为PCOS中有前景的治疗靶点。

研究资金/竞争利益:本研究得到中国国家重点研发计划(2023YFC2705500、2023YFC2705505、2019YFA0802604)、国家自然科学基金(No. 82130046、82320108009、82101708、82101747和82001 / 517)、上海领军人才计划、上海高水平地方高校创新研究团队(No. SHSMU-ZLCX20210201、No. SSMU-ZLCX20180401)、上海交通大学医学院附属仁济医院临床研究创新培育基金项目(RJPY-DZX-003)和上海市教育委员会高峰临床医学资助(No. 20161413)、上海市重中之重研究中心建设项目(2023ZZ02002)以及上海市加强公共卫生体系建设三年行动计划(GWVI-11.1-36)的支持。作者声明无竞争利益。

https://cdn.ncbi.nlm.nih.gov/pmc/blobs/e278/10973940/b11222472f3e/hoae013f1.jpg

文献检索

告别复杂PubMed语法,用中文像聊天一样搜索,搜遍4000万医学文献。AI智能推荐,让科研检索更轻松。

立即免费搜索

文件翻译

保留排版,准确专业,支持PDF/Word/PPT等文件格式,支持 12+语言互译。

免费翻译文档

深度研究

AI帮你快速写综述,25分钟生成高质量综述,智能提取关键信息,辅助科研写作。

立即免费体验