Curion Fabiola, Wu Xichen, Heumos Lukas, André Mylene Mariana Gonzales, Halle Lennard, Ozols Matiss, Grant-Peters Melissa, Rich-Griffin Charlotte, Yeung Hing-Yuen, Dendrou Calliope A, Schiller Herbert B, Theis Fabian J
Institute of Computational Biology, Computational Health Center, Helmholtz Munich, Neuherberg, Germany.
Department of Mathematics, School of Computation, Information and Technology, Technical University of Munich, Garching, Germany.
Genome Biol. 2024 Apr 26;25(1):109. doi: 10.1186/s13059-024-03249-z.
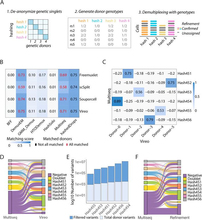
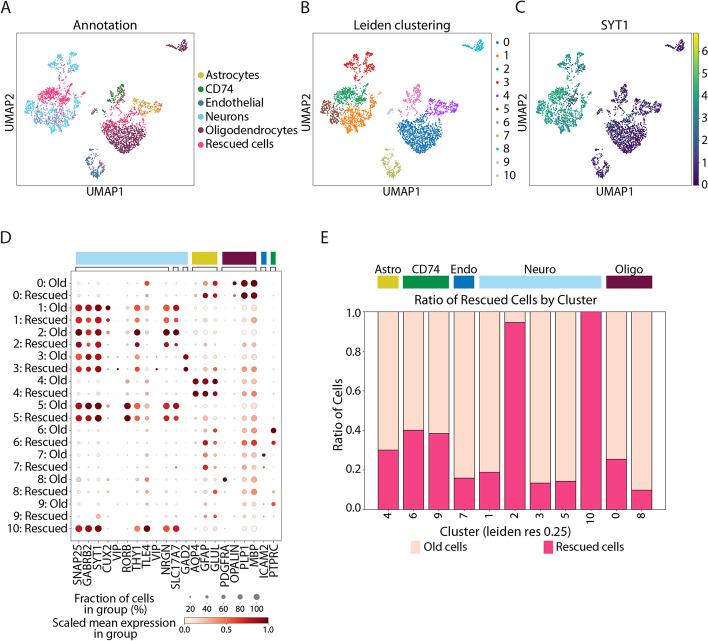
Single-cell multiplexing techniques (cell hashing and genetic multiplexing) combine multiple samples, optimizing sample processing and reducing costs. Cell hashing conjugates antibody-tags or chemical-oligonucleotides to cell membranes, while genetic multiplexing allows to mix genetically diverse samples and relies on aggregation of RNA reads at known genomic coordinates. We develop hadge (hashing deconvolution combined with genotype information), a Nextflow pipeline that combines 12 methods to perform both hashing- and genotype-based deconvolution. We propose a joint deconvolution strategy combining best-performing methods and demonstrate how this approach leads to the recovery of previously discarded cells in a nuclei hashing of fresh-frozen brain tissue.
单细胞多重分析技术(细胞哈希和基因多重分析)可将多个样本合并,优化样本处理并降低成本。细胞哈希将抗体标签或化学寡核苷酸与细胞膜结合,而基因多重分析则允许混合基因不同的样本,并依赖于已知基因组坐标处RNA读数的聚集。我们开发了hadge(结合基因型信息的哈希反卷积),这是一个Nextflow工作流程,它结合了12种方法来进行基于哈希和基因型的反卷积。我们提出了一种结合性能最佳方法的联合反卷积策略,并展示了这种方法如何在新鲜冷冻脑组织的细胞核哈希中找回先前丢弃的细胞。