• 文献检索
  • 文档翻译
  • 深度研究
  • 学术资讯
  • Suppr Zotero 插件Zotero 插件
  • 邀请有礼
  • 套餐&价格
  • 历史记录
应用&插件
Suppr Zotero 插件Zotero 插件浏览器插件Mac 客户端Windows 客户端微信小程序
定价
高级版会员购买积分包购买API积分包
服务
文献检索文档翻译深度研究API 文档MCP 服务
关于我们
关于 Suppr公司介绍联系我们用户协议隐私条款
关注我们

Suppr 超能文献

核心技术专利:CN118964589B侵权必究
粤ICP备2023148730 号-1Suppr @ 2026

文献检索

告别复杂PubMed语法,用中文像聊天一样搜索,搜遍4000万医学文献。AI智能推荐,让科研检索更轻松。

立即免费搜索

文件翻译

保留排版,准确专业,支持PDF/Word/PPT等文件格式,支持 12+语言互译。

免费翻译文档

深度研究

AI帮你快速写综述,25分钟生成高质量综述,智能提取关键信息,辅助科研写作。

立即免费体验

新疆亚麻白粉病的全基因组关联研究及基因组选择

Genome-wide association study and genomic selection of flax powdery mildew in Xinjiang Province.

作者信息

Zhu Leilei, Li Gongze, Guo Dongliang, Li Xiao, Xue Min, Jiang Haixia, Yan Qingcheng, Xie Fang, Ning Xuefei, Xie Liqiong

机构信息

Xinjiang Key Laboratory of Biological Resources and Genetic Engineering, College of Life Science and Technology, Xinjiang University, Urumqi, China.

State Key Laboratory of Crop Stress Adaptation and Improvement, School of Life Sciences, Henan University, Zhengzhou, China.

出版信息

Front Plant Sci. 2024 May 28;15:1403276. doi: 10.3389/fpls.2024.1403276. eCollection 2024.

DOI:10.3389/fpls.2024.1403276
PMID:38863531
原文链接:https://pmc.ncbi.nlm.nih.gov/articles/PMC11165360/
Abstract

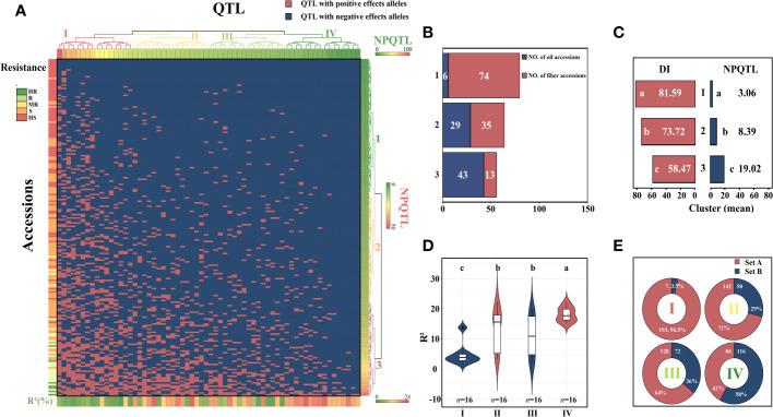
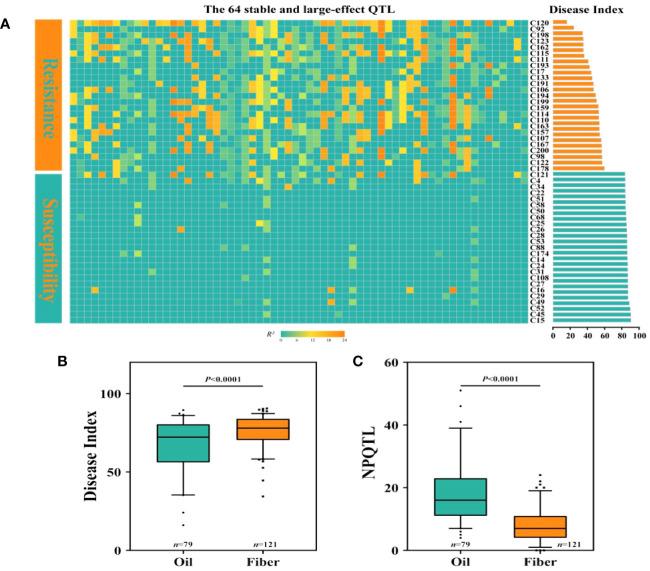
Flax powdery mildew (PM), caused by , is a globally distributed fungal disease of flax, and seriously impairs its yield and quality. To data, only three resistance genes and a few putative quantitative trait loci (QTL) have been reported for flax PM resistance. To dissect the resistance mechanism against PM and identify resistant genetic regions, based on four years of phenotypic datasets (2017, 2019 to 2021), a genome-wide association study (GWAS) was performed on 200 flax core accessions using 674,074 SNPs and 7 models. A total of 434 unique quantitative trait nucleotides (QTNs) associated with 331 QTL were detected. Sixty-four loci shared in at least two datasets were found to be significant in haplotype analyses, and 20 of these sites were shared by multiple models. Simultaneously, a large-effect locus () was detected repeatedly, which was present in the mapping study of flax pasmo resistance loci. Oil flax had more QTL with positive-effect or favorable alleles (PQTL) and showed higher PM resistance than fiber flax, indicating that effects of these QTL were mainly additive. Furthermore, an excellent resistant variety C120 was identified and can be used to promote planting. Based on 331 QTLs identified through GWAS and the statistical model GBLUP, a genomic selection (GS) model related to flax PM resistance was constructed, and the prediction accuracy rate was 0.96. Our results provide valuable insights into the genetic basis of resistance and contribute to the advancement of breeding programs.

摘要

亚麻白粉病(PM)由[病原体名称缺失]引起,是一种在全球范围内分布的亚麻真菌病害,严重影响其产量和品质。截至目前,关于亚麻抗白粉病,仅报道了三个抗性基因和一些假定的数量性状位点(QTL)。为剖析亚麻对白粉病的抗性机制并鉴定抗性遗传区域,基于四年(2017年、2019年至2021年)的表型数据集,利用674,074个单核苷酸多态性(SNP)和7种模型,对200份亚麻核心种质进行了全基因组关联研究(GWAS)。共检测到434个与331个QTL相关的独特数量性状核苷酸(QTN)。在单倍型分析中发现,至少在两个数据集中共享的64个位点具有显著性,其中20个位点被多个模型共享。同时,重复检测到一个主效位点([位点名称缺失]),该位点存在于亚麻霜霉病抗性位点的定位研究中。油用亚麻比纤维用亚麻具有更多的正向效应或有利等位基因的QTL(PQTL),且对白粉病的抗性更高,表明这些QTL的效应主要是累加的。此外,鉴定出一个优良抗病品种C120,可用于推广种植。基于通过GWAS鉴定出的331个QTL和统计模型GBLUP,构建了一个与亚麻抗白粉病相关的基因组选择(GS)模型,预测准确率为0.96。我们的研究结果为抗性的遗传基础提供了有价值的见解,并有助于推进育种计划。

https://cdn.ncbi.nlm.nih.gov/pmc/blobs/3e83/11165360/7f5ec7f6b960/fpls-15-1403276-g006.jpg
https://cdn.ncbi.nlm.nih.gov/pmc/blobs/3e83/11165360/148216921bfd/fpls-15-1403276-g001.jpg
https://cdn.ncbi.nlm.nih.gov/pmc/blobs/3e83/11165360/92a127c065e1/fpls-15-1403276-g002.jpg
https://cdn.ncbi.nlm.nih.gov/pmc/blobs/3e83/11165360/2e4b5297aae4/fpls-15-1403276-g003.jpg
https://cdn.ncbi.nlm.nih.gov/pmc/blobs/3e83/11165360/f75dd7e619f2/fpls-15-1403276-g004.jpg
https://cdn.ncbi.nlm.nih.gov/pmc/blobs/3e83/11165360/d6c9eed3ff59/fpls-15-1403276-g005.jpg
https://cdn.ncbi.nlm.nih.gov/pmc/blobs/3e83/11165360/7f5ec7f6b960/fpls-15-1403276-g006.jpg
https://cdn.ncbi.nlm.nih.gov/pmc/blobs/3e83/11165360/148216921bfd/fpls-15-1403276-g001.jpg
https://cdn.ncbi.nlm.nih.gov/pmc/blobs/3e83/11165360/92a127c065e1/fpls-15-1403276-g002.jpg
https://cdn.ncbi.nlm.nih.gov/pmc/blobs/3e83/11165360/2e4b5297aae4/fpls-15-1403276-g003.jpg
https://cdn.ncbi.nlm.nih.gov/pmc/blobs/3e83/11165360/f75dd7e619f2/fpls-15-1403276-g004.jpg
https://cdn.ncbi.nlm.nih.gov/pmc/blobs/3e83/11165360/d6c9eed3ff59/fpls-15-1403276-g005.jpg
https://cdn.ncbi.nlm.nih.gov/pmc/blobs/3e83/11165360/7f5ec7f6b960/fpls-15-1403276-g006.jpg

相似文献

1
Genome-wide association study and genomic selection of flax powdery mildew in Xinjiang Province.新疆亚麻白粉病的全基因组关联研究及基因组选择
Front Plant Sci. 2024 May 28;15:1403276. doi: 10.3389/fpls.2024.1403276. eCollection 2024.
2
Insights into the Genetic Architecture and Genomic Prediction of Powdery Mildew Resistance in Flax ( L.).亚麻( L.)白粉病抗性的遗传结构和基因组预测的见解。
Int J Mol Sci. 2022 Apr 29;23(9):4960. doi: 10.3390/ijms23094960.
3
Genome-Wide Association Studies for Pasmo Resistance in Flax (.).亚麻对叶锈病抗性的全基因组关联研究(.)
Front Plant Sci. 2019 Jan 14;9:1982. doi: 10.3389/fpls.2018.01982. eCollection 2018.
4
Genomic Prediction Accuracy of Seven Breeding Selection Traits Improved by QTL Identification in Flax.通过 QTL 鉴定提高亚麻七种育种选择性状的基因组预测准确性。
Int J Mol Sci. 2020 Feb 25;21(5):1577. doi: 10.3390/ijms21051577.
5
Genetic Architecture of Powdery Mildew Resistance Revealed by a Genome-Wide Association Study of a Worldwide Collection of Flax (.).通过对全球亚麻种质资源的全基因组关联研究揭示白粉病抗性的遗传结构(.)
Front Plant Sci. 2022 Jun 24;13:871633. doi: 10.3389/fpls.2022.871633. eCollection 2022.
6
Genome-wide association studies using multi-models and multi-SNP datasets provide new insights into pasmo resistance in flax.使用多模型和多单核苷酸多态性数据集的全基因组关联研究为亚麻对锈病的抗性提供了新见解。
Front Plant Sci. 2023 Oct 25;14:1229457. doi: 10.3389/fpls.2023.1229457. eCollection 2023.
7
Germplasm Screening Using DNA Markers and Genome-Wide Association Study for the Identification of Powdery Mildew Resistance Loci in Tomato.利用 DNA 标记和全基因组关联研究进行番茄白粉病抗性基因座的种质筛选。
Int J Mol Sci. 2022 Nov 6;23(21):13610. doi: 10.3390/ijms232113610.
8
Genetic dissection of flowering time in flax (Linum usitatissimum L.) through single- and multi-locus genome-wide association studies.通过单基因座和多基因座全基因组关联研究对亚麻(Linum usitatissimum L.)开花时间进行遗传剖析。
Mol Genet Genomics. 2021 Jul;296(4):877-891. doi: 10.1007/s00438-021-01785-y. Epub 2021 Apr 26.
9
Genomic Regions Associated with Fusarium Wilt Resistance in Flax.与亚麻枯萎病抗性相关的基因组区域。
Int J Mol Sci. 2021 Nov 17;22(22):12383. doi: 10.3390/ijms222212383.
10
Identification of Novel Loci and Candidate Genes for Resistance to Powdery Mildew in a Resequenced Cucumber Germplasm.鉴定重测序黄瓜种质资源中抗白粉病的新基因座和候选基因
Genes (Basel). 2021 Apr 16;12(4):584. doi: 10.3390/genes12040584.

引用本文的文献

1
Can the molecular and transgenic breeding of crops be an alternative and sustainable technology to meet food demand?作物的分子育种和转基因育种能否成为满足粮食需求的一种替代且可持续的技术?
Funct Integr Genomics. 2025 Apr 9;25(1):83. doi: 10.1007/s10142-025-01594-1.

本文引用的文献

1
Genetic Architecture of Powdery Mildew Resistance Revealed by a Genome-Wide Association Study of a Worldwide Collection of Flax (.).通过对全球亚麻种质资源的全基因组关联研究揭示白粉病抗性的遗传结构(.)
Front Plant Sci. 2022 Jun 24;13:871633. doi: 10.3389/fpls.2022.871633. eCollection 2022.
2
Insights into the Genetic Architecture and Genomic Prediction of Powdery Mildew Resistance in Flax ( L.).亚麻( L.)白粉病抗性的遗传结构和基因组预测的见解。
Int J Mol Sci. 2022 Apr 29;23(9):4960. doi: 10.3390/ijms23094960.
3
The Genetic Landscape of Fiber Flax.
纤维亚麻的遗传图谱
Front Plant Sci. 2021 Dec 7;12:764612. doi: 10.3389/fpls.2021.764612. eCollection 2021.
4
Assessing the performance of a novel method for genomic selectio:rrBLUP-method6.评估一种新的基因组选择方法:rrBLUP 方法 6 的性能。
J Genet. 2021;100.
5
TWAS results are complementary to and less affected by linkage disequilibrium than GWAS.全基因组关联研究(GWAS)的结果比连锁不平衡分析(TWAS)更受影响。
Plant Physiol. 2021 Aug 3;186(4):1800-1811. doi: 10.1093/plphys/kiab161.
6
Genome-Wide Association Studies of Mineral Content in Common Bean.普通菜豆矿物质含量的全基因组关联研究
Front Plant Sci. 2021 Mar 5;12:636484. doi: 10.3389/fpls.2021.636484. eCollection 2021.
7
Enhancing Genetic Gain through Genomic Selection: From Livestock to Plants.通过基因组选择提高遗传增益:从家畜到植物。
Plant Commun. 2019 Oct 16;1(1):100005. doi: 10.1016/j.xplc.2019.100005. eCollection 2020 Jan 13.
8
Multi-Trait Genomic Prediction Improves Predictive Ability for Dry Matter Yield and Water-Soluble Carbohydrates in Perennial Ryegrass.多性状基因组预测提高了多年生黑麦草干物质产量和水溶性碳水化合物的预测能力。
Front Plant Sci. 2020 Aug 7;11:1197. doi: 10.3389/fpls.2020.01197. eCollection 2020.
9
Identification of novel genetic factors underlying the host-pathogen interaction between barley (Hordeum vulgare L.) and powdery mildew (Blumeria graminis f. sp. hordei).鉴定大麦(Hordeum vulgare L.)与白粉菌(Blumeria graminis f. sp. hordei)互作过程中宿主-病原体相互作用的新型遗传因素。
PLoS One. 2020 Jul 2;15(7):e0235565. doi: 10.1371/journal.pone.0235565. eCollection 2020.
10
Genomic Prediction Accuracy of Seven Breeding Selection Traits Improved by QTL Identification in Flax.通过 QTL 鉴定提高亚麻七种育种选择性状的基因组预测准确性。
Int J Mol Sci. 2020 Feb 25;21(5):1577. doi: 10.3390/ijms21051577.