• 文献检索
  • 文档翻译
  • 深度研究
  • 学术资讯
  • Suppr Zotero 插件Zotero 插件
  • 邀请有礼
  • 套餐&价格
  • 历史记录
应用&插件
Suppr Zotero 插件Zotero 插件浏览器插件Mac 客户端Windows 客户端微信小程序
定价
高级版会员购买积分包购买API积分包
服务
文献检索文档翻译深度研究API 文档MCP 服务
关于我们
关于 Suppr公司介绍联系我们用户协议隐私条款
关注我们

Suppr 超能文献

核心技术专利:CN118964589B侵权必究
粤ICP备2023148730 号-1Suppr @ 2026

文献检索

告别复杂PubMed语法,用中文像聊天一样搜索,搜遍4000万医学文献。AI智能推荐,让科研检索更轻松。

立即免费搜索

文件翻译

保留排版,准确专业,支持PDF/Word/PPT等文件格式,支持 12+语言互译。

免费翻译文档

深度研究

AI帮你快速写综述,25分钟生成高质量综述,智能提取关键信息,辅助科研写作。

立即免费体验

微塑料暴露会扰乱睡眠结构、缩短寿命,并减少 的卵巢大小。

Microplastic exposure disturbs sleep structure, reduces lifespan, and decreases ovary size in .

机构信息

Shenzhen-Hong Kong Institute of Brain Science, Shenzhen Institute of Advanced Technology, Chinese Academy of Sciences, Shenzhen, Guangdong 518000, China.

CAS Key Laboratory of Brain Connectome and Manipulation, the Brain Cognition and Brain Disease Institute, Shenzhen Institute of Advanced Technology, Chinese Academy of Sciences, Shenzhen, Guangdong 518000, China.

出版信息

Zool Res. 2024 Jul 18;45(4):805-820. doi: 10.24272/j.issn.2095-8137.2024.038.

DOI:10.24272/j.issn.2095-8137.2024.038
PMID:38894523
原文链接:https://pmc.ncbi.nlm.nih.gov/articles/PMC11298679/
Abstract

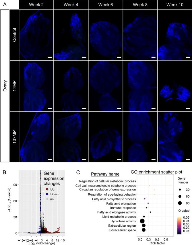
The organ-specific toxicity resulting from microplastic (MP) exposure has been extensively explored, particularly concerning the gut, liver, testis, and lung. However, under natural conditions, these effects are not restricted to specific organs or tissues. Investigating whether MP exposure presents a systemic threat to an entire organism, impacting factors such as lifespan, sleep, and fecundity, is essential. In this study, we investigated the effects of dietary exposure to two different doses of MPs (1-5 μm) using the terrestrial model organism . Results indicated that the particles caused gut damage and remained within the digestive system. Continuous MP exposure significantly shortened the lifespan of adult flies. Even short-term exposure disrupted sleep patterns, increasing the length of daytime sleep episodes. Additionally, one week of MP exposure reduced ovary size, with a trend towards decreased egg-laying in mated females. Although MPs did not penetrate the brain or ovaries, transcriptome analysis revealed altered gene expression in these tissues. In the ovary, Gene Ontology (GO) analysis indicated genotoxic effects impacting inflammation, circadian regulation, and metabolic processes, with significant impacts on extracellular structure-related pathways. In the brain, GO analysis identified changes in pathways associated with proteolysis and carbohydrate metabolism. Overall, this study provides compelling evidence of the systemic negative effects of MP exposure, highlighting the urgent need to address and mitigate environmental MP pollution.

摘要

微塑料(MP)暴露引起的器官特异性毒性已被广泛研究,特别是针对肠道、肝脏、睾丸和肺。然而,在自然条件下,这些影响不仅限于特定的器官或组织。研究微塑料暴露是否对整个生物体构成系统性威胁,影响因素如寿命、睡眠和繁殖力,是至关重要的。在这项研究中,我们使用陆地模式生物 研究了饮食暴露于两种不同剂量 MPs(1-5 μm)的影响。结果表明,这些颗粒会导致肠道损伤,并在消化系统内残留。连续暴露于 MPs 会显著缩短成年果蝇的寿命。即使是短期暴露也会扰乱睡眠模式,增加白天睡眠时间。此外,一周的 MPs 暴露会导致卵巢缩小,交配后的雌性产卵量减少。尽管 MPs 没有穿透大脑或卵巢,但转录组分析显示这些组织的基因表达发生了改变。在卵巢中,GO 分析表明基因毒性影响了炎症、昼夜节律调节和代谢过程,对与细胞外结构相关的途径有显著影响。在大脑中,GO 分析确定了与蛋白水解和碳水化合物代谢相关的途径的变化。总的来说,这项研究提供了令人信服的证据,证明了 MPs 暴露的系统性负面影响,强调了迫切需要解决和减轻环境中 MPs 污染的问题。

https://cdn.ncbi.nlm.nih.gov/pmc/blobs/201e/11298679/9a05a3afb287/zr-45-4-805-8.jpg
https://cdn.ncbi.nlm.nih.gov/pmc/blobs/201e/11298679/d5742326af57/zr-45-4-805-1.jpg
https://cdn.ncbi.nlm.nih.gov/pmc/blobs/201e/11298679/a2bd3223a723/zr-45-4-805-2.jpg
https://cdn.ncbi.nlm.nih.gov/pmc/blobs/201e/11298679/0111eed2afa4/zr-45-4-805-3.jpg
https://cdn.ncbi.nlm.nih.gov/pmc/blobs/201e/11298679/1a444836a401/zr-45-4-805-4.jpg
https://cdn.ncbi.nlm.nih.gov/pmc/blobs/201e/11298679/75e58c12c596/zr-45-4-805-5.jpg
https://cdn.ncbi.nlm.nih.gov/pmc/blobs/201e/11298679/fc0427010ae0/zr-45-4-805-6.jpg
https://cdn.ncbi.nlm.nih.gov/pmc/blobs/201e/11298679/7ac960e434b6/zr-45-4-805-7.jpg
https://cdn.ncbi.nlm.nih.gov/pmc/blobs/201e/11298679/9a05a3afb287/zr-45-4-805-8.jpg
https://cdn.ncbi.nlm.nih.gov/pmc/blobs/201e/11298679/d5742326af57/zr-45-4-805-1.jpg
https://cdn.ncbi.nlm.nih.gov/pmc/blobs/201e/11298679/a2bd3223a723/zr-45-4-805-2.jpg
https://cdn.ncbi.nlm.nih.gov/pmc/blobs/201e/11298679/0111eed2afa4/zr-45-4-805-3.jpg
https://cdn.ncbi.nlm.nih.gov/pmc/blobs/201e/11298679/1a444836a401/zr-45-4-805-4.jpg
https://cdn.ncbi.nlm.nih.gov/pmc/blobs/201e/11298679/75e58c12c596/zr-45-4-805-5.jpg
https://cdn.ncbi.nlm.nih.gov/pmc/blobs/201e/11298679/fc0427010ae0/zr-45-4-805-6.jpg
https://cdn.ncbi.nlm.nih.gov/pmc/blobs/201e/11298679/7ac960e434b6/zr-45-4-805-7.jpg
https://cdn.ncbi.nlm.nih.gov/pmc/blobs/201e/11298679/9a05a3afb287/zr-45-4-805-8.jpg

相似文献

1
Microplastic exposure disturbs sleep structure, reduces lifespan, and decreases ovary size in .微塑料暴露会扰乱睡眠结构、缩短寿命,并减少 的卵巢大小。
Zool Res. 2024 Jul 18;45(4):805-820. doi: 10.24272/j.issn.2095-8137.2024.038.
2
Microplastic (1 and 5 μm) exposure disturbs lifespan and intestine function in the nematode Caenorhabditis elegans.微塑料(1 和 5 微米)暴露会扰乱线虫秀丽隐杆线虫的寿命和肠道功能。
Sci Total Environ. 2020 Feb 25;705:135837. doi: 10.1016/j.scitotenv.2019.135837. Epub 2019 Nov 30.
3
Chronic exposure to polytetrafluoroethylene microplastics caused sex-specific effects in the model insect, Drosophila melanogaster (Diptera: Drosophilidae).慢性暴露于聚四氟乙烯微塑料会对模式昆虫黑腹果蝇(双翅目:果蝇科)产生性别特异性影响。
J Econ Entomol. 2024 Apr 12;117(2):516-523. doi: 10.1093/jee/toae015.
4
The Combined Effect of Methyl- and Ethyl-Paraben on Lifespan and Preadult Development Period of Drosophila melanogaster (Diptera: Drosophilidae).对羟基苯甲酸甲酯和对羟基苯甲酸乙酯对黑腹果蝇(双翅目:果蝇科)寿命和成虫前期发育时期的联合影响
J Insect Sci. 2016 Feb 5;16(1). doi: 10.1093/jisesa/iev146. Print 2016.
5
Hormetic efficacy of rutin to promote longevity in Drosophila melanogaster.芦丁对黑腹果蝇促长寿的 hormetic 效应。 (注:“hormetic”这个词可能是特定领域的专业术语,暂时没有完全对应的非常准确的中文词汇,这里保留英文以便准确传达原文意思)
Biogerontology. 2017 Jun;18(3):397-411. doi: 10.1007/s10522-017-9700-1. Epub 2017 Apr 7.
6
Sex-specific effects of PET-MPs on Drosophila lifespan.PET-MPs 对果蝇寿命的性别特异性影响。
Arch Insect Biochem Physiol. 2022 Jul;110(3):e21909. doi: 10.1002/arch.21909. Epub 2022 May 4.
7
Slowed aging during reproductive dormancy is reflected in genome-wide transcriptome changes in Drosophila melanogaster.生殖休眠期间衰老减缓体现在黑腹果蝇全基因组转录组的变化中。
BMC Genomics. 2016 Jan 13;17:50. doi: 10.1186/s12864-016-2383-1.
8
Size-dependent and sex-specific negative effects of micro- and nano-sized polystyrene particles in the terrestrial invertebrate model Drosophila melanogaster.尺寸依赖性和性别特异性对陆地无脊椎动物模型黑腹果蝇中小尺寸和纳米尺寸聚苯乙烯颗粒的负面影响。
Micron. 2024 Jan;176:103560. doi: 10.1016/j.micron.2023.103560. Epub 2023 Oct 21.
9
Exposure to polystyrene microplastic beads causes sex-specific toxic effects in the model insect Drosophila melanogaster.暴露于聚苯乙烯微塑料珠会导致模式昆虫黑腹果蝇产生性别特异性的毒性作用。
Sci Rep. 2023 Jan 5;13(1):204. doi: 10.1038/s41598-022-27284-7.
10
Impact of high-fat diet on lifespan, metabolism, fecundity and behavioral senescence in Drosophila.高脂肪饮食对果蝇寿命、代谢、繁殖力和行为衰老的影响。
Insect Biochem Mol Biol. 2021 Jun;133:103495. doi: 10.1016/j.ibmb.2020.103495. Epub 2020 Nov 7.

引用本文的文献

1
FTIR based assessment of microplastic contamination in soil water and insect ecosystems reveals environmental and ecological risks.基于傅里叶变换红外光谱(FTIR)对土壤、水和昆虫生态系统中微塑料污染的评估揭示了环境和生态风险。
Sci Rep. 2025 Aug 5;15(1):28615. doi: 10.1038/s41598-025-14507-w.
2
Plastamination: A Rising Concern for Parkinson's Disease.塑化作用:帕金森病中一个日益受到关注的问题。
Mov Disord. 2025 Aug;40(8):1528-1533. doi: 10.1002/mds.30253. Epub 2025 Jun 3.
3
Potential Biological Impacts of Microplastics and Nanoplastics on Farm Animals: Global Perspectives with Insights from Bangladesh.

本文引用的文献

1
Size-dependent deleterious effects of nano- and microplastics on sperm motility.纳米塑料和微塑料的尺寸依赖性对精子运动能力的有害影响。
Toxicology. 2024 Aug;506:153834. doi: 10.1016/j.tox.2024.153834. Epub 2024 May 18.
2
Microplastics from face mask impairs sperm motility.口罩微塑料损害精子活动力。
Mar Pollut Bull. 2024 Jun;203:116422. doi: 10.1016/j.marpolbul.2024.116422. Epub 2024 May 14.
3
Toxicological Profile of Polyethylene Terephthalate (PET) Microplastic in Ingested (Oregon R) and Its Adverse Effect on Behavior and Development.
微塑料和纳米塑料对农场动物的潜在生物学影响:基于孟加拉国见解的全球视角
Animals (Basel). 2025 May 12;15(10):1394. doi: 10.3390/ani15101394.
聚对苯二甲酸乙二酯(PET)微塑料在摄入(俄勒冈河)中的毒理学概况及其对行为和发育的不良影响。
Toxics. 2023 Sep 14;11(9):782. doi: 10.3390/toxics11090782.
4
Polypropylene microplastics affect the physiology in Drosophila model.聚丙烯微塑料影响果蝇模型的生理机能。
Bull Entomol Res. 2023 Jun;113(3):355-360. doi: 10.1017/S0007485322000633. Epub 2023 Jan 13.
5
Dietary fiber ameliorates sleep disturbance connected to the gut-brain axis.膳食纤维可改善与肠道-大脑轴相关的睡眠障碍。
Food Funct. 2022 Nov 28;13(23):12011-12020. doi: 10.1039/d2fo01178f.
6
Charting Normative Brain Variability Across the Human Lifespan.绘制人类生命周期中的规范性脑变异图谱。
Neurosci Bull. 2023 Feb;39(2):362-364. doi: 10.1007/s12264-022-00952-4. Epub 2022 Sep 21.
7
Intake of polyamide microplastics affects the behavior and metabolism of Drosophila.摄入多聚酰胺微塑料会影响果蝇的行为和代谢。
Chemosphere. 2022 Dec;308(Pt 3):136485. doi: 10.1016/j.chemosphere.2022.136485. Epub 2022 Sep 17.
8
Direct Imaging of Lipid Metabolic Changes in Ovary During Aging Using DO-SRS Microscopy.使用DO-SRS显微镜对衰老过程中卵巢脂质代谢变化进行直接成像
Front Aging. 2022 Feb 3;2:819903. doi: 10.3389/fragi.2021.819903. eCollection 2021.
9
Neural Control of Action Selection Among Innate Behaviors.本能行为中动作选择的神经控制。
Neurosci Bull. 2022 Dec;38(12):1541-1558. doi: 10.1007/s12264-022-00886-x. Epub 2022 May 28.
10
Sleep to Survive Predators.睡眠以躲避捕食者。
Neurosci Bull. 2022 Sep;38(9):1114-1116. doi: 10.1007/s12264-022-00875-0. Epub 2022 May 15.