Suppr超能文献

远红外治疗通过调节微生物组稳态和激活 AMPK 来提高小鼠的运动能力和葡萄糖代谢。

Far-infrared therapy promotes exercise capacity and glucose metabolism in mice by modulating microbiota homeostasis and activating AMPK.

机构信息

State Key Laboratory of Toxicology and Medical Countermeasures, Beijing Key Laboratory of Neuropsychopharmacology, Beijing Institute of Pharmacology and Toxicology, Beijing, China.

Department of Pharmaceutical Science, Beijing Institute of Radiation Medicine, Beijing, China.

出版信息

Sci Rep. 2024 Jul 15;14(1):16314. doi: 10.1038/s41598-024-67220-5.

Abstract

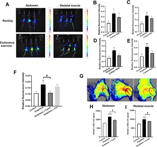
The benefits of physical exercise on human health make it desirable to identify new approaches that would mimic or potentiate the effects of exercise to treat metabolic diseases. However, whether far-infrared (FIR) hyperthermia therapy could be used as exercise mimetic to realize wide-ranging metabolic regulation, and its underling mechanisms remain unclear. Here, a specific far-infrared (FIR) rays generated from graphene-based hyperthermia devices might promote exercise capacity and metabolisms. The material characterization showed that the graphene synthesized by chemical vapour deposition (CVD) was different from carbon fiber, with single-layer structure and high electrothermal transform efficiency. The emission spectra generated by graphene-FIR device would maximize matching those adsorbed by tissues. Graphene-FIR enhanced both core and epidermal temperatures, leading to increased blood flow in the femoral muscle and the abdominal region. The combination of microbiomic and metabolomic analysis revealed that graphene-FIR modulates the metabolism of the gut-muscle axis. This modulation was characterized by an increased abundance of short-chain fatty acids (SCFA)-producing bacteria and AMP, while lactic acid levels decreased. Furthermore, the principal routes involved in glucose metabolism, such as glycolysis and gluconeogenesis, were found to be altered. Graphene-FIR managed to stimulate AMPK activity by activating GPR43, thus enhancing muscle glucose uptake. Furthermore, a microbiota disorder model also demonstrated that the graphene-FIR effectively restore the exercise endurance with enhanced p-AMPK and GLUT4. Our results provided convincing evidence that graphene-based FIR therapy promoted exercise capacity and glucose metabolism via AMPK in gut-muscle axis. These novel findings regarding the therapeutic effects of graphene-FIR suggested its potential utility as a mimetic agent in clinical management of metabolic disorders.

摘要

体育锻炼对人类健康的益处使得人们希望找到新的方法来模拟或增强运动的效果,以治疗代谢疾病。然而,远红外(FIR)热疗是否可以作为运动模拟物来实现广泛的代谢调节,其潜在机制尚不清楚。在这里,由基于石墨烯的热疗设备产生的特定远红外(FIR)射线可能会促进运动能力和新陈代谢。材料特性表明,通过化学气相沉积(CVD)合成的石墨烯与碳纤维不同,具有单层结构和高热电转换效率。石墨烯-FIR 设备产生的发射光谱与组织吸收的光谱最大程度匹配。石墨烯-FIR 提高了核心和表皮温度,导致股四头肌和腹部区域的血流量增加。微生物组学和代谢组学分析的组合表明,石墨烯-FIR 调节了肠道-肌肉轴的代谢。这种调节的特征是产生短链脂肪酸(SCFA)的细菌和 AMP 的丰度增加,而乳酸水平降低。此外,还发现参与葡萄糖代谢的主要途径,如糖酵解和糖异生,发生了改变。石墨烯-FIR 通过激活 GPR43 成功地刺激 AMPK 活性,从而增强肌肉葡萄糖摄取。此外,菌群失调模型还表明,石墨烯-FIR 可通过增强 p-AMPK 和 GLUT4 有效恢复运动耐力。我们的研究结果提供了令人信服的证据,证明基于石墨烯的 FIR 治疗通过肠道-肌肉轴中的 AMPK 促进了运动能力和葡萄糖代谢。这些关于石墨烯-FIR 治疗效果的新发现表明,它有可能作为代谢疾病临床管理中的模拟剂。

https://cdn.ncbi.nlm.nih.gov/pmc/blobs/4f0b/11251280/fca0e540a3b3/41598_2024_67220_Fig1_HTML.jpg

文献检索

告别复杂PubMed语法,用中文像聊天一样搜索,搜遍4000万医学文献。AI智能推荐,让科研检索更轻松。

立即免费搜索

文件翻译

保留排版,准确专业,支持PDF/Word/PPT等文件格式,支持 12+语言互译。

免费翻译文档

深度研究

AI帮你快速写综述,25分钟生成高质量综述,智能提取关键信息,辅助科研写作。

立即免费体验