• 文献检索
  • 文档翻译
  • 深度研究
  • 学术资讯
  • Suppr Zotero 插件Zotero 插件
  • 邀请有礼
  • 套餐&价格
  • 历史记录
应用&插件
Suppr Zotero 插件Zotero 插件浏览器插件Mac 客户端Windows 客户端微信小程序
定价
高级版会员购买积分包购买API积分包
服务
文献检索文档翻译深度研究API 文档MCP 服务
关于我们
关于 Suppr公司介绍联系我们用户协议隐私条款
关注我们

Suppr 超能文献

核心技术专利:CN118964589B侵权必究
粤ICP备2023148730 号-1Suppr @ 2026

文献检索

告别复杂PubMed语法,用中文像聊天一样搜索,搜遍4000万医学文献。AI智能推荐,让科研检索更轻松。

立即免费搜索

文件翻译

保留排版,准确专业,支持PDF/Word/PPT等文件格式,支持 12+语言互译。

免费翻译文档

深度研究

AI帮你快速写综述,25分钟生成高质量综述,智能提取关键信息,辅助科研写作。

立即免费体验

通过代谢调控的聚合物纳米载体实现免疫原性细胞死亡的时空协调用于癌症免疫治疗。

Polymeric nanocarrier via metabolism regulation mediates immunogenic cell death with spatiotemporal orchestration for cancer immunotherapy.

机构信息

School of Pharmaceutical Sciences, Zhengzhou University, Zhengzhou, China.

Henan Key Laboratory of Nanomedicine for Targeting Diagnosis and Treatment, Zhengzhou University, Zhengzhou, Henan Province, China.

出版信息

Nat Commun. 2024 Oct 4;15(1):8586. doi: 10.1038/s41467-024-53010-0.

DOI:10.1038/s41467-024-53010-0
PMID:39362879
原文链接:https://pmc.ncbi.nlm.nih.gov/articles/PMC11450208/
Abstract

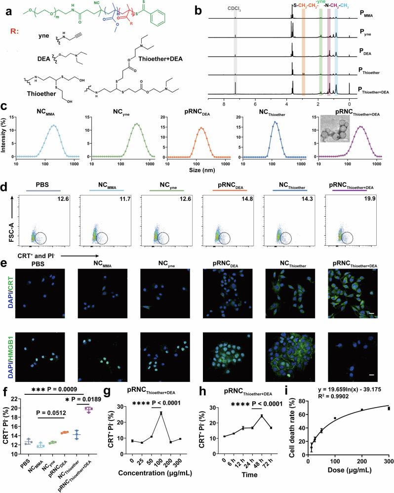
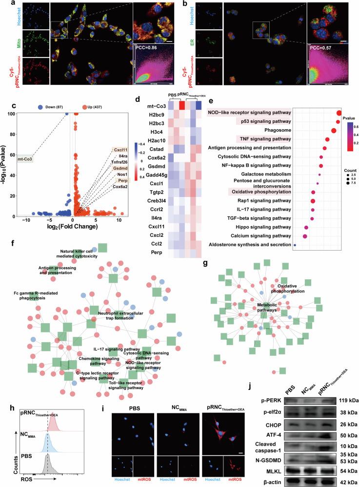
The limited efficacy of cancer immunotherapy occurs due to the lack of spatiotemporal orchestration of adaptive immune response stimulation and immunosuppressive tumor microenvironment modulation. Herein, we report a nanoplatform fabricated using a pH-sensitive triblock copolymer synthesized by reversible addition-fragmentation chain transfer polymerization enabling in situ tumor vaccination and tumor-associated macrophages (TAMs) polarization. The nanocarrier itself can induce melanoma immunogenic cell death (ICD) via tertiary amines and thioethers concentrating on mitochondria to regulate metabolism in triggering endoplasmic reticulum stress and upregulating gasdermin D for pyroptosis as well as some features of ferroptosis and apoptosis. After the addition of ligand cyclic arginine-glycine-aspartic acid (cRGD) and mannose, the mixed nanocarrier with immune adjuvant resiquimod encapsulation can target B16F10 cells for in situ tumor vaccination and TAMs for M1 phenotype polarization. In vivo studies indicate that the mixed targeting nanoplatform elicits tumor ICD, dendritic cell maturation, TAM polarization, and cytotoxic T lymphocyte infiltration and inhibits melanoma volume growth. In combination with immune checkpoint blockade, the survival time of mice is markedly prolonged. This study provides a strategy for utilizing immunoactive materials in the innate and adaptive immune responses to augment cancer therapy.

摘要

癌症免疫疗法的疗效有限,这是由于适应性免疫反应刺激和免疫抑制肿瘤微环境调节缺乏时空协调。在此,我们报告了一种使用 pH 敏感的三嵌段共聚物制备的纳米平台,该共聚物是通过可逆加成-断裂链转移聚合合成的,能够进行原位肿瘤疫苗接种和肿瘤相关巨噬细胞 (TAMs) 极化。纳米载体本身可以通过三级胺和硫醚集中在线粒体上诱导黑色素瘤免疫原性细胞死亡 (ICD),从而调节代谢,引发内质网应激,上调 GSDMD 引发细胞焦亡以及一些铁死亡和细胞凋亡的特征。加入配体环精氨酸-甘氨酸-天冬氨酸 (cRGD) 和甘露糖后,具有免疫佐剂瑞喹莫德包封的混合纳米载体可以针对 B16F10 细胞进行原位肿瘤疫苗接种和 TAMs 进行 M1 表型极化。体内研究表明,混合靶向纳米平台引发肿瘤 ICD、树突状细胞成熟、TAM 极化和细胞毒性 T 淋巴细胞浸润,并抑制黑色素瘤体积生长。与免疫检查点阻断联合使用,可显著延长小鼠的生存时间。本研究为利用固有和适应性免疫反应中的免疫活性材料来增强癌症治疗提供了一种策略。

https://cdn.ncbi.nlm.nih.gov/pmc/blobs/df61/11450208/ef39b30c6d86/41467_2024_53010_Fig8_HTML.jpg
https://cdn.ncbi.nlm.nih.gov/pmc/blobs/df61/11450208/7250172dc04f/41467_2024_53010_Fig1_HTML.jpg
https://cdn.ncbi.nlm.nih.gov/pmc/blobs/df61/11450208/700d81f0800b/41467_2024_53010_Fig2_HTML.jpg
https://cdn.ncbi.nlm.nih.gov/pmc/blobs/df61/11450208/767ff5b5cc5e/41467_2024_53010_Fig3_HTML.jpg
https://cdn.ncbi.nlm.nih.gov/pmc/blobs/df61/11450208/6b1090a4ca6d/41467_2024_53010_Fig4_HTML.jpg
https://cdn.ncbi.nlm.nih.gov/pmc/blobs/df61/11450208/e811a2802877/41467_2024_53010_Fig5_HTML.jpg
https://cdn.ncbi.nlm.nih.gov/pmc/blobs/df61/11450208/fd63a8657738/41467_2024_53010_Fig6_HTML.jpg
https://cdn.ncbi.nlm.nih.gov/pmc/blobs/df61/11450208/13725564bd76/41467_2024_53010_Fig7_HTML.jpg
https://cdn.ncbi.nlm.nih.gov/pmc/blobs/df61/11450208/ef39b30c6d86/41467_2024_53010_Fig8_HTML.jpg
https://cdn.ncbi.nlm.nih.gov/pmc/blobs/df61/11450208/7250172dc04f/41467_2024_53010_Fig1_HTML.jpg
https://cdn.ncbi.nlm.nih.gov/pmc/blobs/df61/11450208/700d81f0800b/41467_2024_53010_Fig2_HTML.jpg
https://cdn.ncbi.nlm.nih.gov/pmc/blobs/df61/11450208/767ff5b5cc5e/41467_2024_53010_Fig3_HTML.jpg
https://cdn.ncbi.nlm.nih.gov/pmc/blobs/df61/11450208/6b1090a4ca6d/41467_2024_53010_Fig4_HTML.jpg
https://cdn.ncbi.nlm.nih.gov/pmc/blobs/df61/11450208/e811a2802877/41467_2024_53010_Fig5_HTML.jpg
https://cdn.ncbi.nlm.nih.gov/pmc/blobs/df61/11450208/fd63a8657738/41467_2024_53010_Fig6_HTML.jpg
https://cdn.ncbi.nlm.nih.gov/pmc/blobs/df61/11450208/13725564bd76/41467_2024_53010_Fig7_HTML.jpg
https://cdn.ncbi.nlm.nih.gov/pmc/blobs/df61/11450208/ef39b30c6d86/41467_2024_53010_Fig8_HTML.jpg

相似文献

1
Polymeric nanocarrier via metabolism regulation mediates immunogenic cell death with spatiotemporal orchestration for cancer immunotherapy.通过代谢调控的聚合物纳米载体实现免疫原性细胞死亡的时空协调用于癌症免疫治疗。
Nat Commun. 2024 Oct 4;15(1):8586. doi: 10.1038/s41467-024-53010-0.
2
A polymeric nanoplatform enhances the cGAS-STING pathway in macrophages to potentiate phagocytosis for cancer immunotherapy.一种聚合物纳米平台增强巨噬细胞中的cGAS-STING通路,以增强吞噬作用用于癌症免疫治疗。
J Control Release. 2024 Sep;373:447-462. doi: 10.1016/j.jconrel.2024.07.039. Epub 2024 Jul 25.
3
Smart Nanovesicle-Mediated Immunogenic Cell Death through Tumor Microenvironment Modulation for Effective Photodynamic Immunotherapy.智能纳米囊泡通过肿瘤微环境调控诱导免疫原性细胞死亡用于有效的光动力免疫治疗
ACS Nano. 2020 Jan 28;14(1):620-631. doi: 10.1021/acsnano.9b07212. Epub 2019 Dec 30.
4
Synergistic immunotherapy with a calcium-based nanoinducer: evoking pyroptosis and remodeling tumor-associated macrophages for enhanced antitumor immune response.钙基纳米诱导剂协同免疫疗法:诱发细胞焦亡重塑肿瘤相关巨噬细胞以增强抗肿瘤免疫反应。
Nanoscale. 2024 Oct 10;16(39):18570-18583. doi: 10.1039/d4nr01497a.
5
Nanoparticle-mediated celastrol ER targeting delivery amplify immunogenic cell death in melanoma.纳米颗粒介导的雷公藤红素内质网靶向递送增强黑色素瘤中的免疫原性细胞死亡。
J Adv Res. 2025 May;71:585-601. doi: 10.1016/j.jare.2024.06.011. Epub 2024 Jun 18.
6
Targeting tumor-associated macrophages with mannosylated nanotherapeutics delivering TLR7/8 agonist enhances cancer immunotherapy.用甘露糖化纳米治疗剂靶向肿瘤相关巨噬细胞,递呈 TLR7/8 激动剂,增强癌症免疫治疗。
J Control Release. 2024 Aug;372:587-608. doi: 10.1016/j.jconrel.2024.06.062. Epub 2024 Jun 29.
7
Targeting MS4A4A: A novel pathway to improve immunotherapy responses in glioblastoma.针对 MS4A4A:改善胶质母细胞瘤免疫治疗反应的新途径。
CNS Neurosci Ther. 2024 Jul;30(7):e14791. doi: 10.1111/cns.14791.
8
Personalized Nanovaccine Based on STING-Activating Nanocarrier for Robust Cancer Immunotherapy.基于激活STING的纳米载体的个性化纳米疫苗用于强效癌症免疫治疗。
ACS Nano. 2025 Jan 28;19(3):3226-3239. doi: 10.1021/acsnano.4c11014. Epub 2025 Jan 16.
9
Tumor microenvironment remodeling and tumor therapy based on M2-like tumor associated macrophage-targeting nano-complexes.基于 M2 样肿瘤相关巨噬细胞靶向纳米复合物的肿瘤微环境重塑与肿瘤治疗。
Theranostics. 2021 Jan 1;11(6):2892-2916. doi: 10.7150/thno.50928. eCollection 2021.
10
Thermosensitive Resiquimod-Loaded Lipid Nanoparticles Promote the Polarization of Tumor-Associated Macrophages to Enhance Bladder Cancer Immunotherapy.载有瑞喹莫德的热敏脂质纳米颗粒促进肿瘤相关巨噬细胞极化以增强膀胱癌免疫治疗
ACS Nano. 2025 Jun 3;19(21):19599-19621. doi: 10.1021/acsnano.4c17444. Epub 2025 May 17.

引用本文的文献

1
Strategic Advances in Targeted Delivery Carriers for Therapeutic Cancer Vaccines.治疗性癌症疫苗靶向递送载体的战略进展
Int J Mol Sci. 2025 Jul 17;26(14):6879. doi: 10.3390/ijms26146879.
2
Engineered platelet-derived exosomal spheres for enhanced tumor penetration and extended circulation in melanoma immunotherapy.用于黑色素瘤免疫治疗中增强肿瘤渗透和延长循环时间的工程化血小板衍生外泌体球体
Acta Pharm Sin B. 2025 Jul;15(7):3756-3766. doi: 10.1016/j.apsb.2025.04.013. Epub 2025 Apr 16.
3
From mechanism to application: programmed cell death pathways in nanomedicine-driven cancer therapies.

本文引用的文献

1
Generation of whole tumor cell vaccine for on-demand manipulation of immune responses against cancer under near-infrared laser irradiation.按需利用近红外激光照射调控免疫应答的全肿瘤细胞疫苗的生成。
Nat Commun. 2023 Jul 26;14(1):4505. doi: 10.1038/s41467-023-40207-y.
2
Nanovesicles loaded with a TGF-β receptor 1 inhibitor overcome immune resistance to potentiate cancer immunotherapy.载有 TGF-β 受体 1 抑制剂的纳米囊泡克服免疫抵抗增强癌症免疫治疗。
Nat Commun. 2023 Jun 16;14(1):3593. doi: 10.1038/s41467-023-39035-x.
3
Enhanced Immunogenic Cell Death and Antigen Presentation Engineered to Boost Chemo-immunotherapy.
从机制到应用:纳米医学驱动的癌症治疗中的程序性细胞死亡途径
Bioact Mater. 2025 Jul 1;52:773-809. doi: 10.1016/j.bioactmat.2025.06.052. eCollection 2025 Oct.
4
Advanced Pharmaceutical Nanotechnologies Applied for Chinese Herbal Medicines.应用于中草药的先进药物纳米技术
Adv Sci (Weinh). 2025 Aug;12(31):e00167. doi: 10.1002/advs.202500167. Epub 2025 Jun 20.
5
Biomaterials for bone infections: antibacterial mechanisms and immunomodulatory effects.用于骨感染的生物材料:抗菌机制与免疫调节作用
Front Cell Infect Microbiol. 2025 May 27;15:1589653. doi: 10.3389/fcimb.2025.1589653. eCollection 2025.
6
Sonodynamic therapy-boosted biomimetic nanoplatform targets ferroptosis and CD47 as vulnerabilities for cancer immunotherapy.声动力疗法增强的仿生纳米平台将铁死亡和CD47作为癌症免疫治疗的薄弱环节进行靶向治疗。
J Nanobiotechnology. 2025 Jun 9;23(1):432. doi: 10.1186/s12951-025-03485-w.
7
Precision nanomedicine: navigating the tumor microenvironment for enhanced cancer immunotherapy and targeted drug delivery.精准纳米医学:探索肿瘤微环境以增强癌症免疫治疗和靶向药物递送
Mol Cancer. 2025 Jun 3;24(1):160. doi: 10.1186/s12943-025-02357-z.
8
Nanoimmunotherapy: the smart trooper for cancer therapy.纳米免疫疗法:癌症治疗的智能勇士。
Explor Target Antitumor Ther. 2025 Apr 10;6:1002308. doi: 10.37349/etat.2025.1002308. eCollection 2025.
9
Identification of a novel immunogenic cell death-related classifier to predict prognosis and optimize precision treatment in hepatocellular carcinoma.鉴定一种新型免疫原性细胞死亡相关分类器以预测肝细胞癌的预后并优化精准治疗
Heliyon. 2025 Jan 7;11(2):e41380. doi: 10.1016/j.heliyon.2024.e41380. eCollection 2025 Jan 30.
增强免疫细胞死亡和抗原呈递的工程设计,以增强化疗-免疫治疗。
ACS Nano. 2023 Jun 13;17(11):9953-9971. doi: 10.1021/acsnano.2c11474. Epub 2023 May 22.
4
Reprogramming Hypoxic Tumor-Associated Macrophages by Nanoglycoclusters for Boosted Cancer Immunotherapy.纳米糖簇重编程低氧肿瘤相关巨噬细胞增强癌症免疫治疗
Adv Mater. 2023 Jun;35(24):e2211332. doi: 10.1002/adma.202211332. Epub 2023 Apr 27.
5
Mitochondria-associated ER stress evokes immunogenic cell death through the ROS-PERK-eIF2α pathway under PTT/CDT combined therapy.线粒体相关内质网应激通过 PTT/CDT 联合治疗下的 ROS-PERK-eIF2α 通路引发免疫原性细胞死亡。
Acta Biomater. 2023 Apr 1;160:211-224. doi: 10.1016/j.actbio.2023.02.011. Epub 2023 Feb 14.
6
A cooperative nano-CRISPR scaffold potentiates immunotherapy via activation of tumour-intrinsic pyroptosis.一种协同的纳米 CRISPR 支架通过激活肿瘤内在的细胞焦亡增强免疫疗法。
Nat Commun. 2023 Feb 11;14(1):779. doi: 10.1038/s41467-023-36550-9.
7
Interrelation between Programmed Cell Death and Immunogenic Cell Death: Take Antitumor Nanodrug as an Example.程序性细胞死亡与免疫原性细胞死亡之间的相互关系:以抗肿瘤纳米药物为例。
Small Methods. 2023 May;7(5):e2201406. doi: 10.1002/smtd.202201406. Epub 2023 Jan 27.
8
BSA-AIE Nanoparticles with Boosted ROS Generation for Immunogenic Cell Death Immunotherapy of Multiple Myeloma.具有增强活性氧生成能力的牛血清白蛋白-聚集诱导发光纳米颗粒用于多发性骨髓瘤的免疫原性细胞死亡免疫治疗
Adv Mater. 2023 Feb;35(7):e2208692. doi: 10.1002/adma.202208692. Epub 2022 Dec 18.
9
Oxidative Stress Amplifiers as Immunogenic Cell Death Nanoinducers Disrupting Mitochondrial Redox Homeostasis for Cancer Immunotherapy.作为免疫原性细胞死亡纳米诱导剂的氧化应激放大器破坏线粒体氧化还原稳态用于癌症免疫治疗。
Adv Healthc Mater. 2023 Apr;12(9):e2202710. doi: 10.1002/adhm.202202710. Epub 2022 Dec 25.
10
An Activatable Near-Infrared Afterglow Theranostic Prodrug with Self-Sustainable Magnification Effect of Immunogenic Cell Death.一种具有免疫原性细胞死亡自持续放大效应的可激活近红外余晖治疗前药。
Angew Chem Int Ed Engl. 2022 Oct 4;61(40):e202209793. doi: 10.1002/anie.202209793. Epub 2022 Aug 25.