• 文献检索
  • 文档翻译
  • 深度研究
  • 学术资讯
  • Suppr Zotero 插件Zotero 插件
  • 邀请有礼
  • 套餐&价格
  • 历史记录
应用&插件
Suppr Zotero 插件Zotero 插件浏览器插件Mac 客户端Windows 客户端微信小程序
定价
高级版会员购买积分包购买API积分包
服务
文献检索文档翻译深度研究API 文档MCP 服务
关于我们
关于 Suppr公司介绍联系我们用户协议隐私条款
关注我们

Suppr 超能文献

核心技术专利:CN118964589B侵权必究
粤ICP备2023148730 号-1Suppr @ 2026

文献检索

告别复杂PubMed语法,用中文像聊天一样搜索,搜遍4000万医学文献。AI智能推荐,让科研检索更轻松。

立即免费搜索

文件翻译

保留排版,准确专业,支持PDF/Word/PPT等文件格式,支持 12+语言互译。

免费翻译文档

深度研究

AI帮你快速写综述,25分钟生成高质量综述,智能提取关键信息,辅助科研写作。

立即免费体验

通过合成生物学策略在……中提高二十碳五烯酸的产量

Enhanced Eicosapentaenoic Acid Production via Synthetic Biological Strategy in .

作者信息

Miao Congcong, Du Mingting, Du Hongchao, Xu Tao, Wu Shan, Huang Xingwei, Chen Xitao, Lei Suxiang, Xin Yi

机构信息

School of Marine Biology and Fisheries, Hainan University, Haikou 570228, China.

College of Food Science of Technology, Hainan University, Haikou 570228, China.

出版信息

Mar Drugs. 2024 Dec 19;22(12):570. doi: 10.3390/md22120570.

DOI:10.3390/md22120570
PMID:39728144
原文链接:https://pmc.ncbi.nlm.nih.gov/articles/PMC11676929/
Abstract

The rational dietary ratio of docosahexaenoic acid (DHA) to eicosapentaenoic acid (EPA) can exert neurotrophic and cardiotrophic effects on the human body. The marine microalga produces EPA yet no DHA, and thus, it is considered an ideal EPA-only model to pursue a rational DHA/EPA ratio. In this study, synthetic biological strategy was applied to improve EPA production in . Firstly, to identify promoters and terminators, fifteen genes from were isolated using a transcriptomic approach. Compared to , , and exhibited 1.2~1.3-fold increases in transcription levels. Secondly, to identify EPA-synthesizing modules, putative desaturases (NoFADs) and elongases (NoFAEs) were overexpressed by the and promoters/terminators in . Compared to the wild type (WT), and overexpression resulted in 47.7% and 40.6% increases in EPA yields, respectively. Thirdly, to store EPA in triacylglycerol (TAG), was overexpressed using the promoter/terminator, along with - stacking, forming transgenic line XS521. Compared to WT, TAG-EPA content increased by 154.8% in XS521. Finally, to inhibit TAG-EPA degradation, a TAG lipase-encoding gene was knocked out in XS521, leading to a 49.2-65.3% increase in TAG-EPA content. Our work expands upon EPA-enhancing approaches through synthetic biology in microalgae and potentially crops.

摘要

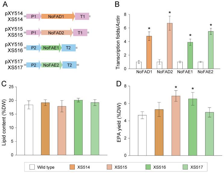
二十二碳六烯酸(DHA)与二十碳五烯酸(EPA)的合理膳食比例可对人体产生神经营养和心脏营养作用。海洋微藻能产生EPA但不产生DHA,因此,它被认为是追求合理DHA/EPA比例的理想仅产EPA模型。在本研究中,应用合成生物学策略提高了微藻中EPA的产量。首先,为了鉴定启动子和终止子,采用转录组学方法从微藻中分离出15个基因。与对照相比,[具体基因1]、[具体基因2]、[具体基因3]和[具体基因4]的转录水平提高了1.2至1.3倍。其次,为了鉴定EPA合成模块,假定的去饱和酶(NoFADs)和延长酶(NoFAEs)通过[具体启动子1]和[具体终止子1]在微藻中过表达。与野生型(WT)相比,[具体基因5]和[具体基因6]的过表达分别使EPA产量提高了47.7%和40.6%。第三,为了将EPA储存于三酰甘油(TAG)中,使用[具体启动子2]和[具体终止子2]过表达[具体基因7],同时进行[具体基因8]堆叠,形成转基因株系XS521。与WT相比,XS521中TAG-EPA含量增加了154.8%。最后,为了抑制TAG-EPA的降解,在XS521中敲除了一个编码TAG脂肪酶的基因[具体基因9],导致TAG-EPA含量增加了49.2%-65.3%。我们的工作扩展了通过合成生物学提高微藻以及潜在作物中EPA含量的方法。

https://cdn.ncbi.nlm.nih.gov/pmc/blobs/06d6/11676929/56184799c468/marinedrugs-22-00570-g006.jpg
https://cdn.ncbi.nlm.nih.gov/pmc/blobs/06d6/11676929/b4b8a6d5e0bb/marinedrugs-22-00570-g001.jpg
https://cdn.ncbi.nlm.nih.gov/pmc/blobs/06d6/11676929/bc5bc8f2f037/marinedrugs-22-00570-g002.jpg
https://cdn.ncbi.nlm.nih.gov/pmc/blobs/06d6/11676929/be5f0a67c0b8/marinedrugs-22-00570-g003.jpg
https://cdn.ncbi.nlm.nih.gov/pmc/blobs/06d6/11676929/878d4039b545/marinedrugs-22-00570-g004.jpg
https://cdn.ncbi.nlm.nih.gov/pmc/blobs/06d6/11676929/ffcf2eba8f7e/marinedrugs-22-00570-g005.jpg
https://cdn.ncbi.nlm.nih.gov/pmc/blobs/06d6/11676929/56184799c468/marinedrugs-22-00570-g006.jpg
https://cdn.ncbi.nlm.nih.gov/pmc/blobs/06d6/11676929/b4b8a6d5e0bb/marinedrugs-22-00570-g001.jpg
https://cdn.ncbi.nlm.nih.gov/pmc/blobs/06d6/11676929/bc5bc8f2f037/marinedrugs-22-00570-g002.jpg
https://cdn.ncbi.nlm.nih.gov/pmc/blobs/06d6/11676929/be5f0a67c0b8/marinedrugs-22-00570-g003.jpg
https://cdn.ncbi.nlm.nih.gov/pmc/blobs/06d6/11676929/878d4039b545/marinedrugs-22-00570-g004.jpg
https://cdn.ncbi.nlm.nih.gov/pmc/blobs/06d6/11676929/ffcf2eba8f7e/marinedrugs-22-00570-g005.jpg
https://cdn.ncbi.nlm.nih.gov/pmc/blobs/06d6/11676929/56184799c468/marinedrugs-22-00570-g006.jpg

相似文献

1
Enhanced Eicosapentaenoic Acid Production via Synthetic Biological Strategy in .通过合成生物学策略在……中提高二十碳五烯酸的产量
Mar Drugs. 2024 Dec 19;22(12):570. doi: 10.3390/md22120570.
2
A toolkit for Nannochloropsis oceanica CCMP1779 enables gene stacking and genetic engineering of the eicosapentaenoic acid pathway for enhanced long-chain polyunsaturated fatty acid production.一种用于 Nannochloropsis oceanica CCMP1779 的工具包可实现二十碳五烯酸途径的基因叠加和遗传工程改造,以提高长链多不饱和脂肪酸的产量。
Plant Biotechnol J. 2018 Jan;16(1):298-309. doi: 10.1111/pbi.12772. Epub 2017 Jul 13.
3
Biochemistry and Biotechnology of Lipid Accumulation in the Microalga .脂类在微藻中积累的生物化学和生物技术
J Agric Food Chem. 2022 Sep 21;70(37):11500-11509. doi: 10.1021/acs.jafc.2c05309. Epub 2022 Sep 9.
4
Metabolic engineering of the oleaginous alga Nannochloropsis for enriching eicosapentaenoic acid in triacylglycerol by combined pulling and pushing strategies.通过联合推拉策略对产油微藻 Nannochloropsis 进行代谢工程改造,以增加三酰基甘油中二十碳五烯酸的含量。
Metab Eng. 2022 Jan;69:163-174. doi: 10.1016/j.ymben.2021.11.015. Epub 2021 Dec 3.
5
Engineering strategies for enhancing the production of eicosapentaenoic acid (EPA) from an isolated microalga Nannochloropsis oceanica CY2.从分离的微藻 Nannochloropsis oceanica CY2 中提高二十碳五烯酸(EPA)产量的工程策略。
Bioresour Technol. 2013 Nov;147:160-167. doi: 10.1016/j.biortech.2013.08.051. Epub 2013 Aug 13.
6
Aureochromes maintain polyunsaturated fatty acid content in Nannochloropsis oceanica.金藻昆布糖维持海洋原甲藻多不饱和脂肪酸含量。
Plant Physiol. 2022 Jun 1;189(2):906-921. doi: 10.1093/plphys/kiac052.
7
Regulatory Mechanisms of EPA and DHA Proportions in a PUFA-Producing Microalga, sp. ATCC 20888: From the Biosynthesis and Storage Distribution Aspects.产多不饱和脂肪酸微藻( sp. ATCC 20888)中EPA和DHA比例的调控机制:从生物合成与储存分配角度
J Agric Food Chem. 2025 Feb 19;73(7):4137-4151. doi: 10.1021/acs.jafc.4c12478. Epub 2025 Feb 5.
8
Δ6 Fatty Acid Elongase is Involved in Eicosapentaenoic Acid Biosynthesis Via the ω6 Pathway in the Marine Alga .Δ6 脂肪酸延长酶通过 ω6 途径参与海洋藻类二十碳五烯酸的生物合成。
J Agric Food Chem. 2021 Sep 1;69(34):9837-9848. doi: 10.1021/acs.jafc.1c04192. Epub 2021 Aug 20.
9
The characteristics of TAG and EPA accumulation in Nannochloropsis oceanica IMET1 under different nitrogen supply regimes.不同氮供应条件下海洋微藻三角褐指藻中 TAG 和 EPA 积累的特点。
Bioresour Technol. 2015 Mar;179:483-489. doi: 10.1016/j.biortech.2014.12.012. Epub 2014 Dec 11.
10
Different DHA or EPA production responses to nutrient stress in the marine microalga Tisochrysis lutea and the freshwater microalga Monodus subterraneus.海洋微藻塔玛亚历山大藻和淡水微藻地下鞘氨醇单胞菌对营养胁迫的不同 DHA 或 EPA 产生响应。
Sci Total Environ. 2019 Mar 15;656:140-149. doi: 10.1016/j.scitotenv.2018.11.346. Epub 2018 Nov 24.

本文引用的文献

1
Engineering Nannochloropsis oceanica for concurrent production of canthaxanthin and eicosapentaenoic acid.工程化海洋拟球藻同时生产角黄素和二十碳五烯酸。
Bioresour Technol. 2024 Dec;413:131525. doi: 10.1016/j.biortech.2024.131525. Epub 2024 Sep 23.
2
Chassis engineering for high light tolerance in microalgae and cyanobacteria.用于微藻和蓝细菌高光耐受性的底盘工程。
Crit Rev Biotechnol. 2025 Mar;45(2):257-275. doi: 10.1080/07388551.2024.2357368. Epub 2024 Jul 10.
3
Optimization and mechanism analysis of photosynthetic EPA production in Nannochloropsis salina: Evaluating the effect of temperature and nitrogen concentrations.
优化和机制分析盐藻光合作用生产 EPA:评估温度和氮浓度的影响。
Plant Physiol Biochem. 2024 Jun;211:108729. doi: 10.1016/j.plaphy.2024.108729. Epub 2024 May 13.
4
Towards Lipid from Microalgae: Products, Biosynthesis, and Genetic Engineering.走向微藻脂质:产品、生物合成与基因工程
Life (Basel). 2024 Mar 28;14(4):447. doi: 10.3390/life14040447.
5
as an Emerging Algal Chassis for Light-Driven Synthesis of Lipids and High-Value Products.作为一种新兴的藻类底盘,用于光驱动合成脂质和高价值产品。
Mar Drugs. 2024 Jan 24;22(2):54. doi: 10.3390/md22020054.
6
Programmed microalgae-gel promotes chronic wound healing in diabetes.编程微藻凝胶促进糖尿病慢性伤口愈合。
Nat Commun. 2024 Feb 3;15(1):1042. doi: 10.1038/s41467-024-45101-9.
7
Global shark fishing mortality still rising despite widespread regulatory change.尽管监管措施广泛改变,但全球鲨鱼捕捞死亡率仍在上升。
Science. 2024 Jan 12;383(6679):225-230. doi: 10.1126/science.adf8984. Epub 2024 Jan 11.
8
Pros and Cons of Long-Chain Omega-3 Polyunsaturated Fatty Acids in Cardiovascular Health.长链ω-3 多不饱和脂肪酸在心血管健康中的利与弊。
Annu Rev Pharmacol Toxicol. 2023 Jan 20;63:383-406. doi: 10.1146/annurev-pharmtox-051921-090208.
9
Biochemistry and Biotechnology of Lipid Accumulation in the Microalga .脂类在微藻中积累的生物化学和生物技术
J Agric Food Chem. 2022 Sep 21;70(37):11500-11509. doi: 10.1021/acs.jafc.2c05309. Epub 2022 Sep 9.
10
Promoter prediction in nannochloropsis based on densely connected convolutional neural networks.基于密集连接卷积神经网络的拟南芥启动子预测。
Methods. 2022 Aug;204:38-46. doi: 10.1016/j.ymeth.2022.03.017. Epub 2022 Mar 31.