Suppr超能文献

单细胞RNA测序和免疫微环境分析揭示了PLOD2驱动的宫颈癌恶性转化。

Single-cell RNA sequencing and immune microenvironment analysis reveal PLOD2-driven malignant transformation in cervical cancer.

作者信息

Lin Zhiheng, Wang Fengxin, Yin Renwu, Li Shengnan, Bai Yuquan, Zhang Baofang, Sui Chenlin, Cao Hengjie, Su Dune, Xu Lianwei, Wang Honghong

机构信息

Department of Gynecology, Longhua Hospital, Shanghai University of Traditional Chinese Medicine, Shanghai, China.

The Third Affiliated Hospital of Beijing University of Chinese Medicine, Beijing University of Chinese Medicine, Beijing, China.

出版信息

Front Immunol. 2025 Jan 7;15:1522655. doi: 10.3389/fimmu.2024.1522655. eCollection 2024.

Abstract

BACKGROUND

Cervical cancer is the fourth most common cancer in women globally, and the main cause of the disease has been found to be ongoing HPV infection. Cervical cancer remains the primary cause of cancer-related death despite major improvements in screening and treatment approaches, especially in low- and middle-income nations. Therefore, it is crucial to investigate the tumor microenvironment in advanced cervical cancer in order to identify possible treatment targets.

MATERIALS AND METHODS

In order to better understand malignant cervical cancer epithelial cells (EPCs), this study used bulk RNA-seq data from UCSC in conjunction with single-cell RNA sequencing data from the ArrayExpress database. After putting quality control procedures into place, cell type identification and clustering analysis using the Seurat software were carried out. To clarify functional pathways, enrichment analysis and differential gene expression were carried out. The CIBERSORT and ESTIMATE R packages were used to evaluate the immune microenvironment characteristics, and univariate and multivariate Cox regression analyses were used to extract prognostic features. Furthermore, assessments of drug sensitivity and functional enrichment were carried out.

RESULTS

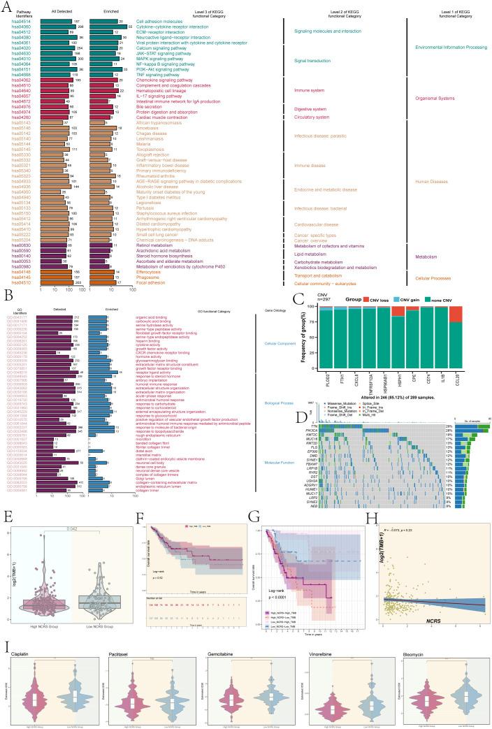
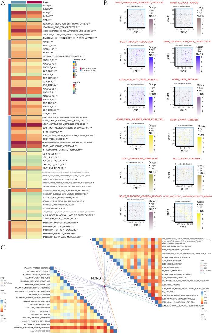
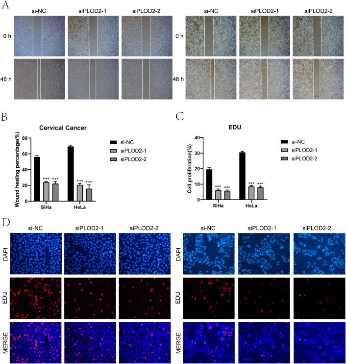
Eight cell types were identified, with EPCs showing high proliferative and stemness features. Five EPC subpopulations were defined, with C1 NNMT+ CAEPCs driving tumor differentiation. A NNMT CAEPCs Risk Score (NCRS) model was developed, revealing a correlation between elevated NCRS scores and adverse patient outcomes characterized by immune evasion. experiments validated that the prognostic gene PLOD2 significantly enhances proliferation, migration, and invasion of cervical cancer cells.

CONCLUSION

This investigation delineated eight cell types and five subpopulations of malignant EPCs in cervical cancer, establishing the C1 NNMT+ CAEPCs as a crucial therapeutic target. The NCRS model demonstrated its prognostic capability, indicating that higher scores are associated with poorer clinical outcomes. The validation of PLOD2 as a prognostic gene highlights its therapeutic potential, underscoring the critical need for integrating immunotherapy and targeted treatment strategies to enhance diagnostic and therapeutic approaches in cervical cancer.

摘要

背景

宫颈癌是全球女性中第四大常见癌症,已发现该疾病的主要病因是持续性人乳头瘤病毒(HPV)感染。尽管筛查和治疗方法有了重大改进,但宫颈癌仍是癌症相关死亡的主要原因,尤其是在低收入和中等收入国家。因此,研究晚期宫颈癌的肿瘤微环境以确定可能的治疗靶点至关重要。

材料与方法

为了更好地了解恶性宫颈癌细胞(EPC),本研究使用了来自加州大学圣克鲁兹分校(UCSC)的批量RNA测序数据以及来自ArrayExpress数据库的单细胞RNA测序数据。在实施质量控制程序后,使用Seurat软件进行细胞类型鉴定和聚类分析。为了阐明功能途径,进行了富集分析和差异基因表达分析。使用CIBERSORT和ESTIMATE R软件包评估免疫微环境特征,并使用单变量和多变量Cox回归分析提取预后特征。此外,还进行了药物敏感性和功能富集评估。

结果

鉴定出八种细胞类型,EPC显示出高增殖和干性特征。定义了五个EPC亚群,其中C1 NNMT + CAEPC驱动肿瘤分化。开发了一种NNMT CAEPC风险评分(NCRS)模型,揭示了NCRS评分升高与以免疫逃逸为特征的不良患者预后之间的相关性。实验验证了预后基因PLOD2显著增强宫颈癌细胞的增殖、迁移和侵袭。

结论

本研究描绘了宫颈癌中八种细胞类型和五个恶性EPC亚群,将C1 NNMT + CAEPC确定为关键治疗靶点。NCRS模型展示了其预后能力,表明较高分数与较差的临床结果相关。PLOD2作为预后基因的验证突出了其治疗潜力,强调了整合免疫疗法和靶向治疗策略以增强宫颈癌诊断和治疗方法的迫切需求。

https://cdn.ncbi.nlm.nih.gov/pmc/blobs/6dbf/11747275/6a1ed1aaf264/fimmu-15-1522655-g001.jpg

文献检索

告别复杂PubMed语法,用中文像聊天一样搜索,搜遍4000万医学文献。AI智能推荐,让科研检索更轻松。

立即免费搜索

文件翻译

保留排版,准确专业,支持PDF/Word/PPT等文件格式,支持 12+语言互译。

免费翻译文档

深度研究

AI帮你快速写综述,25分钟生成高质量综述,智能提取关键信息,辅助科研写作。

立即免费体验