• 文献检索
  • 文档翻译
  • 深度研究
  • 学术资讯
  • Suppr Zotero 插件Zotero 插件
  • 邀请有礼
  • 套餐&价格
  • 历史记录
应用&插件
Suppr Zotero 插件Zotero 插件浏览器插件Mac 客户端Windows 客户端微信小程序
定价
高级版会员购买积分包购买API积分包
服务
文献检索文档翻译深度研究API 文档MCP 服务
关于我们
关于 Suppr公司介绍联系我们用户协议隐私条款
关注我们

Suppr 超能文献

核心技术专利:CN118964589B侵权必究
粤ICP备2023148730 号-1Suppr @ 2026

文献检索

告别复杂PubMed语法,用中文像聊天一样搜索,搜遍4000万医学文献。AI智能推荐,让科研检索更轻松。

立即免费搜索

文件翻译

保留排版,准确专业,支持PDF/Word/PPT等文件格式,支持 12+语言互译。

免费翻译文档

深度研究

AI帮你快速写综述,25分钟生成高质量综述,智能提取关键信息,辅助科研写作。

立即免费体验

基于肿瘤微环境和药物指纹图谱开发并验证一种药物推荐系统。

Developing and validating a drug recommendation system based on tumor microenvironment and drug fingerprint.

作者信息

Wang Yan, Jin Xiaoye, Qiu Rui, Ma Bo, Zhang Sheng, Song Xuyang, He Jinxi

机构信息

Department of Medical Oncology, General Hospital of Ningxia Medical University, Yinchuan, China.

General Thoracic Surgery, General Hospital of Ningxia Medical University, Yinchuan, China.

出版信息

Front Artif Intell. 2025 Jan 8;7:1444127. doi: 10.3389/frai.2024.1444127. eCollection 2024.

DOI:10.3389/frai.2024.1444127
PMID:39850847
原文链接:https://pmc.ncbi.nlm.nih.gov/articles/PMC11755346/
Abstract

INTRODUCTION

Tumor heterogeneity significantly complicates the selection of effective cancer treatments, as patient responses to drugs can vary widely. Personalized cancer therapy has emerged as a promising strategy to enhance treatment effectiveness and precision. This study aimed to develop a personalized drug recommendation model leveraging genomic profiles to optimize therapeutic outcomes.

METHODS

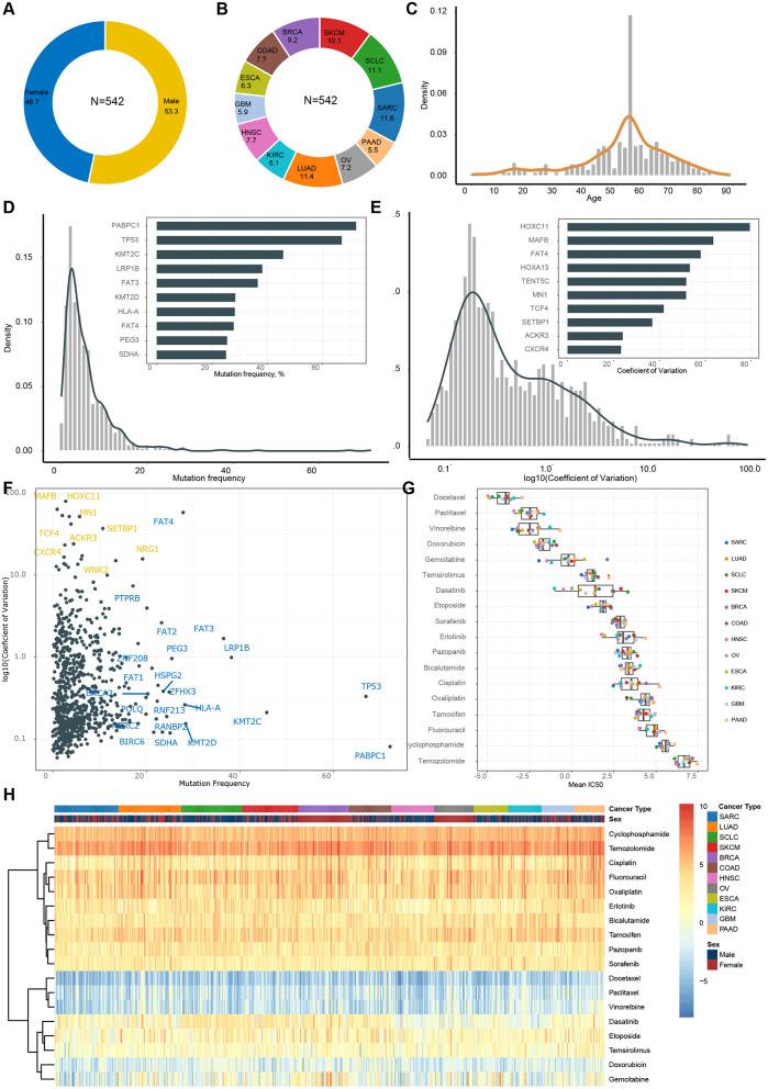
A content-based filtering algorithm was implemented to predict drug sensitivity. Patient features were characterized by the tumor microenvironment (TME), and drug features were represented by drug fingerprints. The model was trained and validated using the Genomics of Drug Sensitivity in Cancer (GDSC) database, followed by independent validation with the Cancer Cell Line Encyclopedia (CCLE) dataset. Clinical application was assessed using The Cancer Genome Atlas (TCGA) dataset, with Best Overall Response (BOR) serving as the clinical efficacy measure. Two multilayer perceptron (MLP) models were built to predict IC values for 542 tumor cell lines across 18 drugs.

RESULTS

The model exhibited high predictive accuracy, with correlation coefficients () of 0.914 in the training set and 0.902 in the test set. Predictions for cytotoxic drugs, including Docetaxel ( = 0.72) and Cisplatin ( = 0.71), were particularly robust, whereas predictions for targeted therapies were less accurate ( < 0.3). Validation with CCLE (MFI as the endpoint) showed strong correlations ( = 0.67). Application to TCGA data successfully predicted clinical outcomes, including a significant association with 6-month progression-free survival (PFS, = 0.007, AUC = 0.793).

DISCUSSION

The model demonstrates strong performance across preclinical datasets, showing its potential for real-world application in personalized cancer therapy. By bridging preclinical IC and clinical BOR endpoints, this approach provides a promising tool for optimizing patient-specific treatments.

摘要

引言

肿瘤异质性显著增加了有效癌症治疗选择的复杂性,因为患者对药物的反应可能差异很大。个性化癌症治疗已成为提高治疗效果和精准度的一种有前景的策略。本研究旨在开发一种利用基因组图谱的个性化药物推荐模型,以优化治疗结果。

方法

实施基于内容的过滤算法来预测药物敏感性。患者特征通过肿瘤微环境(TME)来表征,药物特征由药物指纹表示。该模型使用癌症药物敏感性基因组学(GDSC)数据库进行训练和验证,随后使用癌症细胞系百科全书(CCLE)数据集进行独立验证。使用癌症基因组图谱(TCGA)数据集评估临床应用,以最佳总体反应(BOR)作为临床疗效指标。构建了两个多层感知器(MLP)模型来预测18种药物对542个肿瘤细胞系的IC值。

结果

该模型表现出较高的预测准确性,训练集的相关系数()为0.914,测试集为0.902。对细胞毒性药物的预测,包括多西他赛( = 0.72)和顺铂( = 0.71),特别稳健,而对靶向治疗的预测则不太准确( < 0.3)。用CCLE(以MFI为终点)进行验证显示出强相关性( = 0.67)。应用于TCGA数据成功预测了临床结果,包括与6个月无进展生存期(PFS)的显著关联( = 0.007,AUC = 0.793)。

讨论

该模型在临床前数据集中表现出强大性能,显示出其在个性化癌症治疗实际应用中的潜力。通过连接临床前IC和临床BOR终点,这种方法为优化患者特异性治疗提供了一个有前景的工具。

https://cdn.ncbi.nlm.nih.gov/pmc/blobs/33ab/11755346/dcd23db2c267/frai-07-1444127-g0006.jpg
https://cdn.ncbi.nlm.nih.gov/pmc/blobs/33ab/11755346/cf7175ced477/frai-07-1444127-g0001.jpg
https://cdn.ncbi.nlm.nih.gov/pmc/blobs/33ab/11755346/6ee79e07aa4a/frai-07-1444127-g0002.jpg
https://cdn.ncbi.nlm.nih.gov/pmc/blobs/33ab/11755346/c3a134ae9edb/frai-07-1444127-g0003.jpg
https://cdn.ncbi.nlm.nih.gov/pmc/blobs/33ab/11755346/0c2e09e47c27/frai-07-1444127-g0004.jpg
https://cdn.ncbi.nlm.nih.gov/pmc/blobs/33ab/11755346/dc83ea709d3c/frai-07-1444127-g0005.jpg
https://cdn.ncbi.nlm.nih.gov/pmc/blobs/33ab/11755346/dcd23db2c267/frai-07-1444127-g0006.jpg
https://cdn.ncbi.nlm.nih.gov/pmc/blobs/33ab/11755346/cf7175ced477/frai-07-1444127-g0001.jpg
https://cdn.ncbi.nlm.nih.gov/pmc/blobs/33ab/11755346/6ee79e07aa4a/frai-07-1444127-g0002.jpg
https://cdn.ncbi.nlm.nih.gov/pmc/blobs/33ab/11755346/c3a134ae9edb/frai-07-1444127-g0003.jpg
https://cdn.ncbi.nlm.nih.gov/pmc/blobs/33ab/11755346/0c2e09e47c27/frai-07-1444127-g0004.jpg
https://cdn.ncbi.nlm.nih.gov/pmc/blobs/33ab/11755346/dc83ea709d3c/frai-07-1444127-g0005.jpg
https://cdn.ncbi.nlm.nih.gov/pmc/blobs/33ab/11755346/dcd23db2c267/frai-07-1444127-g0006.jpg

相似文献

1
Developing and validating a drug recommendation system based on tumor microenvironment and drug fingerprint.基于肿瘤微环境和药物指纹图谱开发并验证一种药物推荐系统。
Front Artif Intell. 2025 Jan 8;7:1444127. doi: 10.3389/frai.2024.1444127. eCollection 2024.
2
Predicting breast cancer drug response using a multiple-layer cell line drug response network model.利用多层细胞系药物反应网络模型预测乳腺癌药物反应。
BMC Cancer. 2021 May 31;21(1):648. doi: 10.1186/s12885-021-08359-6.
3
Clinical drug response prediction from preclinical cancer cell lines by logistic matrix factorization approach.基于逻辑矩阵分解方法的临床药物反应预测:来自临床前癌细胞系的研究。
J Bioinform Comput Biol. 2022 Apr;20(2):2150035. doi: 10.1142/S0219720021500359. Epub 2021 Dec 17.
4
Predicting drug response of tumors from integrated genomic profiles by deep neural networks.基于深度神经网络的整合基因组图谱预测肿瘤药物反应
BMC Med Genomics. 2019 Jan 31;12(Suppl 1):18. doi: 10.1186/s12920-018-0460-9.
5
Predicting cancer drug response using parallel heterogeneous graph convolutional networks with neighborhood interactions.使用具有邻域交互的并行异构图卷积网络预测癌症药物反应。
Bioinformatics. 2022 Sep 30;38(19):4546-4553. doi: 10.1093/bioinformatics/btac574.
6
NeuPD-A Neural Network-Based Approach to Predict Antineoplastic Drug Response.基于神经网络的预测抗肿瘤药物反应的方法(NeuPD-A)
Diagnostics (Basel). 2023 Jun 13;13(12):2043. doi: 10.3390/diagnostics13122043.
7
Construction of a prognostic model for gastric cancer based on immune infiltration and microenvironment, and exploration of MEF2C gene function.基于免疫浸润和微环境构建胃癌预后模型及MEF2C基因功能探索
BMC Med Genomics. 2025 Jan 14;18(1):13. doi: 10.1186/s12920-024-02082-4.
8
The prediction of drug sensitivity by multi-omics fusion reveals the heterogeneity of drug response in pan-cancer.多组学融合预测药物敏感性揭示了泛癌中药物反应的异质性。
Comput Biol Med. 2023 Sep;163:107220. doi: 10.1016/j.compbiomed.2023.107220. Epub 2023 Jul 1.
9
Identification of cuproptosis-related subtypes, construction of a prognosis model, and tumor microenvironment landscape in gastric cancer.鉴定胃癌中与铜死亡相关的亚型,构建预后模型和肿瘤微环境景观。
Front Immunol. 2022 Nov 21;13:1056932. doi: 10.3389/fimmu.2022.1056932. eCollection 2022.
10
Folic acid supplementation and malaria susceptibility and severity among people taking antifolate antimalarial drugs in endemic areas.在流行地区,服用抗叶酸抗疟药物的人群中,叶酸补充剂与疟疾易感性和严重程度的关系。
Cochrane Database Syst Rev. 2022 Feb 1;2(2022):CD014217. doi: 10.1002/14651858.CD014217.

本文引用的文献

1
A context-aware deconfounding autoencoder for robust prediction of personalized clinical drug response from cell-line compound screening.一种用于从细胞系化合物筛选中稳健预测个性化临床药物反应的上下文感知去混杂自动编码器。
Nat Mach Intell. 2022 Oct;4(10):879-892. doi: 10.1038/s42256-022-00541-0. Epub 2022 Oct 17.
2
Artificial intelligence in clinical medicine: catalyzing a sustainable global healthcare paradigm.临床医学中的人工智能:催化可持续的全球医疗保健范式。
Front Artif Intell. 2023 Aug 29;6:1227091. doi: 10.3389/frai.2023.1227091. eCollection 2023.
3
Machine-learning-based adverse drug event prediction from observational health data: A review.
基于机器学习的观察性健康数据中药物不良事件预测:综述。
Drug Discov Today. 2023 Sep;28(9):103715. doi: 10.1016/j.drudis.2023.103715. Epub 2023 Jul 17.
4
Editorial: An era of personalized medicine in breast cancer: integrating artificial intelligence into practice.社论:乳腺癌个性化医疗时代:将人工智能融入实践。
Front Oncol. 2023 Jun 6;13:1164808. doi: 10.3389/fonc.2023.1164808. eCollection 2023.
5
Ginsenoside Rh4 inhibits breast cancer growth through targeting histone deacetylase 2 to regulate immune microenvironment and apoptosis.人参皂苷Rh4通过靶向组蛋白去乙酰化酶2调节免疫微环境和细胞凋亡来抑制乳腺癌生长。
Bioorg Chem. 2023 Jun;135:106537. doi: 10.1016/j.bioorg.2023.106537. Epub 2023 Apr 9.
6
Development and evaluation of a java-based deep neural network method for drug response predictions.一种基于Java的用于药物反应预测的深度神经网络方法的开发与评估。
Front Artif Intell. 2023 Mar 23;6:1069353. doi: 10.3389/frai.2023.1069353. eCollection 2023.
7
Editorial: Personalized immunotherapy for cancer.社论:癌症的个性化免疫疗法
Front Oncol. 2023 Mar 7;13:1171907. doi: 10.3389/fonc.2023.1171907. eCollection 2023.
8
Trends and Potential of Machine Learning and Deep Learning in Drug Study at Single-Cell Level.单细胞水平药物研究中机器学习与深度学习的趋势及潜力
Research (Wash D C). 2023;6:0050. doi: 10.34133/research.0050. Epub 2023 Mar 9.
9
Preclinical-to-clinical Anti-cancer Drug Response Prediction and Biomarker Identification Using TINDL.基于 TINDL 的临床前至临床抗肿瘤药物反应预测和生物标志物鉴定。
Genomics Proteomics Bioinformatics. 2023 Jun;21(3):535-550. doi: 10.1016/j.gpb.2023.01.006. Epub 2023 Feb 11.
10
A Plasmodium falciparum RING Finger E3 Ubiquitin Ligase Modifies the Roles of PfMDR1 and PfCRT in Parasite Drug Responses.恶性疟原虫 RING 指 E3 泛素连接酶修饰 PfMDR1 和 PfCRT 在寄生虫药物反应中的作用。
Antimicrob Agents Chemother. 2023 Feb 16;67(2):e0082122. doi: 10.1128/aac.00821-22. Epub 2023 Jan 10.