Suppr超能文献

同基因突变体和对照人多能干细胞系的衍生与表征

Derivation and Characterization of Isogenic Mutant and Control Human Pluripotent Stem Cell Lines.

作者信息

Pohl Katherine A, Zhang Xiangmei, Ji Johnny Jeonghyun, Stiles Linsey, Sadun Alfredo A, Yang Xian-Jie

机构信息

Jules Stein Eye Institute, Department of Ophthalmology, David Geffen School of Medicine, University of California, Los Angeles, CA 90095, USA.

Molecular Biology Institute, University of California, Los Angeles, CA 90095, USA.

出版信息

Cells. 2025 Jan 17;14(2):137. doi: 10.3390/cells14020137.

Abstract

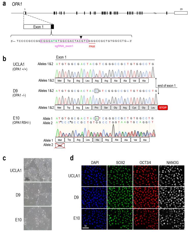
Dominant optic atrophy (DOA) is the most commonly inherited optic neuropathy. The majority of DOA is caused by mutations in the gene, which encodes a dynamin-related GTPase located to the mitochondrion. OPA1 has been shown to regulate mitochondrial dynamics and promote fusion. Within the mitochondrion, proteolytically processed OPA1 proteins form complexes to maintain membrane integrity and the respiratory chain complexity. Although is broadly expressed, human mutations predominantly affect retinal ganglion cells (RGCs) that are responsible for transmitting visual information from the retina to the brain. Due to the scarcity of human RGCs, DOA has not been studied in depth using the disease affected neurons. To enable studies of DOA using stem-cell-derived human RGCs, we performed CRISPR-Cas9 gene editing to generate mutant pluripotent stem cell (PSC) lines with corresponding isogenic controls. CRISPR-Cas9 gene editing yielded both homozygous and heterozygous mutant ESC lines from a parental control ESC line. In addition, CRISPR-mediated homology-directed repair (HDR) successfully corrected the mutation in a DOA patient's iPSCs. In comparison to the isogenic controls, the heterozygous mutant PSCs expressed the same OPA1 protein isoforms but at reduced levels; whereas the homozygous mutant PSCs showed a loss of OPA1 protein and altered mitochondrial morphology. Furthermore, mutant PSCs exhibited reduced rates of oxygen consumption and ATP production associated with mitochondria. These isogenic PSC lines will be valuable tools for establishing -DOA disease models in vitro and developing treatments for mitochondrial deficiency associated neurodegeneration.

摘要

显性遗传性视神经萎缩(DOA)是最常见的遗传性视神经病变。大多数DOA是由该基因的突变引起的,该基因编码一种定位于线粒体的动力蛋白相关GTP酶。OPA1已被证明可调节线粒体动力学并促进融合。在线粒体内,经蛋白水解加工的OPA1蛋白形成复合物以维持膜完整性和呼吸链复杂性。尽管该基因广泛表达,但人类基因突变主要影响负责将视觉信息从视网膜传递到大脑的视网膜神经节细胞(RGC)。由于人类RGC数量稀少,尚未使用受疾病影响的神经元对DOA进行深入研究。为了能够使用干细胞衍生的人类RGC研究DOA,我们进行了CRISPR-Cas9基因编辑,以生成具有相应同基因对照的突变多能干细胞(PSC)系。CRISPR-Cas9基因编辑从亲本对照ESC系中产生了纯合和杂合突变ESC系。此外,CRISPR介导的同源定向修复(HDR)成功纠正了一名DOA患者iPSC中的该基因突变。与同基因对照相比,杂合突变PSC表达相同的OPA1蛋白异构体,但水平降低;而纯合突变PSC则显示OPA1蛋白缺失且线粒体形态改变。此外,突变PSC表现出与线粒体相关的氧消耗率和ATP产生率降低。这些同基因PSC系将成为在体外建立DOA疾病模型以及开发线粒体缺陷相关神经退行性疾病治疗方法的有价值工具。

https://cdn.ncbi.nlm.nih.gov/pmc/blobs/08f4/11764107/070f40be9b03/cells-14-00137-g001.jpg

文献检索

告别复杂PubMed语法,用中文像聊天一样搜索,搜遍4000万医学文献。AI智能推荐,让科研检索更轻松。

立即免费搜索

文件翻译

保留排版,准确专业,支持PDF/Word/PPT等文件格式,支持 12+语言互译。

免费翻译文档

深度研究

AI帮你快速写综述,25分钟生成高质量综述,智能提取关键信息,辅助科研写作。

立即免费体验