• 文献检索
  • 文档翻译
  • 深度研究
  • 学术资讯
  • Suppr Zotero 插件Zotero 插件
  • 邀请有礼
  • 套餐&价格
  • 历史记录
应用&插件
Suppr Zotero 插件Zotero 插件浏览器插件Mac 客户端Windows 客户端微信小程序
定价
高级版会员购买积分包购买API积分包
服务
文献检索文档翻译深度研究API 文档MCP 服务
关于我们
关于 Suppr公司介绍联系我们用户协议隐私条款
关注我们

Suppr 超能文献

核心技术专利:CN118964589B侵权必究
粤ICP备2023148730 号-1Suppr @ 2026

文献检索

告别复杂PubMed语法,用中文像聊天一样搜索,搜遍4000万医学文献。AI智能推荐,让科研检索更轻松。

立即免费搜索

文件翻译

保留排版,准确专业,支持PDF/Word/PPT等文件格式,支持 12+语言互译。

免费翻译文档

深度研究

AI帮你快速写综述,25分钟生成高质量综述,智能提取关键信息,辅助科研写作。

立即免费体验

羟基酪醇改善结肠炎症:对其抗炎作用、抑制TLR4/NF-κB信号通路、调节肠道微生物群及肝脏保护作用的机制性见解

Hydroxytyrosol Ameliorates Colon Inflammation: Mechanistic Insights into Anti-Inflammatory Effects, Inhibition of the TLR4/NF-κB Signaling Pathway, Gut Microbiota Modulation, and Liver Protection.

作者信息

Tang Jiali, Zhang Mengyao, Wang Jiaying, Zhang Haijing, Wang Zhong, Lei Ziteng, Wang Chengtao, Chen Wei

机构信息

Key Laboratory of Geriatric Nutrition and Health, Ministry of Education, Beijing Advanced Innovation Center for Food Nutrition and Human Health, Beijing Engineering and Technology Research Center of Food Additives, School of Food and Health, Beijing Technology and Business University, No. 33 Fucheng Road, Beijing 100048, China.

出版信息

Foods. 2025 Apr 4;14(7):1270. doi: 10.3390/foods14071270.

DOI:10.3390/foods14071270
PMID:40238502
原文链接:https://pmc.ncbi.nlm.nih.gov/articles/PMC11988996/
Abstract

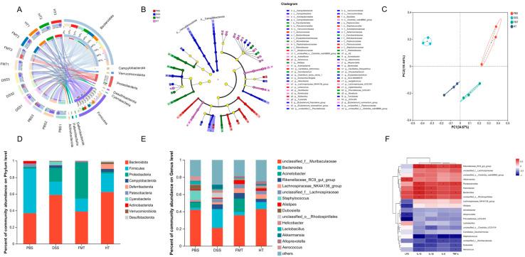
Inflammatory bowel disease (IBD) is a chronic disease influenced by a complex interplay of factors, including genetics, environmental, and gut microbiota. This study aimed to explore the therapeutic potential of the natural polyphenolic compound hydroxytyrosol (HT) in modulating dextran sodium sulfate (DSS)-induced colitis in mice. The findings demonstrate that oral administration of HT significantly alleviated colitis symptoms, as evidenced by a reduction in the disease activity index and improvements in colonic pathology. HT was found to inhibit the release of pro-inflammatory cytokines, enhance antioxidant status, and mitigate oxidative stress. Furthermore, HT contributed to the restoration of the gut barrier by reinstating tight junction proteins, reducing the inflammatory marker lipopolysaccharide (LPS), and suppressing inflammation-related genes. This compound also modulated the NLRP3-Cas-1-GSDMD-IL-1β inflammatory pathway and inhibited the NF-κB (nuclear factor kappa B) pathway, thereby alleviating colitis. Gut microbial analysis revealed that HT enriched the abundance of Bacteroidota and altered the balance between Bacteroidota and Firmicutes in mice. Correlation analysis between bacterial microbiota and inflammatory factors suggested that HT may alleviate colitis by modulating the relative abundance of , , and unclassified_f__. These findings underscore the potential of HT as a therapeutic agent in the treatment of colitis.

摘要

炎症性肠病(IBD)是一种受多种因素复杂相互作用影响的慢性疾病,这些因素包括遗传、环境和肠道微生物群。本研究旨在探讨天然多酚化合物羟基酪醇(HT)在调节葡聚糖硫酸钠(DSS)诱导的小鼠结肠炎中的治疗潜力。研究结果表明,口服HT可显著减轻结肠炎症状,疾病活动指数降低和结肠病理学改善证明了这一点。发现HT可抑制促炎细胞因子的释放,增强抗氧化状态,并减轻氧化应激。此外,HT通过恢复紧密连接蛋白、降低炎症标志物脂多糖(LPS)和抑制炎症相关基因,有助于恢复肠道屏障。该化合物还调节NLRP3-Cas-1-GSDMD-IL-1β炎症途径并抑制NF-κB(核因子κB)途径,从而减轻结肠炎。肠道微生物分析显示,HT增加了小鼠中拟杆菌门的丰度,并改变了拟杆菌门和厚壁菌门之间的平衡。细菌微生物群与炎症因子之间的相关性分析表明,HT可能通过调节、和未分类_f__的相对丰度来减轻结肠炎。这些发现强调了HT作为治疗结肠炎的治疗剂的潜力。

https://cdn.ncbi.nlm.nih.gov/pmc/blobs/20dd/11988996/48924011e7b2/foods-14-01270-g008.jpg
https://cdn.ncbi.nlm.nih.gov/pmc/blobs/20dd/11988996/05dd1a84a03f/foods-14-01270-g001.jpg
https://cdn.ncbi.nlm.nih.gov/pmc/blobs/20dd/11988996/0c85b9ba2d28/foods-14-01270-g002.jpg
https://cdn.ncbi.nlm.nih.gov/pmc/blobs/20dd/11988996/17f9e1115c3f/foods-14-01270-g003.jpg
https://cdn.ncbi.nlm.nih.gov/pmc/blobs/20dd/11988996/7fd25a63c642/foods-14-01270-g004.jpg
https://cdn.ncbi.nlm.nih.gov/pmc/blobs/20dd/11988996/7ca533e81045/foods-14-01270-g005.jpg
https://cdn.ncbi.nlm.nih.gov/pmc/blobs/20dd/11988996/88611b573b81/foods-14-01270-g006.jpg
https://cdn.ncbi.nlm.nih.gov/pmc/blobs/20dd/11988996/48924011e7b2/foods-14-01270-g008.jpg
https://cdn.ncbi.nlm.nih.gov/pmc/blobs/20dd/11988996/05dd1a84a03f/foods-14-01270-g001.jpg
https://cdn.ncbi.nlm.nih.gov/pmc/blobs/20dd/11988996/0c85b9ba2d28/foods-14-01270-g002.jpg
https://cdn.ncbi.nlm.nih.gov/pmc/blobs/20dd/11988996/17f9e1115c3f/foods-14-01270-g003.jpg
https://cdn.ncbi.nlm.nih.gov/pmc/blobs/20dd/11988996/7fd25a63c642/foods-14-01270-g004.jpg
https://cdn.ncbi.nlm.nih.gov/pmc/blobs/20dd/11988996/7ca533e81045/foods-14-01270-g005.jpg
https://cdn.ncbi.nlm.nih.gov/pmc/blobs/20dd/11988996/88611b573b81/foods-14-01270-g006.jpg
https://cdn.ncbi.nlm.nih.gov/pmc/blobs/20dd/11988996/48924011e7b2/foods-14-01270-g008.jpg

相似文献

1
Hydroxytyrosol Ameliorates Colon Inflammation: Mechanistic Insights into Anti-Inflammatory Effects, Inhibition of the TLR4/NF-κB Signaling Pathway, Gut Microbiota Modulation, and Liver Protection.羟基酪醇改善结肠炎症:对其抗炎作用、抑制TLR4/NF-κB信号通路、调节肠道微生物群及肝脏保护作用的机制性见解
Foods. 2025 Apr 4;14(7):1270. doi: 10.3390/foods14071270.
2
Hydroxytyrosol Alleviates Dextran Sulfate Sodium-Induced Colitis by Modulating Inflammatory Responses, Intestinal Barrier, and Microbiome.羟基酪醇通过调节炎症反应、肠道屏障和微生物组缓解葡聚糖硫酸钠诱导的结肠炎。
J Agric Food Chem. 2022 Feb 23;70(7):2241-2252. doi: 10.1021/acs.jafc.1c07568. Epub 2022 Feb 8.
3
Garlic-derived exosome-like nanovesicles alleviate dextran sulphate sodium-induced mouse colitis the TLR4/MyD88/NF-κB pathway and gut microbiota modulation.大蒜衍生的外泌体样纳米囊泡通过 TLR4/MyD88/NF-κB 通路和肠道微生物群调节缓解葡聚糖硫酸钠诱导的小鼠结肠炎。
Food Funct. 2023 Aug 14;14(16):7520-7534. doi: 10.1039/d3fo01094e.
4
Ganluyin ameliorates DSS-induced ulcerative colitis by inhibiting the enteric-origin LPS/TLR4/NF-κB pathway.甘露饮通过抑制肠源性 LPS/TLR4/NF-κB 通路改善 DSS 诱导的溃疡性结肠炎。
J Ethnopharmacol. 2022 May 10;289:115001. doi: 10.1016/j.jep.2022.115001. Epub 2022 Jan 24.
5
Hydroxytyrosol alleviates dextran sodium sulfate-induced colitis by inhibiting NLRP3 inflammasome activation and modulating gut microbiota in vivo.羟基酪醇通过抑制 NLRP3 炎性小体激活和调节体内肠道微生物群缓解葡聚糖硫酸钠诱导的结肠炎。
Nutrition. 2022 May;97:111579. doi: 10.1016/j.nut.2021.111579. Epub 2021 Dec 26.
6
Canna x generalis L.H. Bailey rhizome extract ameliorates dextran sulfate sodium-induced colitis via modulating intestinal mucosal dysfunction, oxidative stress, inflammation, and TLR4/ NF-ҡB and NLRP3 inflammasome pathways.汉麻根茎提取物通过调节肠道黏膜功能障碍、氧化应激、炎症以及 TLR4/NF-ҡB 和 NLRP3 炎性小体通路改善葡聚糖硫酸钠诱导的结肠炎。
J Ethnopharmacol. 2021 Apr 6;269:113670. doi: 10.1016/j.jep.2020.113670. Epub 2020 Dec 8.
7
Kaempferol Alleviates Murine Experimental Colitis by Restoring Gut Microbiota and Inhibiting the LPS-TLR4-NF-κB Axis.山奈酚通过恢复肠道微生物群和抑制 LPS-TLR4-NF-κB 轴缓解小鼠实验性结肠炎。
Front Immunol. 2021 Jul 22;12:679897. doi: 10.3389/fimmu.2021.679897. eCollection 2021.
8
suppresses gut microbiota related TNF inflammatory pathway to alleviates ulcerative colitis.抑制肠道微生物群相关的肿瘤坏死因子炎症通路以减轻溃疡性结肠炎。
Front Immunol. 2025 Apr 22;16:1537325. doi: 10.3389/fimmu.2025.1537325. eCollection 2025.
9
Painong-San extract alleviates dextran sulfate sodium-induced colitis in mice by modulating gut microbiota, restoring intestinal barrier function and attenuating TLR4/NF-κB signaling cascades.痛风散提取物通过调节肠道微生物群、恢复肠道屏障功能和减轻 TLR4/NF-κB 信号级联反应来缓解葡聚糖硫酸钠诱导的小鼠结肠炎。
J Pharm Biomed Anal. 2022 Feb 5;209:114529. doi: 10.1016/j.jpba.2021.114529. Epub 2021 Dec 10.
10
Syringic Acid Alleviates Dextran Sulfate Sodium-Induced Colitis in Mice by Modulating Gut Microbiota.丁香酸通过调节肠道微生物群缓解葡聚糖硫酸钠诱导的小鼠结肠炎。
J Agric Food Chem. 2023 Jun 7;71(22):8458-8470. doi: 10.1021/acs.jafc.3c02441. Epub 2023 May 25.

引用本文的文献

1
Lifestyle Intervention Improves Metabolic Dysfunction-Associated Steatotic Liver Disease in Children with Down Syndrome.生活方式干预改善唐氏综合征患儿代谢功能障碍相关脂肪性肝病
Nutrients. 2025 Jul 16;17(14):2331. doi: 10.3390/nu17142331.
2
Effect of Dealcoholized Muscadine Wine on the Development of Spontaneous Colitis and Gut Microbiome in IL-10 Mice.脱醇马斯卡丁葡萄酒对IL-10小鼠自发性结肠炎发展和肠道微生物群的影响。
Nutrients. 2025 Jul 16;17(14):2327. doi: 10.3390/nu17142327.
3
Exploring the Impact of Olive-Derived Bioactive Components on Gut Microbiota: Implications for Digestive Health.

本文引用的文献

1
Biosynthesis and Biotechnological Synthesis of Hydroxytyrosol.羟基酪醇的生物合成与生物技术合成
Foods. 2024 May 28;13(11):1694. doi: 10.3390/foods13111694.
2
Therapeutic Potential of Fucoidan in Alleviating Histamine-Induced Liver Injury: Insights from Mice Studies.岩藻依聚糖在减轻组胺诱导的肝损伤中的治疗潜力:来自小鼠研究的见解
Foods. 2024 May 14;13(10):1523. doi: 10.3390/foods13101523.
3
Several lines of antioxidant defense against oxidative stress: antioxidant enzymes, nanomaterials with multiple enzyme-mimicking activities, and low-molecular-weight antioxidants.
探索橄榄衍生生物活性成分对肠道微生物群的影响:对消化健康的启示。
Foods. 2025 Jul 8;14(14):2413. doi: 10.3390/foods14142413.
抗氧化防御系统应对氧化应激的几种途径:抗氧化酶、具有多种酶模拟活性的纳米材料和低分子量抗氧化剂。
Arch Toxicol. 2024 May;98(5):1323-1367. doi: 10.1007/s00204-024-03696-4. Epub 2024 Mar 14.
4
Gut microbiome, metabolome, host immunity associated with inflammatory bowel disease and intervention of fecal microbiota transplantation.肠道微生物组、代谢组、宿主免疫与炎症性肠病的关系及粪便微生物移植的干预作用。
J Autoimmun. 2023 Dec;141:103062. doi: 10.1016/j.jaut.2023.103062. Epub 2023 May 27.
5
Syringic Acid Alleviates Dextran Sulfate Sodium-Induced Colitis in Mice by Modulating Gut Microbiota.丁香酸通过调节肠道微生物群缓解葡聚糖硫酸钠诱导的小鼠结肠炎。
J Agric Food Chem. 2023 Jun 7;71(22):8458-8470. doi: 10.1021/acs.jafc.3c02441. Epub 2023 May 25.
6
The interplay between serine proteases and caspase-1 regulates the autophagy-mediated secretion of Interleukin-1 beta in human neutrophils.丝氨酸蛋白酶与半胱天冬酶-1 之间的相互作用调节人嗜中性粒细胞中白细胞介素-1β的自噬相关分泌。
Front Immunol. 2022 Aug 25;13:832306. doi: 10.3389/fimmu.2022.832306. eCollection 2022.
7
Lipopolysaccharide-Induced Model of Neuroinflammation: Mechanisms of Action, Research Application and Future Directions for Its Use.脂多糖诱导的神经炎症模型:作用机制、研究应用及其未来应用方向。
Molecules. 2022 Aug 26;27(17):5481. doi: 10.3390/molecules27175481.
8
Oliv. Leaf Granule Ameliorates DSS-Induced Acute Colitis Through Treg Cell Improvement, Oxidative Stress Reduction, and Gut Microflora Modulation.奥立弗叶颗粒通过改善 Treg 细胞、减轻氧化应激和调节肠道微生物群来缓解 DSS 诱导的急性结肠炎。
Front Cell Infect Microbiol. 2022 Jun 27;12:907813. doi: 10.3389/fcimb.2022.907813. eCollection 2022.
9
The potential roles of natural plant polysaccharides in inflammatory bowel disease: A review.天然植物多糖在炎症性肠病中的潜在作用:综述。
Carbohydr Polym. 2022 Feb 1;277:118821. doi: 10.1016/j.carbpol.2021.118821. Epub 2021 Oct 28.
10
Characterization, Antioxidant and Anti-Inflammation Capacities of Fermented Polyphenols.发酵多酚的特性、抗氧化和抗炎能力。
Molecules. 2021 Oct 14;26(20):6205. doi: 10.3390/molecules26206205.