• 文献检索
  • 文档翻译
  • 深度研究
  • 学术资讯
  • Suppr Zotero 插件Zotero 插件
  • 邀请有礼
  • 套餐&价格
  • 历史记录
应用&插件
Suppr Zotero 插件Zotero 插件浏览器插件Mac 客户端Windows 客户端微信小程序
定价
高级版会员购买积分包购买API积分包
服务
文献检索文档翻译深度研究API 文档MCP 服务
关于我们
关于 Suppr公司介绍联系我们用户协议隐私条款
关注我们

Suppr 超能文献

核心技术专利:CN118964589B侵权必究
粤ICP备2023148730 号-1Suppr @ 2026

文献检索

告别复杂PubMed语法,用中文像聊天一样搜索,搜遍4000万医学文献。AI智能推荐,让科研检索更轻松。

立即免费搜索

文件翻译

保留排版,准确专业,支持PDF/Word/PPT等文件格式,支持 12+语言互译。

免费翻译文档

深度研究

AI帮你快速写综述,25分钟生成高质量综述,智能提取关键信息,辅助科研写作。

立即免费体验

用于原位舌癌模型无创代谢和血管成像的便携式多参数显微镜

Portable multi-parametric microscopy for noninvasive metabolic and vascular imaging of orthotopic tongue cancer models .

作者信息

Soumik Saha Pranto, Yan Jing, Zhu Caigang

机构信息

University of Kentucky, Department of Biomedical Engineering, Lexington, Kentucky, United States.

出版信息

J Biomed Opt. 2025 Feb;30(Suppl 2):S23905. doi: 10.1117/1.JBO.30.S2.S23905. Epub 2025 Apr 23.

DOI:10.1117/1.JBO.30.S2.S23905
PMID:40270786
原文链接:https://pmc.ncbi.nlm.nih.gov/articles/PMC12017805/
Abstract

SIGNIFICANCE

Precise imaging of tumor metabolism with its vascular microenvironment becomes emerging critical for cancer research because increasing evidence shows that the key attribute that allows a tumor to survive therapies is metabolic and vascular reprogramming. However, there are surprisingly few imaging techniques available to provide a systems-level view of tumor metabolism and vasculature on small animals for cancer discoveries.

AIM

We aim to develop a new multi-parametric microscope that can faithfully recapitulate metabolic and vascular changes with a wide field of view and microscope-level resolution to advance cancer-related investigations. To maximize the ease and accessibility of obtaining tissue metabolism and vasculature measurements, we aim to develop our new metabolic imaging tool with minimal cost and size, allowing one to easily quantify tissue metabolic and vascular endpoints together , advancing many critical biomedical inquiries.

APPROACH

We have combined fluorescence microscopy and dark-field microscopy in a re-emission geometry into one portable microscope to image the key metabolic and vascular endpoints on the same tissue site. The portable microscope was first characterized by tissue-mimicking phantoms. Then the multi-parametric system was demonstrated on small animals to image glucose uptake (using 2-NBDG) and mitochondrial membrane potential (using TMRE) along with vascular parameters (oxygen saturation and hemoglobin contents) of orthotopic tongue tumors .

RESULTS

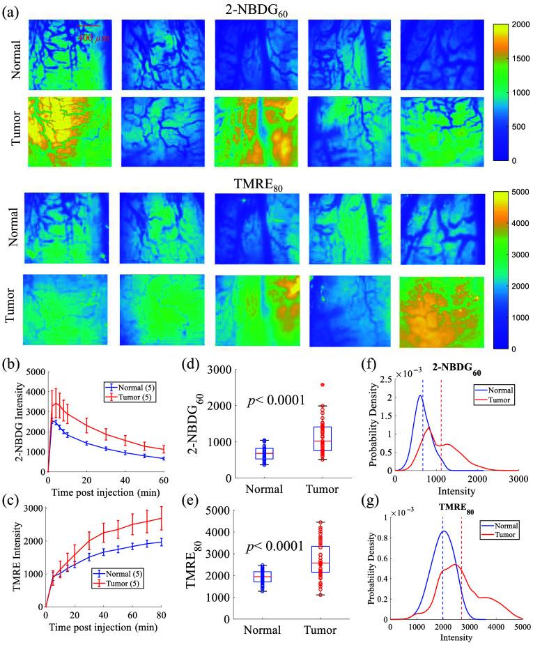
Our phantom studies demonstrated the capability of the portable microscope for effective measurements of several key vascular and metabolic parameters with a comparable accuracy compared with our former reported benchtop spectroscopy and imaging systems. Our animal studies revealed increased glucose uptake and mitochondrial membrane potential along with reduced vascular oxygenation in tongue tumors compared with normal tongue tissues. The spatial analysis of metabolic and vascular images showed a more heterogeneous metabolic and oxygenation profile in tongue tumors compared with normal tongue tissues.

CONCLUSIONS

Our animal studies demonstrated the capability of our portable multi-parametric microscope for imaging the key metabolic and vascular parameters at the same tissue site with about one hour delay using an orthotopic tongue tumor model . Our study showed the potential of a portable functional microscope to noninvasively evaluate tumor biology using orthotopic tongue cancer models for future head and neck cancer research.

摘要

意义

随着越来越多的证据表明肿瘤能够在治疗中存活的关键属性是代谢和血管重编程,对肿瘤代谢及其血管微环境进行精确成像在癌症研究中变得愈发关键。然而,令人惊讶的是,几乎没有成像技术能够在小动物身上提供肿瘤代谢和脉管系统的系统级视图,以用于癌症发现。

目的

我们旨在开发一种新的多参数显微镜,它能够在宽视野和显微镜级分辨率下忠实地再现代谢和血管变化,以推进与癌症相关的研究。为了最大限度地提高获取组织代谢和脉管系统测量值的便捷性和可及性,我们旨在以最低的成本和尺寸开发我们的新代谢成像工具,使人们能够轻松地同时量化组织代谢和血管终点,推进许多关键的生物医学研究。

方法

我们将荧光显微镜和暗场显微镜以再发射几何结构组合到一台便携式显微镜中,以对同一组织部位的关键代谢和血管终点进行成像。该便携式显微镜首先通过组织模拟体模进行表征。然后在小动物身上展示了该多参数系统,以成像原位舌肿瘤的葡萄糖摄取(使用2-NBDG)和线粒体膜电位(使用TMRE)以及血管参数(氧饱和度和血红蛋白含量)。

结果

我们的体模研究证明了该便携式显微镜能够有效地测量几个关键的血管和代谢参数,其准确性与我们之前报道的台式光谱和成像系统相当。我们的动物研究表明,与正常舌组织相比,舌肿瘤中的葡萄糖摄取和线粒体膜电位增加,同时血管氧合减少。代谢和血管图像的空间分析表明,与正常舌组织相比,舌肿瘤中的代谢和氧合分布更加不均匀。

结论

我们的动物研究证明了我们的便携式多参数显微镜能够使用原位舌肿瘤模型在大约一小时的延迟后对同一组织部位的关键代谢和血管参数进行成像。我们的研究显示了便携式功能显微镜在使用原位舌癌模型无创评估肿瘤生物学方面的潜力,可为未来的头颈癌研究提供帮助。

https://cdn.ncbi.nlm.nih.gov/pmc/blobs/2c4e/12017805/2a62b7221a72/JBO-030-S23905-g007.jpg
https://cdn.ncbi.nlm.nih.gov/pmc/blobs/2c4e/12017805/29453556086a/JBO-030-S23905-g001.jpg
https://cdn.ncbi.nlm.nih.gov/pmc/blobs/2c4e/12017805/fa839874e66e/JBO-030-S23905-g002.jpg
https://cdn.ncbi.nlm.nih.gov/pmc/blobs/2c4e/12017805/4b6e7ae47de4/JBO-030-S23905-g003.jpg
https://cdn.ncbi.nlm.nih.gov/pmc/blobs/2c4e/12017805/3e8eadc2ccc1/JBO-030-S23905-g004.jpg
https://cdn.ncbi.nlm.nih.gov/pmc/blobs/2c4e/12017805/cbebc548facc/JBO-030-S23905-g005.jpg
https://cdn.ncbi.nlm.nih.gov/pmc/blobs/2c4e/12017805/aa0723ae567c/JBO-030-S23905-g006.jpg
https://cdn.ncbi.nlm.nih.gov/pmc/blobs/2c4e/12017805/2a62b7221a72/JBO-030-S23905-g007.jpg
https://cdn.ncbi.nlm.nih.gov/pmc/blobs/2c4e/12017805/29453556086a/JBO-030-S23905-g001.jpg
https://cdn.ncbi.nlm.nih.gov/pmc/blobs/2c4e/12017805/fa839874e66e/JBO-030-S23905-g002.jpg
https://cdn.ncbi.nlm.nih.gov/pmc/blobs/2c4e/12017805/4b6e7ae47de4/JBO-030-S23905-g003.jpg
https://cdn.ncbi.nlm.nih.gov/pmc/blobs/2c4e/12017805/3e8eadc2ccc1/JBO-030-S23905-g004.jpg
https://cdn.ncbi.nlm.nih.gov/pmc/blobs/2c4e/12017805/cbebc548facc/JBO-030-S23905-g005.jpg
https://cdn.ncbi.nlm.nih.gov/pmc/blobs/2c4e/12017805/aa0723ae567c/JBO-030-S23905-g006.jpg
https://cdn.ncbi.nlm.nih.gov/pmc/blobs/2c4e/12017805/2a62b7221a72/JBO-030-S23905-g007.jpg

相似文献

1
Portable multi-parametric microscopy for noninvasive metabolic and vascular imaging of orthotopic tongue cancer models .用于原位舌癌模型无创代谢和血管成像的便携式多参数显微镜
J Biomed Opt. 2025 Feb;30(Suppl 2):S23905. doi: 10.1117/1.JBO.30.S2.S23905. Epub 2025 Apr 23.
2
Point-of-care optical spectroscopy platform and ratio-metric algorithms for rapid and systematic functional characterization of biological models .用于生物模型快速系统功能表征的即时护理光学光谱平台及比率算法
J Biomed Opt. 2024 Dec;29(12):125002. doi: 10.1117/1.JBO.29.12.125002. Epub 2024 Dec 31.
3
A Novel Design of a Portable Birdcage via Meander Line Antenna (MLA) to Lower Beta Amyloid (Aβ) in Alzheimer's Disease.一种通过曲折线天线(MLA)设计的便携式鸟笼,用于降低阿尔茨海默病中的β淀粉样蛋白(Aβ)。
IEEE J Transl Eng Health Med. 2025 Apr 10;13:158-173. doi: 10.1109/JTEHM.2025.3559693. eCollection 2025.
4
Prescription of Controlled Substances: Benefits and Risks管制药品的处方:益处与风险
5
Novel application of metabolic imaging of early embryos using a light-sheet on-a-chip device: a proof-of-concept study.使用片上光片装置对早期胚胎进行代谢成像的新应用:一项概念验证研究。
Hum Reprod. 2025 Jan 1;40(1):41-55. doi: 10.1093/humrep/deae249.
6
Tumor therapy by targeting extracellular hydroxyapatite using novel drugs: A paradigm shift.靶向细胞外羟基磷灰石的新型药物肿瘤治疗:范式转变。
Cancer Med. 2024 Feb;13(3):e6812. doi: 10.1002/cam4.6812. Epub 2024 Jan 18.
7
The Black Book of Psychotropic Dosing and Monitoring.《精神药物剂量与监测黑皮书》
Psychopharmacol Bull. 2024 Jul 8;54(3):8-59.
8
Systemic pharmacological treatments for chronic plaque psoriasis: a network meta-analysis.系统性药理学治疗慢性斑块状银屑病:网络荟萃分析。
Cochrane Database Syst Rev. 2021 Apr 19;4(4):CD011535. doi: 10.1002/14651858.CD011535.pub4.
9
A New Measure of Quantified Social Health Is Associated With Levels of Discomfort, Capability, and Mental and General Health Among Patients Seeking Musculoskeletal Specialty Care.一种新的量化社会健康指标与寻求肌肉骨骼专科护理的患者的不适程度、能力以及心理和总体健康水平相关。
Clin Orthop Relat Res. 2025 Apr 1;483(4):647-663. doi: 10.1097/CORR.0000000000003394. Epub 2025 Feb 5.
10
Combined dual-channel fluorescence depth sensing of indocyanine green and protoporphyrin IX kinetics in subcutaneous murine tumors.联合双通道荧光深度感应法检测皮下鼠肿瘤中吲哚菁绿和原卟啉 IX 的动力学。
J Biomed Opt. 2025 Jan;30(Suppl 1):S13709. doi: 10.1117/1.JBO.30.S1.S13709. Epub 2024 Nov 18.

本文引用的文献

1
Altered metabolism in cancer: insights into energy pathways and therapeutic targets.癌症中的代谢改变:能量途径和治疗靶点的新见解。
Mol Cancer. 2024 Sep 18;23(1):203. doi: 10.1186/s12943-024-02119-3.
2
Diffuse reflectance spectroscopy for optical characterizations of orthotopic head and neck cancer models .用于原位头颈癌模型光学表征的漫反射光谱法
Biomed Opt Express. 2024 Jun 10;15(7):4176-4189. doi: 10.1364/BOE.528608. eCollection 2024 Jul 1.
3
Unveiling the Spatiotemporal and Dose Responses within a Single Live Cancer Cell to Photoswitchable Upconversion Nanoparticle Therapeutics Using Hybrid Hyperspectral Stimulated Raman Scattering and Transient Absorption Microscopy.
利用混合高光谱受激拉曼散射和瞬态吸收显微镜揭示单个活癌细胞中光开关上转换纳米颗粒治疗的时空和剂量响应。
Anal Chem. 2024 Apr 23;96(16):6148-6157. doi: 10.1021/acs.analchem.3c04898. Epub 2024 Apr 11.
4
Optical imaging reveals chemotherapy-induced metabolic reprogramming of residual disease and recurrence.光学成像是如何揭示化疗引起的残留疾病和复发的代谢重编程的。
Sci Adv. 2024 Apr 5;10(14):eadj7540. doi: 10.1126/sciadv.adj7540.
5
Cellular Adaptation Takes Advantage of Atavistic Regression Programs during Carcinogenesis.细胞适应在致癌过程中利用返祖退化程序。
Cancers (Basel). 2023 Aug 3;15(15):3942. doi: 10.3390/cancers15153942.
6
Fluorescence Lifetime Imaging Microscopy (FLIM) reveals spatial-metabolic changes in 3D breast cancer spheroids.荧光寿命成像显微镜(FLIM)揭示了 3D 乳腺癌球体中的空间代谢变化。
Sci Rep. 2023 Mar 3;13(1):3624. doi: 10.1038/s41598-023-30403-7.
7
Targeting cellular metabolism in head and neck cancer precision medicine era: A promising strategy to overcome therapy resistance.在头颈癌精准医学时代靶向细胞代谢:克服治疗抵抗的有前途策略。
Oral Dis. 2023 Nov;29(8):3101-3120. doi: 10.1111/odi.14411. Epub 2022 Nov 6.
8
Cancer Cell Metabolism Reprogramming and Its Potential Implications on Therapy in Squamous Cell Carcinoma of the Head and Neck: A Review.头颈部鳞状细胞癌中癌细胞代谢重编程及其对治疗的潜在影响:综述
Cancers (Basel). 2022 Jul 22;14(15):3560. doi: 10.3390/cancers14153560.
9
Maturation- and degeneration-dependent articular cartilage metabolism via optical redox ratio imaging.基于光氧化还原比成像的成熟和退变依赖性关节软骨代谢。
J Orthop Res. 2022 Aug;40(8):1735-1743. doi: 10.1002/jor.25214. Epub 2021 Nov 18.
10
Empirical method for rapid quantification of intrinsic fluorescence signals of key metabolic probes from optical spectra measured on tissue-mimicking turbid medium.基于组织模拟混浊介质测量的光光谱对关键代谢探针固有荧光信号的快速定量的经验方法。
J Biomed Opt. 2021 Apr;26(4). doi: 10.1117/1.JBO.26.4.045001.