Suppr超能文献

2022年澳大利亚疫情中一株4型日本脑炎病毒分离株的特征分析。

Characterisation of a Japanese Encephalitis virus genotype 4 isolate from the 2022 Australian outbreak.

作者信息

Nguyen Wilson, Gyawali Narayan, Stewart Romal, Tang Bing, Cox Abigail L, Yan Kexin, Larcher Thibaut, Bishop Cameron R, Wood Nicholas, Devine Gregor J, Suhrbier Andreas, Rawle Daniel J

机构信息

QIMR Berghofer Medical Research Institute, Brisbane, QLD, 4029, Australia.

INRAE, Oniris, PAnTher, APEX, Nantes, France.

出版信息

Npj Viruses. 2024 May 10;2(1):15. doi: 10.1038/s44298-024-00025-5.

Abstract

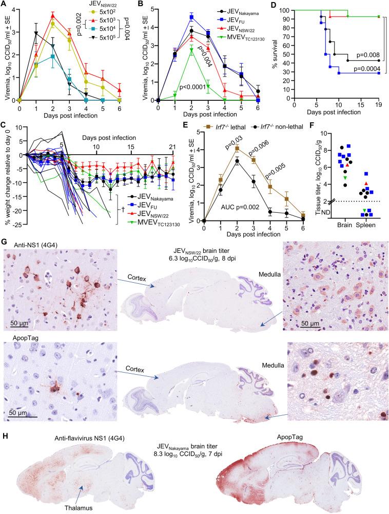
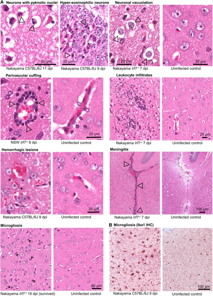
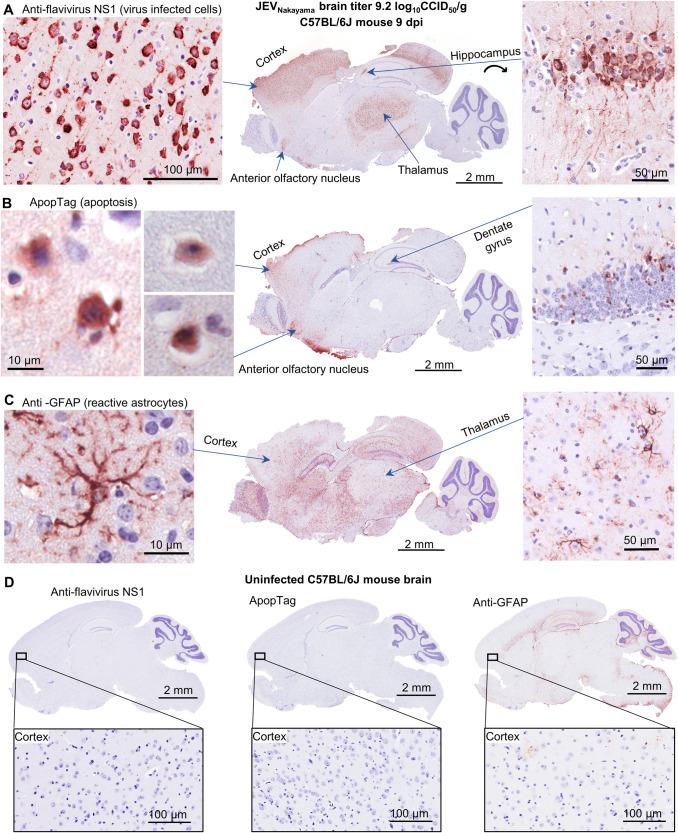
Human infections with the Japanese encephalitis virus (JEV) are a leading cause of viral encephalitis. An unprecedented outbreak of JEV genotype 4 was recently reported in Australia, with an isolate (JEV) obtained from a stillborn piglet brain. Herein we conduct a thorough characterization of JEV in three different mouse strains and in human cortical brain organoids (hBOs), and determined the ability of JEV to be neutralized by sera from humans vaccinated with IMOJEV. JEV was less virulent than JEV (genotype 2) and JEV (genotype 3) in C57BL/6J mice and in interferon regulatory factor 7 deficient (Irf7) mice, with infection of wild-type and knockout murine embryonic fibroblasts indicating JEV is more sensitive to type I interferon responses. Irf7 mice provide a new model for JEV, showing higher viremia levels compared to C57BL/6J mice, and allowing for lethal neuroinvasive infection. All JEV strains were universally lethal in Ifnar mice by day 3, with histological signs of brain hemorrhage, but no other lesions. There were no indications of brain infection in Ifnar mice, with viral protein detected in blood vessels, but not neurons. All JEV isolates showed robust cytopathic infection of human cortical brain organoids, albeit lower for JEV. IMOJEV vaccination in humans induced antibodies capable of neutralizing JEV, although, for all JEV strains, cross-neutralization titers declined with increasing divergence from IMOJEV in the envelope amino acid sequences. Overall, our study establishes JEV mouse and hBO models of infection, allowing for possible lethal neuroinvasive infection in mice that was rarer than for other JEV genotypes. JEV vaccination regimens may afford protection against this newly emerged JEV genotype 4 strain, although neutralizing antibody responses are sub-optimal.

摘要

人类感染日本脑炎病毒(JEV)是病毒性脑炎的主要病因。最近在澳大利亚报告了JEV基因型4前所未有的爆发,从一头死产仔猪大脑中分离出一株病毒(JEV)。在此,我们对JEV在三种不同小鼠品系和人类皮质脑类器官(hBOs)中进行了全面表征,并确定了JEV被接种IMOJEV疫苗的人血清中和的能力。在C57BL/6J小鼠和干扰素调节因子7缺陷(Irf7)小鼠中,JEV的毒性低于JEV(基因型2)和JEV(基因型3),野生型和敲除小鼠胚胎成纤维细胞的感染表明JEV对I型干扰素反应更敏感。Irf7小鼠为JEV提供了一种新模型,与C57BL/6J小鼠相比,其病毒血症水平更高,并允许发生致死性神经侵袭性感染。到第3天,所有JEV毒株在Ifnar小鼠中均具有普遍致死性,伴有脑出血的组织学迹象,但无其他病变。Ifnar小鼠没有脑感染的迹象,在血管中检测到病毒蛋白,但在神经元中未检测到。所有JEV分离株在人类皮质脑类器官中均表现出强烈的细胞病变感染,尽管JEV的感染程度较低。人类接种IMOJEV疫苗可诱导产生能够中和JEV的抗体,尽管对于所有JEV毒株,交叉中和效价随着包膜氨基酸序列与IMOJEV差异的增加而下降。总体而言,我们的研究建立了JEV感染的小鼠和hBO模型,使得小鼠可能发生致死性神经侵袭性感染,这种情况比其他JEV基因型更为罕见。JEV疫苗接种方案可能为预防这种新出现的JEV基因型4毒株提供保护,尽管中和抗体反应并不理想。

https://cdn.ncbi.nlm.nih.gov/pmc/blobs/b5fb/11721158/0a58c21af77f/44298_2024_25_Fig1_HTML.jpg

文献检索

告别复杂PubMed语法,用中文像聊天一样搜索,搜遍4000万医学文献。AI智能推荐,让科研检索更轻松。

立即免费搜索

文件翻译

保留排版,准确专业,支持PDF/Word/PPT等文件格式,支持 12+语言互译。

免费翻译文档

深度研究

AI帮你快速写综述,25分钟生成高质量综述,智能提取关键信息,辅助科研写作。

立即免费体验