Suppr超能文献

多组学分析确定特定代谢物为中国老年冠心病患者的关键生物标志物。

Multi-omics analysis identifies and specific metabolites as key biomarkers in elderly Chinese patients with coronary heart disease.

作者信息

Zhou Xiaoshan, Zhang Tianlong, Jia Sixiang, Xia Shudong

机构信息

Department of Critical Care Medicine, The Fourth Affiliated Hospital of School of Medicine, and International School of Medicine, International Institutes of Medicine, Zhejiang University, Yiwu, China.

Department of Cardiology, The Fourth Affiliated Hospital of School of Medicine, and International School of Medicine, International Institutes of Medicine, Zhejiang University, Yiwu, China.

出版信息

Front Microbiol. 2025 Apr 23;16:1452136. doi: 10.3389/fmicb.2025.1452136. eCollection 2025.

Abstract

BACKGROUND

Abnormal component changes of gut microbiota are related to the pathogenesis and progression of coronary heart disease (CHD), and gut microbiota-derived metabolites are key factors in host-microbiome interactions. This study aimed to explore the key gut microbiota and metabolites, as well as their relationships in CHD.

METHODS

Feces samples and blood samples were collected from CHD patients and healthy controls. Then, the obtained feces samples were sent for 16s rRNA gene sequencing, and the blood samples were submitted for metabolomics analysis. Finally, conjoint analysis of 16s rRNA gene sequencing and metabolomics data was performed.

RESULTS

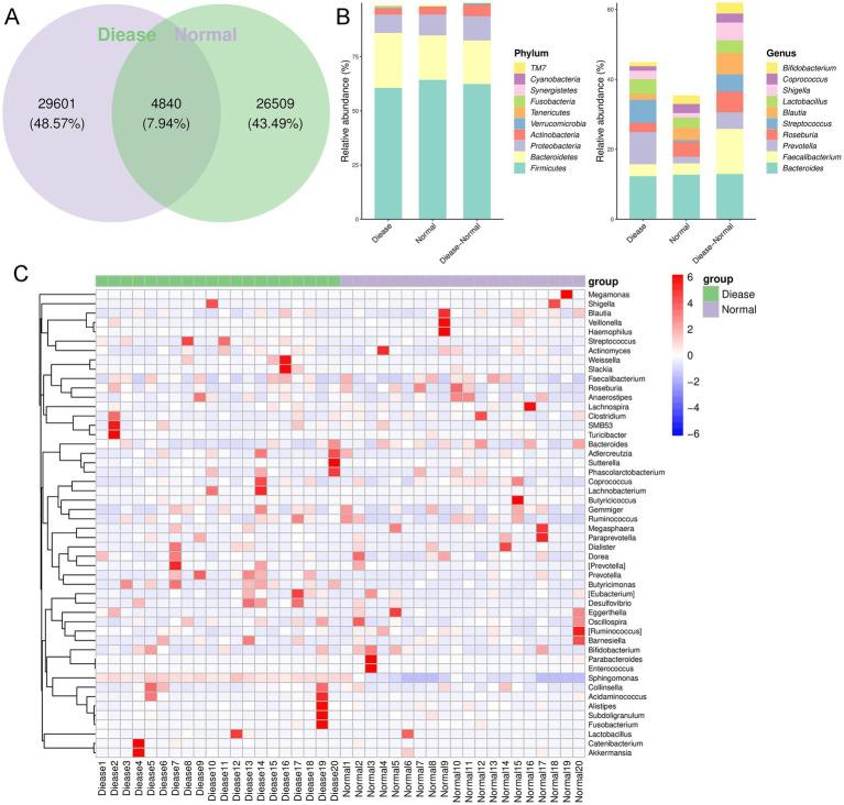
After sequencing, there were no significant differences in Chao 1, observed species, Simpson, Shannon, Pielou's evenness and Faith's PD between the CHD patients and controls. At phylum level, the dominant phyla were , , , and . At genus level, the abundance of , , , , and was relatively higher in CHD patients; whereas , , and was relatively lower. Randomforest analysis showed that was more important for CHD. Through metabolomic analysis, a total of 155 differential metabolites were identified, and were enriched in many signaling pathways. Additionally, the AUC of the conjoint analysis (0.908) was higher than that of gut microbiota species (0.742).

CONCLUSION

In CHD patients, the intestinal flora was disordered, as well as and the identified differential metabolites may serve as was candidate biomarkers for CHD occurrence and progression.

摘要

背景

肠道微生物群的异常组成变化与冠心病(CHD)的发病机制和进展相关,且肠道微生物群衍生的代谢产物是宿主 - 微生物组相互作用的关键因素。本研究旨在探索冠心病中关键的肠道微生物群和代谢产物及其相互关系。

方法

收集冠心病患者和健康对照者的粪便样本和血液样本。然后,将获得的粪便样本送去进行16s rRNA基因测序,血液样本送去进行代谢组学分析。最后,对16s rRNA基因测序和代谢组学数据进行联合分析。

结果

测序后,冠心病患者和对照组在Chao 1、观测物种数、辛普森指数、香农指数、皮洛均匀度和费思系统发育多样性之间无显著差异。在门水平上,优势菌门为 、 、 和 。在属水平上,冠心病患者中 、 、 、 和 的丰度相对较高;而 、 和 相对较低。随机森林分析表明 对冠心病更为重要。通过代谢组学分析,共鉴定出155种差异代谢产物,并在许多信号通路中富集。此外,联合分析的曲线下面积(0.908)高于肠道微生物群物种分析的曲线下面积(0.742)。

结论

在冠心病患者中,肠道菌群紊乱,且 和所鉴定的差异代谢产物可能作为冠心病发生和进展的候选生物标志物。

https://cdn.ncbi.nlm.nih.gov/pmc/blobs/8821/12058083/e408bfe13ec3/fmicb-16-1452136-g001.jpg

文献检索

告别复杂PubMed语法,用中文像聊天一样搜索,搜遍4000万医学文献。AI智能推荐,让科研检索更轻松。

立即免费搜索

文件翻译

保留排版,准确专业,支持PDF/Word/PPT等文件格式,支持 12+语言互译。

免费翻译文档

深度研究

AI帮你快速写综述,25分钟生成高质量综述,智能提取关键信息,辅助科研写作。

立即免费体验