• 文献检索
  • 文档翻译
  • 深度研究
  • 学术资讯
  • Suppr Zotero 插件Zotero 插件
  • 邀请有礼
  • 套餐&价格
  • 历史记录
应用&插件
Suppr Zotero 插件Zotero 插件浏览器插件Mac 客户端Windows 客户端微信小程序
定价
高级版会员购买积分包购买API积分包
服务
文献检索文档翻译深度研究API 文档MCP 服务
关于我们
关于 Suppr公司介绍联系我们用户协议隐私条款
关注我们

Suppr 超能文献

核心技术专利:CN118964589B侵权必究
粤ICP备2023148730 号-1Suppr @ 2026

文献检索

告别复杂PubMed语法,用中文像聊天一样搜索,搜遍4000万医学文献。AI智能推荐,让科研检索更轻松。

立即免费搜索

文件翻译

保留排版,准确专业,支持PDF/Word/PPT等文件格式,支持 12+语言互译。

免费翻译文档

深度研究

AI帮你快速写综述,25分钟生成高质量综述,智能提取关键信息,辅助科研写作。

立即免费体验

油通过对肠道微生物群和脂质代谢物的双重调节减轻高脂血症:来自脂质组学和16S rRNA测序的机制见解

Oil Attenuates Hyperlipidemia Through Dual Modulation of Gut Microbiota and Lipid Metabolites: Mechanistic Insights from Lipidomics and 16S rRNA Sequencing.

作者信息

Tao Yameng, Yao Miaomiao, He Qi, Kang Xiaoyang, Shi Fangkai, Hu Xuan, Meng Zhiyun, Gan Hui, Gu Ruolan, Sun Yunbo, Dou Guifang, Liu Shuchen

机构信息

School of Pharmaceutical Sciences, Anhui Medical University, Hefei 230032, China.

Beijing Institute of Radiation Medicine, Beijing 100850, China.

出版信息

Metabolites. 2025 Apr 25;15(5):291. doi: 10.3390/metabo15050291.

DOI:10.3390/metabo15050291
PMID:40422868
原文链接:https://pmc.ncbi.nlm.nih.gov/articles/PMC12113417/
Abstract

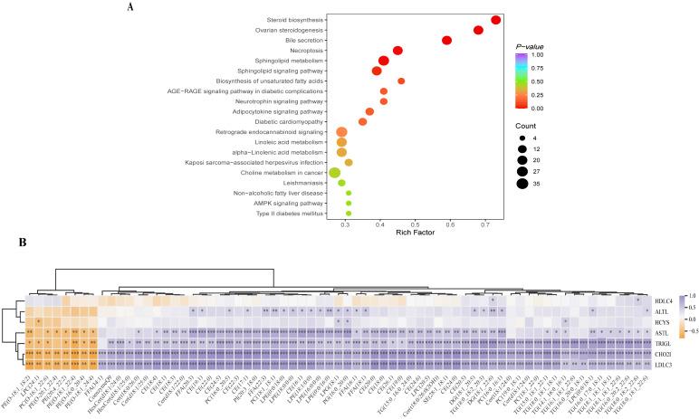
: oil (XSO), containing nervonic acid and unsaturated fatty acids (93%), exhibits lipid-lowering potential; yet, its mechanisms involving gut-liver crosstalk remain unclear. This study investigated XSO's anti-hyperlipidemic effects and gut microbiota interactions. : Forty-eight Sprague Dawley male rats were divided into: normal control (NC), high-fat diet (HFD), XSO prevention (XOP, 1.4 mL/kg pre-HFD), and XSO treatment (XOT, post-HFD). Serum lipids, fecal short-chain fatty acids (SCFAs), gut microbiota (16S rRNA), and lipidomics (UPLC-MS/MS) were analyzed after 12 weeks. : XOP significantly reduced serum total cholesterol (TC, 26.8%), triglycerides (TG, 35.9%), and low-density lipoprotein cholesterol (LDL-C, 45.9%) versus HFD ( < 0.05), while increasing high-density lipoprotein cholesterol (HDL-C, 7.98%). XOP showed enhanced hepatoprotection (AST↓ 32.6%, < 0.01). Although XSO elevated fecal acetate (1.5-fold) and butyrate (1.3-fold), these changes lacked significance ( > 0.05). The analysis of gut microbiota showed that the pro-inflammatory and were reduced at the family level in the XOP group ( < 0.05). Lipidomics identified 69 differential metabolites: XSO downregulated atherogenic cholesteryl esters and triglycerides, upregulated six phosphatidylethanolamines, and modulated aberrant lysophosphatidylcholines. : XSO alleviates hyperlipidemia through direct modulation of lipid metabolism pathways and suppression of pro-inflammatory gut microbiota. While its prebiotic potential warrants further validation, these findings highlight XSO as a functional dietary adjunct for improving lipid homeostasis and mitigating cardiovascular risks. XSO alleviates hyperlipidemia through direct modulation of lipid metabolism pathways and suppression of pro-inflammatory gut microbiota, while its prebiotic potential warrants further validation. These findings support XSO as a dietary adjunct for lipid homeostasis improvement, offering a nutritional strategy for early-stage cardiovascular risk management.

摘要

含有神经酸和不饱和脂肪酸(93%)的油(XSO)具有降血脂潜力;然而,其涉及肠-肝串扰的机制仍不清楚。本研究调查了XSO的抗高血脂作用及其与肠道微生物群的相互作用。48只雄性Sprague Dawley大鼠分为:正常对照组(NC)、高脂饮食组(HFD)、XSO预防组(XOP,高脂饮食前1.4 mL/kg)和XSO治疗组(XOT,高脂饮食后)。12周后分析血清脂质、粪便短链脂肪酸(SCFAs)、肠道微生物群(16S rRNA)和脂质组学(UPLC-MS/MS)。与高脂饮食组相比,XOP显著降低了血清总胆固醇(TC,26.8%)、甘油三酯(TG,35.9%)和低密度脂蛋白胆固醇(LDL-C,45.9%)(P<0.05),同时提高了高密度脂蛋白胆固醇(HDL-C,7.98%)。XOP显示出增强的肝脏保护作用(AST降低32.6%,P<0.01)。虽然XSO使粪便乙酸盐(1.5倍)和丁酸盐(1.3倍)升高,但这些变化无统计学意义(P>0.05)。肠道微生物群分析表明,XOP组在家族水平上促炎菌属减少(P<0.05)。脂质组学鉴定出69种差异代谢物:XSO下调了致动脉粥样硬化的胆固醇酯和甘油三酯,上调了六种磷脂酰乙醇胺,并调节了异常的溶血磷脂酰胆碱。XSO通过直接调节脂质代谢途径和抑制促炎肠道微生物群来缓解高脂血症。虽然其益生元潜力有待进一步验证,但这些发现突出了XSO作为一种功能性饮食辅助剂,可改善脂质稳态并降低心血管风险。XSO通过直接调节脂质代谢途径和抑制促炎肠道微生物群来缓解高脂血症,而其益生元潜力有待进一步验证。这些发现支持XSO作为改善脂质稳态的饮食辅助剂,为早期心血管风险管理提供了一种营养策略。

https://cdn.ncbi.nlm.nih.gov/pmc/blobs/8063/12113417/cec8e25e70d4/metabolites-15-00291-g010.jpg
https://cdn.ncbi.nlm.nih.gov/pmc/blobs/8063/12113417/11bd3be47c6c/metabolites-15-00291-g001.jpg
https://cdn.ncbi.nlm.nih.gov/pmc/blobs/8063/12113417/adb434be3caa/metabolites-15-00291-g003.jpg
https://cdn.ncbi.nlm.nih.gov/pmc/blobs/8063/12113417/e134fc321378/metabolites-15-00291-g002.jpg
https://cdn.ncbi.nlm.nih.gov/pmc/blobs/8063/12113417/4b731a04f69d/metabolites-15-00291-g004.jpg
https://cdn.ncbi.nlm.nih.gov/pmc/blobs/8063/12113417/58c9fd1e466f/metabolites-15-00291-g005.jpg
https://cdn.ncbi.nlm.nih.gov/pmc/blobs/8063/12113417/5d6c9999fca7/metabolites-15-00291-g006.jpg
https://cdn.ncbi.nlm.nih.gov/pmc/blobs/8063/12113417/eb08901c6971/metabolites-15-00291-g007.jpg
https://cdn.ncbi.nlm.nih.gov/pmc/blobs/8063/12113417/a84551a62367/metabolites-15-00291-g008.jpg
https://cdn.ncbi.nlm.nih.gov/pmc/blobs/8063/12113417/accb411e74b6/metabolites-15-00291-g009.jpg
https://cdn.ncbi.nlm.nih.gov/pmc/blobs/8063/12113417/cec8e25e70d4/metabolites-15-00291-g010.jpg
https://cdn.ncbi.nlm.nih.gov/pmc/blobs/8063/12113417/11bd3be47c6c/metabolites-15-00291-g001.jpg
https://cdn.ncbi.nlm.nih.gov/pmc/blobs/8063/12113417/adb434be3caa/metabolites-15-00291-g003.jpg
https://cdn.ncbi.nlm.nih.gov/pmc/blobs/8063/12113417/e134fc321378/metabolites-15-00291-g002.jpg
https://cdn.ncbi.nlm.nih.gov/pmc/blobs/8063/12113417/4b731a04f69d/metabolites-15-00291-g004.jpg
https://cdn.ncbi.nlm.nih.gov/pmc/blobs/8063/12113417/58c9fd1e466f/metabolites-15-00291-g005.jpg
https://cdn.ncbi.nlm.nih.gov/pmc/blobs/8063/12113417/5d6c9999fca7/metabolites-15-00291-g006.jpg
https://cdn.ncbi.nlm.nih.gov/pmc/blobs/8063/12113417/eb08901c6971/metabolites-15-00291-g007.jpg
https://cdn.ncbi.nlm.nih.gov/pmc/blobs/8063/12113417/a84551a62367/metabolites-15-00291-g008.jpg
https://cdn.ncbi.nlm.nih.gov/pmc/blobs/8063/12113417/accb411e74b6/metabolites-15-00291-g009.jpg
https://cdn.ncbi.nlm.nih.gov/pmc/blobs/8063/12113417/cec8e25e70d4/metabolites-15-00291-g010.jpg

相似文献

1
Oil Attenuates Hyperlipidemia Through Dual Modulation of Gut Microbiota and Lipid Metabolites: Mechanistic Insights from Lipidomics and 16S rRNA Sequencing.油通过对肠道微生物群和脂质代谢物的双重调节减轻高脂血症:来自脂质组学和16S rRNA测序的机制见解
Metabolites. 2025 Apr 25;15(5):291. doi: 10.3390/metabo15050291.
2
Aqueous extract of fermented Eucommia ulmoides leaves alleviates hyperlipidemia by maintaining gut homeostasis and modulating metabolism in high-fat diet fed rats.发酵杜仲叶水提物通过维持肠道内稳态和调节高脂肪饮食喂养大鼠的代谢来缓解高脂血症。
Phytomedicine. 2024 Jun;128:155291. doi: 10.1016/j.phymed.2023.155291. Epub 2023 Dec 27.
3
Naoxintong Capsule Alternates Gut Microbiota and Prevents Hyperlipidemia in High-Fat-Diet Fed Rats.脑心通胶囊改变高脂饮食喂养大鼠的肠道微生物群并预防高脂血症。
Front Pharmacol. 2022 Mar 21;13:843409. doi: 10.3389/fphar.2022.843409. eCollection 2022.
4
Lingguizhugan decoction alleviates obesity in rats on a high-fat diet through the regulation of lipid metabolism and intestinal microbiota.苓桂术甘汤通过调节脂质代谢和肠道微生物群减轻高脂饮食大鼠的肥胖。
Front Microbiol. 2024 Nov 13;15:1462173. doi: 10.3389/fmicb.2024.1462173. eCollection 2024.
5
Eucommia bark/leaf extract improves HFD-induced lipid metabolism disorders via targeting gut microbiota to activate the Fiaf-LPL gut-liver axis and SCFAs-GPR43 gut-fat axis.杜仲树皮/叶提取物通过靶向肠道微生物群激活Fiaf-LPL肠-肝轴和SCFAs-GPR43肠-脂肪轴,改善高脂饮食诱导的脂质代谢紊乱。
Phytomedicine. 2023 Feb;110:154652. doi: 10.1016/j.phymed.2023.154652. Epub 2023 Jan 6.
6
The Effect of Chickpea Dietary Fiber on Lipid Metabolism and Gut Microbiota in High-Fat Diet-Induced Hyperlipidemia in Rats.鹰嘴豆膳食纤维对高脂饮食诱导的大鼠高血脂症脂代谢和肠道菌群的影响。
J Med Food. 2021 Feb;24(2):124-134. doi: 10.1089/jmf.2020.4800. Epub 2021 Jan 28.
7
Preventive potential of chitosan self-assembled coconut residue dietary fiber in hyperlipidemia: Mechanistic insights into gut microbiota and short-chain fatty acids.壳聚糖自组装椰子渣膳食纤维对高脂血症的预防潜力:对肠道微生物群和短链脂肪酸的机制洞察
J Food Sci. 2024 Dec;89(12):9968-9984. doi: 10.1111/1750-3841.17513. Epub 2024 Nov 6.
8
Hypolipidemic effect and gut microbiota regulation of Gypenoside aglycones in rats fed a high-fat diet.绞股蓝总苷元对高脂饮食大鼠的降血脂作用及肠道菌群调节作用
J Ethnopharmacol. 2024 Jun 28;328:118066. doi: 10.1016/j.jep.2024.118066. Epub 2024 Mar 16.
9
Dingxin Recipe IV attenuates atherosclerosis by regulating lipid metabolism through LXR-α/SREBP1 pathway and modulating the gut microbiota in ApoE mice fed with HFD.定辛方 IV 通过调节 LXR-α/SREBP1 通路和调节 HFD 喂养的 ApoE 小鼠肠道微生物群来改善脂代谢,从而减轻动脉粥样硬化。
J Ethnopharmacol. 2021 Feb 10;266:113436. doi: 10.1016/j.jep.2020.113436. Epub 2020 Oct 1.
10
Tree peony seed oil alleviates hyperlipidemia and hyperglycemia by modulating gut microbiota and metabolites in high-fat diet mice.牡丹籽油通过调节高脂饮食小鼠的肠道微生物群和代谢产物来缓解高脂血症和高血糖。
Food Sci Nutr. 2024 Apr 4;12(6):4421-4434. doi: 10.1002/fsn3.4108. eCollection 2024 Jun.

本文引用的文献

1
Gut Microbiota Modulation Through Mediterranean Diet Foods: Implications for Human Health.通过地中海饮食食物调节肠道微生物群:对人类健康的影响。
Nutrients. 2025 Mar 8;17(6):948. doi: 10.3390/nu17060948.
2
Beyond Cholesterol: Unraveling Residual Lipidomic Risk in Cardiovascular Health.超越胆固醇:解析心血管健康中的残余脂质组学风险。
Curr Atheroscler Rep. 2025 Mar 17;27(1):37. doi: 10.1007/s11883-025-01284-0.
3
Organ-Specific Responses to Chronic High-Fat Diets in Mice: Insights into Phospholipid Fatty Acid Distribution.小鼠对慢性高脂饮食的器官特异性反应:对磷脂脂肪酸分布的见解
Nutrients. 2025 Feb 27;17(5):821. doi: 10.3390/nu17050821.
4
Genetic factors shaping the plasma lipidome and the relations to cardiometabolic risk in children and adolescents.影响儿童和青少年血浆脂质组的遗传因素及其与心脏代谢风险的关系。
EBioMedicine. 2025 Feb;112:105537. doi: 10.1016/j.ebiom.2024.105537. Epub 2025 Jan 2.
5
Toxic effects and safety assessment of Xanthoceras sorbifolium bunge seed kernels.文冠果种仁的毒性作用及安全性评价
J Ethnopharmacol. 2025 Jan 31;340:119242. doi: 10.1016/j.jep.2024.119242. Epub 2024 Dec 16.
6
Global burden of cardiovascular diseases: projections from 2025 to 2050.心血管疾病的全球负担:2025年至2050年的预测
Eur J Prev Cardiol. 2024 Sep 13. doi: 10.1093/eurjpc/zwae281.
7
Gas Chromatography-Mass Spectrometry-Based Analyses of Fecal Short-Chain Fatty Acids (SCFAs): A Summary Review and Own Experience.基于气相色谱-质谱联用的粪便短链脂肪酸(SCFAs)分析:综述及自身经验
Biomedicines. 2024 Aug 20;12(8):1904. doi: 10.3390/biomedicines12081904.
8
The burden of cardiovascular disease in Asia from 2025 to 2050: a forecast analysis for East Asia, South Asia, South-East Asia, Central Asia, and high-income Asia Pacific regions.2025年至2050年亚洲心血管疾病负担:对东亚、南亚、东南亚、中亚和亚太高收入地区的预测分析
Lancet Reg Health West Pac. 2024 Jul 10;49:101138. doi: 10.1016/j.lanwpc.2024.101138. eCollection 2024 Aug.
9
2024 Heart Disease and Stroke Statistics: A Report of US and Global Data From the American Heart Association.2024 年心脏病与中风统计数据:美国心脏协会发布的美国和全球数据报告。
Circulation. 2024 Feb 20;149(8):e347-e913. doi: 10.1161/CIR.0000000000001209. Epub 2024 Jan 24.
10
Analysis of the Improvement Effect of Nervonic Acid Extracted from Xanthoceras Sorbifolium Bunge Oil on Antioxidant Response and Inflammatory Response in Parkinson's Disease.分析从文冠果油中提取的神经酸对帕金森病抗氧化反应和炎症反应的改善作用。
J Integr Neurosci. 2023 Nov 6;22(6):161. doi: 10.31083/j.jin2206161.