• 文献检索
  • 文档翻译
  • 深度研究
  • 学术资讯
  • Suppr Zotero 插件Zotero 插件
  • 邀请有礼
  • 套餐&价格
  • 历史记录
应用&插件
Suppr Zotero 插件Zotero 插件浏览器插件Mac 客户端Windows 客户端微信小程序
定价
高级版会员购买积分包购买API积分包
服务
文献检索文档翻译深度研究API 文档MCP 服务
关于我们
关于 Suppr公司介绍联系我们用户协议隐私条款
关注我们

Suppr 超能文献

核心技术专利:CN118964589B侵权必究
粤ICP备2023148730 号-1Suppr @ 2026

文献检索

告别复杂PubMed语法,用中文像聊天一样搜索,搜遍4000万医学文献。AI智能推荐,让科研检索更轻松。

立即免费搜索

文件翻译

保留排版,准确专业,支持PDF/Word/PPT等文件格式,支持 12+语言互译。

免费翻译文档

深度研究

AI帮你快速写综述,25分钟生成高质量综述,智能提取关键信息,辅助科研写作。

立即免费体验

使用人类诱导多能干细胞队列筛选药物反应的变异性。

Screening for variable drug responses using human iPSC cohorts.

作者信息

Platani Melpomeni, Jiang Hao, Davidson Lindsay, Hariharan Santosh, Doyonnas Regis, Lamond Angus I, Swedlow Jason R

机构信息

Molecular Cell and Developmental Biology, School of Life Sciences, University of Dundee, Dundee, Scotland, United Kingdom.

Human Pluripotent Stem Cell Facility, School of Life Sciences, University of Dundee, Dundee, Scotland, United Kingdom.

出版信息

PLoS One. 2025 May 30;20(5):e0323953. doi: 10.1371/journal.pone.0323953. eCollection 2025.

DOI:10.1371/journal.pone.0323953
PMID:40445916
原文链接:https://pmc.ncbi.nlm.nih.gov/articles/PMC12124524/
Abstract

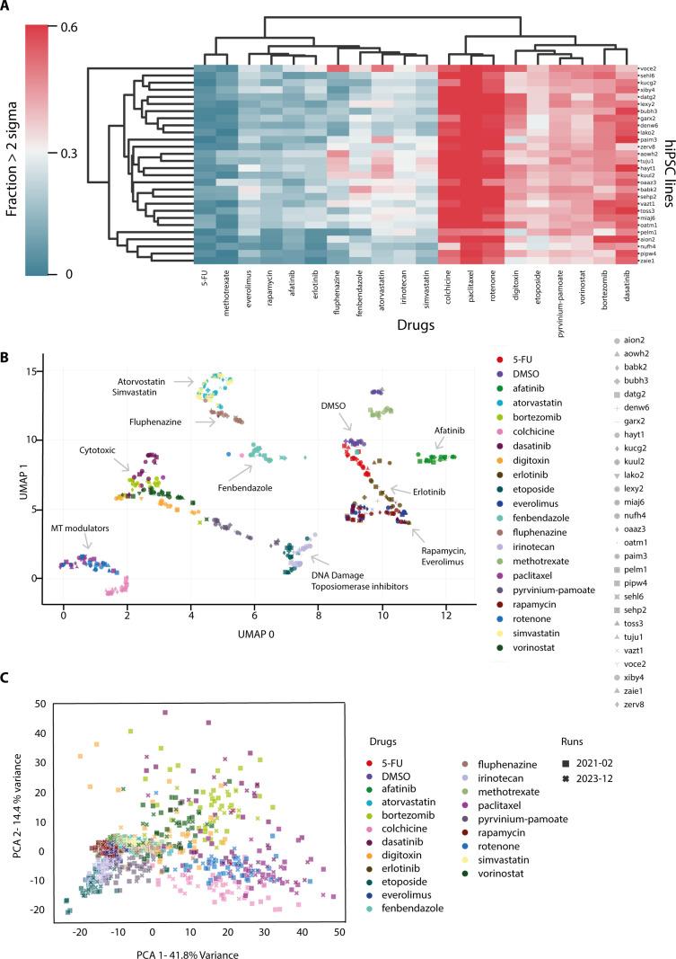
We have developed a laboratory-based drug screening platform that uses a cohort of human induced pluripotent stem cell (hiPSC) lines, derived from different donors, to predict variable drug responses of potential clinical relevance. This builds on recent findings that pluripotent hiPSC lines express a broad repertoire of gene transcripts and proteins, whose expression levels reflect the genetic identity of the donor. We demonstrate that a cohort of hiPSC lines from different donors can be screened efficiently in their pluripotent state, using high-throughput Cell Painting assays. Variable phenotypic responses between hiPSC lines were detected with a wide range of clinically approved drugs, in use across multiple disease areas. Furthermore, information on mechanisms of drug-cell interactions underlying the observed variable responses was derived by using quantitative proteomic analysis to compare sets of hiPSC lines that had been stratified objectively, based upon variable response, Cell Painting data. We propose that information derived from comparative drug screening, using curated libraries of hiPSC lines from different donors, can help to improve the delivery of safe new drugs suitable for a broad range of genetic backgrounds and sexual diversity within human populations.

摘要

我们开发了一个基于实验室的药物筛选平台,该平台使用来自不同供体的一组人类诱导多能干细胞(hiPSC)系,来预测具有潜在临床相关性的可变药物反应。这基于最近的研究发现,即多能性hiPSC系表达广泛的基因转录本和蛋白质,其表达水平反映了供体的基因特征。我们证明,使用高通量细胞成像分析,可以在其多能状态下有效地筛选来自不同供体的一组hiPSC系。在多种疾病领域使用的多种临床批准药物检测到了hiPSC系之间的可变表型反应。此外,通过使用定量蛋白质组学分析来比较基于可变反应、细胞成像数据进行客观分层的hiPSC系组,得出了观察到的可变反应背后的药物-细胞相互作用机制的信息。我们提出,使用来自不同供体的hiPSC系的精选文库进行比较药物筛选所获得的信息,有助于改善适合广泛遗传背景和人类群体中性取向多样性的安全新药的研发。

https://cdn.ncbi.nlm.nih.gov/pmc/blobs/e6fe/12124524/390ed7473a28/pone.0323953.g004.jpg
https://cdn.ncbi.nlm.nih.gov/pmc/blobs/e6fe/12124524/d76b3c4085a4/pone.0323953.g001.jpg
https://cdn.ncbi.nlm.nih.gov/pmc/blobs/e6fe/12124524/9b8e43050266/pone.0323953.g002.jpg
https://cdn.ncbi.nlm.nih.gov/pmc/blobs/e6fe/12124524/6153dbb59430/pone.0323953.g003.jpg
https://cdn.ncbi.nlm.nih.gov/pmc/blobs/e6fe/12124524/390ed7473a28/pone.0323953.g004.jpg
https://cdn.ncbi.nlm.nih.gov/pmc/blobs/e6fe/12124524/d76b3c4085a4/pone.0323953.g001.jpg
https://cdn.ncbi.nlm.nih.gov/pmc/blobs/e6fe/12124524/9b8e43050266/pone.0323953.g002.jpg
https://cdn.ncbi.nlm.nih.gov/pmc/blobs/e6fe/12124524/6153dbb59430/pone.0323953.g003.jpg
https://cdn.ncbi.nlm.nih.gov/pmc/blobs/e6fe/12124524/390ed7473a28/pone.0323953.g004.jpg

相似文献

1
Screening for variable drug responses using human iPSC cohorts.使用人类诱导多能干细胞队列筛选药物反应的变异性。
PLoS One. 2025 May 30;20(5):e0323953. doi: 10.1371/journal.pone.0323953. eCollection 2025.
2
hiPSC-CM Monolayer Maturation State Determines Drug Responsiveness in High Throughput Pro-Arrhythmia Screen.人诱导多能干细胞心肌细胞单层成熟状态决定高通量致心律失常药物筛选中的药物反应性。
Sci Rep. 2017 Oct 23;7(1):13834. doi: 10.1038/s41598-017-13590-y.
3
High-throughput screen for compounds that modulate neurite growth of human induced pluripotent stem cell-derived neurons.高通量筛选化合物,调节人诱导多能干细胞源性神经元的神经突生长。
Dis Model Mech. 2018 Feb 2;11(2):dmm031906. doi: 10.1242/dmm.031906.
4
Drug screening using a library of human induced pluripotent stem cell-derived cardiomyocytes reveals disease-specific patterns of cardiotoxicity.利用人诱导多能干细胞衍生的心肌细胞文库进行药物筛选,揭示了毒性的疾病特异性模式。
Circulation. 2013 Apr 23;127(16):1677-91. doi: 10.1161/CIRCULATIONAHA.113.001883. Epub 2013 Mar 21.
5
Cell Line Macroarray: An Alternative High-Throughput Platform to Analyze hiPSC Lines.细胞系宏阵列:一种分析人诱导多能干细胞系的替代高通量平台。
J Histochem Cytochem. 2016 Dec;64(12):739-751. doi: 10.1369/0022155416673969. Epub 2016 Oct 26.
6
Profiling human iPSC-derived sensory neurons for analgesic drug screening using a multi-electrode array.使用多电极阵列对人诱导多能干细胞衍生的感觉神经元进行分析以用于镇痛药筛选。
Cell Rep Methods. 2025 May 19;5(5):101051. doi: 10.1016/j.crmeth.2025.101051. Epub 2025 May 13.
7
High-throughput screening of tyrosine kinase inhibitor cardiotoxicity with human induced pluripotent stem cells.利用人诱导多能干细胞对酪氨酸激酶抑制剂心脏毒性进行高通量筛选。
Sci Transl Med. 2017 Feb 15;9(377). doi: 10.1126/scitranslmed.aaf2584.
8
Safety of GMP-compliant iPSC lines generated by Sendai virus transduction is dependent upon clone identity and sex of the donor.通过 Sendai 病毒转导生成的符合 GMP 标准的 iPSC 系的安全性取决于供体的克隆身份和性别。
Folia Neuropathol. 2024;62(1):32-46. doi: 10.5114/fn.2024.134026.
9
Screening drug-induced arrhythmia [corrected] using human induced pluripotent stem cell-derived cardiomyocytes and low-impedance microelectrode arrays.使用人诱导多能干细胞衍生的心肌细胞和低阻抗微电极阵列筛选药物诱导的心律失常[校正]。
Circulation. 2013 Sep 10;128(11 Suppl 1):S3-13. doi: 10.1161/CIRCULATIONAHA.112.000570.
10
Identification of unsafe human induced pluripotent stem cell lines using a robust surrogate assay for pluripotency.利用稳健的多能性替代检测鉴定不安全的人诱导多能干细胞系。
Stem Cells. 2013 Aug;31(8):1498-510. doi: 10.1002/stem.1425.

本文引用的文献

1
An African perspective on genetically diverse human induced pluripotent stem cell lines.从非洲视角看遗传多样性的人类诱导多能干细胞系。
Nat Commun. 2024 Oct 3;15(1):8581. doi: 10.1038/s41467-024-52781-w.
2
The generation of human induced pluripotent stem cell lines from individuals of Black African ancestry in South Africa.从南非具有非洲黑人血统的个体中生成人类诱导多能干细胞系。
Stem Cell Res. 2024 Dec;81:103534. doi: 10.1016/j.scr.2024.103534. Epub 2024 Aug 10.
3
Three million images and morphological profiles of cells treated with matched chemical and genetic perturbations.
三百万张经过化学和遗传扰动处理的细胞的图像和形态特征图谱。
Nat Methods. 2024 Jun;21(6):1114-1121. doi: 10.1038/s41592-024-02241-6. Epub 2024 Apr 9.
4
The specious art of single-cell genomics.单细胞基因组学的似是而非的艺术。
PLoS Comput Biol. 2023 Aug 17;19(8):e1011288. doi: 10.1371/journal.pcbi.1011288. eCollection 2023 Aug.
5
Human disease models in drug development.药物研发中的人类疾病模型。
Nat Rev Bioeng. 2023 May 11:1-15. doi: 10.1038/s44222-023-00063-3.
6
Sex differences in drug effects and/or toxicity in oncology.肿瘤学中药物效应和/或毒性的性别差异。
Curr Res Pharmacol Drug Discov. 2023 Jan 16;4:100152. doi: 10.1016/j.crphar.2022.100152. eCollection 2023.
7
A statistical framework for high-content phenotypic profiling using cellular feature distributions.基于细胞特征分布的高内涵表型分析的统计框架。
Commun Biol. 2022 Dec 22;5(1):1409. doi: 10.1038/s42003-022-04343-3.
8
Polymorphisms of the apolipoprotein E gene affect response to atorvastatin therapy in acute ischemic stroke.载脂蛋白E基因多态性影响急性缺血性卒中患者对阿托伐他汀治疗的反应。
Front Cardiovasc Med. 2022 Nov 8;9:1024014. doi: 10.3389/fcvm.2022.1024014. eCollection 2022.
9
The STRING database in 2023: protein-protein association networks and functional enrichment analyses for any sequenced genome of interest.2023 年的 STRING 数据库:针对任何感兴趣的测序基因组的蛋白质-蛋白质关联网络和功能富集分析。
Nucleic Acids Res. 2023 Jan 6;51(D1):D638-D646. doi: 10.1093/nar/gkac1000.
10
S6K1 phosphorylates Cdk1 and MSH6 to regulate DNA repair.S6K1 磷酸化 Cdk1 和 MSH6 以调节 DNA 修复。
Elife. 2022 Oct 3;11:e79128. doi: 10.7554/eLife.79128.