Suppr超能文献

全基因组范围内WRKY基因家族的鉴定及关键基因对感染应答的表达分析 。(原文句子不完整,推测补充完整后的翻译)

Genome-wide identification of WRKY gene family and expression analysis of key genes in response to infection in .

作者信息

Wu Xia, Li Nan, Wang Bin, Chen Wei, Zhang Chongqing, Sun Yuyan, He Jing

机构信息

College of Forestry, Gansu Agricultural University, Lanzhou, China.

Wolfberry Harmless Cultivation Engineering Research Center of Gansu Province, Lanzhou, China.

出版信息

Front Plant Sci. 2025 May 19;16:1543373. doi: 10.3389/fpls.2025.1543373. eCollection 2025.

Abstract

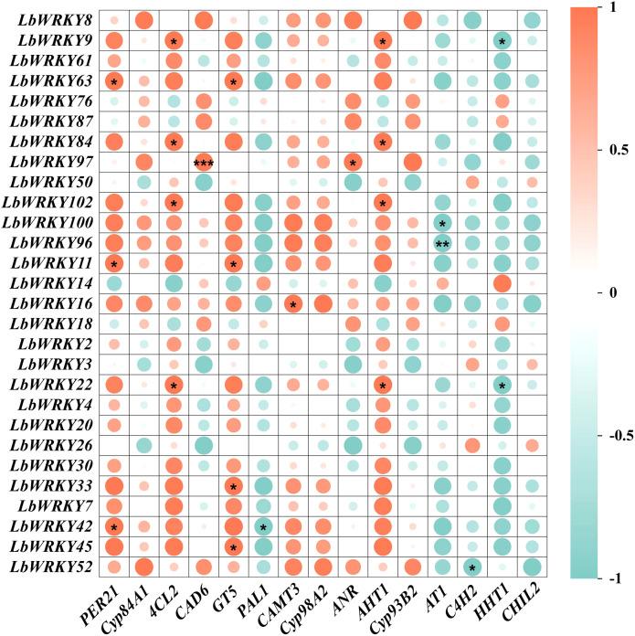
Wolfberry (), a member of the Solanaceae family, is recognized as a pioneering tree species for afforestation in saline-alkali soils and holds significant economic value as a forest species. Its fruit is abundant in bioactive compounds that contribute in both ecological health and human well-being. The WRKY gene family has been extensively studied across various species, with its members' functions increasingly elucidated. However, limited research has focused on the role of the genes of , particularly in resistance to root rot. This study identified the bioinformatics of 104 genes in wolfberry, encompassing phylogenetics, conserved motifs, gene structures, synteny, and collinearity. Based on structural and phylogenetic, the 104 are divided into three main groups, Group I, II and III, with 26, 62 and 15 members, respectively. Synteny analysis revealed high homology between LbWRKY and tomato SlWRKY, with a total of 117 pairs of homologous genes identified. Cis-acting elements analysis demonstrated that subgroup II genes contained a higher number of plant hormone-related regulatory elements. Furthermore, 28 genes were found to respond to the infection of . Protein-protein interaction prediction and correlation analyses revealed that associations between genes and flavonoid and phenylpropanoid synthesis-related genes, and the results showed that was involved in the mechanism of root rot resistance. Expression analysis following inoculation confirmed that these genes participate in root rot resistance in . This study provides valuable insights into the functional roles of genes, and establishing a foundation for future research on their involvement in secondary metabolite synthesis and their role in enhancing the disease resistance of .

摘要

枸杞是茄科植物成员,被公认为盐碱地造林的先锋树种,作为一种林木具有重要经济价值。其果实富含生物活性化合物,对生态健康和人类福祉都有贡献。WRKY基因家族已在多种物种中得到广泛研究,其成员的功能也越来越清晰。然而,针对枸杞WRKY基因的研究较少,尤其是在抗根腐病方面。本研究鉴定了枸杞中104个WRKY基因的生物信息学特征,包括系统发育、保守基序、基因结构、共线性和同源性。基于结构和系统发育分析,104个WRKY基因分为三个主要组,即第一组、第二组和第三组,分别有26、62和15个成员。同源性分析表明,枸杞LbWRKY与番茄SlWRKY具有高度同源性,共鉴定出117对同源基因。顺式作用元件分析表明,第二亚组WRKY基因含有较多与植物激素相关的调控元件。此外,发现28个WRKY基因对根腐病菌感染有响应。蛋白质-蛋白质相互作用预测和相关性分析表明,WRKY基因与黄酮类和苯丙烷类合成相关基因之间存在关联,结果表明WRKY参与了根腐病抗性机制。根腐病菌接种后的表达分析证实,这些基因参与了枸杞对根腐病的抗性。本研究为枸杞WRKY基因的功能作用提供了有价值的见解,并为其参与次生代谢物合成及增强枸杞抗病性的未来研究奠定了基础。

https://cdn.ncbi.nlm.nih.gov/pmc/blobs/d26f/12127359/6c5fce425a4a/fpls-16-1543373-g001.jpg

文献检索

告别复杂PubMed语法,用中文像聊天一样搜索,搜遍4000万医学文献。AI智能推荐,让科研检索更轻松。

立即免费搜索

文件翻译

保留排版,准确专业,支持PDF/Word/PPT等文件格式,支持 12+语言互译。

免费翻译文档

深度研究

AI帮你快速写综述,25分钟生成高质量综述,智能提取关键信息,辅助科研写作。

立即免费体验