Suppr超能文献

分析快餐消费行为模式:以约旦为例。

Analysing fast food consumption behaviour patterns: The case of Jordan.

作者信息

Asab Noura Abu, Barakat Randah

机构信息

Department of Business Economics, School of Business, The University of Jordan, Amman, Jordan.

Department of Counselling and Mental Health, School of Educational Sciences, The World Islamic Sciences and Education University, Amman, Jordan.

出版信息

PLoS One. 2025 Jun 27;20(6):e0326347. doi: 10.1371/journal.pone.0326347. eCollection 2025.

Abstract

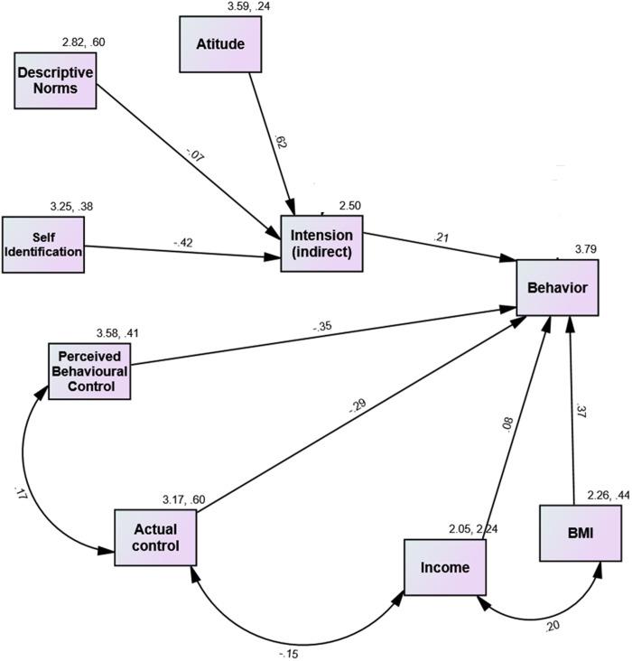
This study aimed to examine the factors influencing fast food consumption among a Jordanian population by utilizing the extended theory of planned behavior as its theoretical framework. The research employed theory-related scales, income, BMI, ability to consume (intention), indirect intention, and a retrospective measure of fast-food consumption within a cross-sectional sample of 408 university students aged 18-23 years. Structural equation modeling was used to analyze the determinants of consumption. The findings indicated that the self-reported intention measure failed to mediate the attitude-behavior relationship. However, the use of projective intention (indirect) measures revealed that personal factors such as attitude, subjective norms, and self-identification significantly explained over 50% of the variation in the intention to consume fast food, suggesting that participants often underestimated their intention to consume fast food. Furthermore, the study identified available personal funds, perceived and actual behavioral control, and BMI as significant external predictors of fast-food consumption. The originality of this study lies in its contribution to understanding the growing preference for fast food in the Middle East, particularly in Jordan. It introduces a theoretical model that employs projection-based assessments to implicitly gauge intentions and explores the relationship between income, BMI, and consumption behavior. The practical implications of these findings underscore the importance of key psychosocial elements in developing and implementing preventive strategies aimed at promoting healthy eating behaviors among university students.

摘要

本研究旨在以计划行为扩展理论为理论框架,探讨影响约旦人群快餐消费的因素。该研究在一个由408名年龄在18 - 23岁的大学生组成的横断面样本中,采用了与理论相关的量表、收入、体重指数、消费能力(意愿)、间接意愿以及快餐消费的回顾性测量方法。研究使用结构方程模型来分析消费的决定因素。研究结果表明,自我报告的意愿测量未能调节态度与行为之间的关系。然而,使用投射性意愿(间接)测量方法发现,态度、主观规范和自我认同等个人因素显著解释了快餐消费意愿中超过50%的变异,这表明参与者往往低估了自己的快餐消费意愿。此外,该研究确定可支配个人资金、感知和实际行为控制以及体重指数是快餐消费的重要外部预测因素。本研究的独特之处在于,它有助于理解中东地区,尤其是约旦,对快餐日益增长的偏好。它引入了一个理论模型,该模型采用基于投射的评估来隐含地衡量意愿,并探讨收入、体重指数和消费行为之间的关系。这些研究结果的实际意义强调了关键心理社会因素在制定和实施旨在促进大学生健康饮食行为的预防策略中的重要性。

https://cdn.ncbi.nlm.nih.gov/pmc/blobs/fa28/12204562/4d047c993221/pone.0326347.g001.jpg

文献检索

告别复杂PubMed语法,用中文像聊天一样搜索,搜遍4000万医学文献。AI智能推荐,让科研检索更轻松。

立即免费搜索

文件翻译

保留排版,准确专业,支持PDF/Word/PPT等文件格式,支持 12+语言互译。

免费翻译文档

深度研究

AI帮你快速写综述,25分钟生成高质量综述,智能提取关键信息,辅助科研写作。

立即免费体验