Suppr超能文献

多物种接种物在水分胁迫下对小麦生长的潜在作用模式。

Potential mode of action of multispecies inoculums on wheat growth under water stress.

作者信息

Agoussar Asmaâ, Tremblay Julien, Yergeau Étienne

机构信息

Centre Armand-Frappier Santé Biotechnologie, Institut National de la Recherche Scientifique, 531 Boulevard des Prairies, Laval, QC H7V 1B7, Canada.

出版信息

ISME Commun. 2025 Jun 9;5(1):ycaf095. doi: 10.1093/ismeco/ycaf095. eCollection 2025 Jan.

Abstract

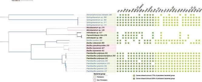
Manipulating microbial communities could increase crop resistance to environmental stressors such as drought. It is, however, not clear what would be the best approach to do so and what microbial traits are important. Here, we first compare multispecies inoculums created using different approaches. The only inoculum that increased wheat fresh biomass under drought was the one created from 25 isolates that had showed a capacity to grow under high osmolarity. We then looked at two potential mechanisms of action of this inoculum: (i) direct action, by sequencing and screening the genomes of the inoculated bacteria, (ii) indirect action, by sequencing the 16S ribosomal ribonucleic acid gene and internal transcribed spacer region of rhizosphere, root, and leaves microbial communities. The microbes in the inoculum harbored many traits related to plant growth promotion, competition, and water stress resistance. The inoculation also resulted in significant shifts in the microbial communities associated with wheat, including some microorganisms (e.g. , , and ) previously reported to improve plant drought resistance. We conclude that the inoculum studied here increased wheat growth because it potentially acted on two fronts: directly, through the traits it was selected for, and indirectly, through inducing shifts in the resident plant microbial communities.

摘要

操控微生物群落可以增强作物对干旱等环境压力源的抗性。然而,目前尚不清楚最佳的操控方法是什么,以及哪些微生物特性至关重要。在此,我们首先比较了采用不同方法创建的多物种接种物。在干旱条件下,唯一能增加小麦鲜生物量的接种物是由25株在高渗透压下具有生长能力的分离株创建而成的。然后,我们研究了这种接种物的两种潜在作用机制:(i)直接作用,通过对接种细菌的基因组进行测序和筛选;(ii)间接作用,通过对根际、根和叶微生物群落的16S核糖体核糖核酸基因和内部转录间隔区进行测序。接种物中的微生物具有许多与促进植物生长、竞争和抗水分胁迫相关的特性。接种还导致与小麦相关的微生物群落发生显著变化,包括一些先前报道过的可提高植物抗旱性的微生物(如 、 和 )。我们得出结论,本文研究的接种物增加了小麦的生长,因为它可能在两个方面发挥作用:直接作用,通过其被选择的特性;间接作用,通过诱导常驻植物微生物群落的变化。

https://cdn.ncbi.nlm.nih.gov/pmc/blobs/79d0/12206444/78aff7bd58d9/ycaf095f1.jpg

文献检索

告别复杂PubMed语法,用中文像聊天一样搜索,搜遍4000万医学文献。AI智能推荐,让科研检索更轻松。

立即免费搜索

文件翻译

保留排版,准确专业,支持PDF/Word/PPT等文件格式,支持 12+语言互译。

免费翻译文档

深度研究

AI帮你快速写综述,25分钟生成高质量综述,智能提取关键信息,辅助科研写作。

立即免费体验