Suppr超能文献

一种小鼠光诱导大脑中动脉闭塞和再通的新型模型。

A novel model of light-induced middle cerebral artery occlusion and recanalization in mice.

作者信息

Conti Emilia, Minetti Antea, Turrini Lapo, Carlini Noemi, Sarti Cristina, Gori Anna Maria, Sticchi Elena, Giusti Betti, Spalletti Cristina, Baldereschi Marzia, Allegra Mascaro Anna Letizia, Pavone Francesco Saverio

机构信息

National Institute of Optics, National Research Council, Sesto Fiorentino, Italy.

European Laboratory for Non-Linear Spectroscopy (LENS), Sesto Fiorentino, Italy.

出版信息

Commun Biol. 2025 Jul 28;8(1):1117. doi: 10.1038/s42003-025-08398-w.

Abstract

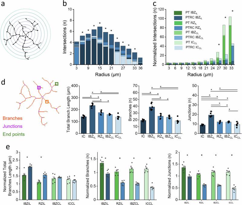
Ischemic stroke caused by the abrupt interruption of blood flow is one of the leading causes of death and disability worldwide. Despite expanding reperfusion treatment indications, a significant proportion of patients (54.5%) experiences poor outcomes, regardless of successful recanalization, emphasizing the need for clinically relevant preclinical stroke models to better understand the mechanisms associated with effective reperfusion. Here, we develop and characterize a novel mouse model of light-induced recanalization following the photothrombotic occlusion of the distal branch of the middle cerebral artery (MCA). The recanalization provides a meaningful reduction of the infarct volume compared to non-recanalized mice. Moreover, the generalized motor impairment is less severe, as measured by the Neuro Deficit score. Ex vivo investigation highlights that light-mediated recanalization mitigates astrocyte complexity in the periinfarct cortex of recanalized mice. Moreover, light-induced recanalization reduces cerebral edema occurrence. Finally, the investigation of circulating biomarkers shows that our model of occlusion and recanalization of the MCA recapitulates the neuroinflammatory cascade of the acute phase of ischemic stroke.

摘要

由血流突然中断引起的缺血性中风是全球范围内死亡和残疾的主要原因之一。尽管再灌注治疗适应症不断扩大,但仍有相当比例的患者(54.5%)预后不佳,无论再通是否成功,这凸显了需要具有临床相关性的临床前中风模型,以更好地了解与有效再灌注相关的机制。在此,我们开发并表征了一种新型小鼠模型,该模型在大脑中动脉(MCA)远端分支光血栓闭塞后实现光诱导再通。与未再通的小鼠相比,再通使梗死体积有意义地减小。此外,通过神经功能缺损评分测量,全身运动障碍较轻。体外研究表明,光介导的再通减轻了再通小鼠梗死周围皮质中星形胶质细胞的复杂性。此外,光诱导的再通减少了脑水肿的发生。最后,对循环生物标志物的研究表明,我们的MCA闭塞和再通模型概括了缺血性中风急性期的神经炎症级联反应。

https://cdn.ncbi.nlm.nih.gov/pmc/blobs/ddce/12304093/9381a37c31b2/42003_2025_8398_Fig1_HTML.jpg

文献检索

告别复杂PubMed语法,用中文像聊天一样搜索,搜遍4000万医学文献。AI智能推荐,让科研检索更轻松。

立即免费搜索

文件翻译

保留排版,准确专业,支持PDF/Word/PPT等文件格式,支持 12+语言互译。

免费翻译文档

深度研究

AI帮你快速写综述,25分钟生成高质量综述,智能提取关键信息,辅助科研写作。

立即免费体验