• 文献检索
  • 文档翻译
  • 深度研究
  • 学术资讯
  • Suppr Zotero 插件Zotero 插件
  • 邀请有礼
  • 套餐&价格
  • 历史记录
应用&插件
Suppr Zotero 插件Zotero 插件浏览器插件Mac 客户端Windows 客户端微信小程序
定价
高级版会员购买积分包购买API积分包
服务
文献检索文档翻译深度研究API 文档MCP 服务
关于我们
关于 Suppr公司介绍联系我们用户协议隐私条款
关注我们

Suppr 超能文献

核心技术专利:CN118964589B侵权必究
粤ICP备2023148730 号-1Suppr @ 2026

文献检索

告别复杂PubMed语法,用中文像聊天一样搜索,搜遍4000万医学文献。AI智能推荐,让科研检索更轻松。

立即免费搜索

文件翻译

保留排版,准确专业,支持PDF/Word/PPT等文件格式,支持 12+语言互译。

免费翻译文档

深度研究

AI帮你快速写综述,25分钟生成高质量综述,智能提取关键信息,辅助科研写作。

立即免费体验

负责任的人工智能应用及组织成功的伦理理论、治理模式和战略框架。

Ethical theories, governance models, and strategic frameworks for responsible AI adoption and organizational success.

作者信息

Madanchian Mitra, Taherdoost Hamed

机构信息

Department of Arts, Communications, and Social Sciences, School of Arts, Science, and Technology, University Canada West, Vancouver, BC, Canada.

GUS Institute, Global University Systems, London, United Kingdom.

出版信息

Front Artif Intell. 2025 Jul 16;8:1619029. doi: 10.3389/frai.2025.1619029. eCollection 2025.

DOI:10.3389/frai.2025.1619029
PMID:40741285
原文链接:https://pmc.ncbi.nlm.nih.gov/articles/PMC12307427/
Abstract

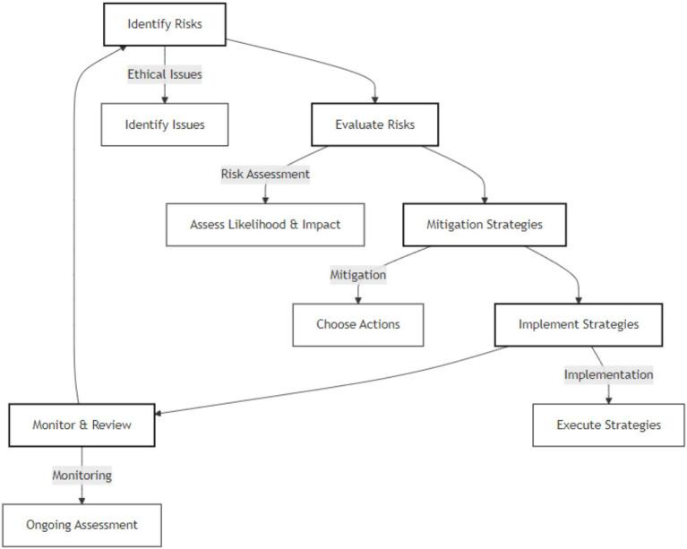
As artificial intelligence (AI) becomes integral to organizational transformation, ethical adoption has emerged as a strategic concern. This paper reviews ethical theories, governance models, and implementation strategies that enable responsible AI integration in business contexts. It explores how ethical theories such as utilitarianism, deontology, and virtue ethics inform practical models for AI deployment. Furthermore, the paper investigates governance structures and stakeholder roles in shaping accountability and transparency, and examines frameworks that guide strategic risk assessment and decision-making. Emphasizing real-world applicability, the study offers an integrated approach that aligns ethics with performance outcomes, contributing to organizational success. This synthesis aims to support firms in embedding responsible AI principles into innovation strategies that balance compliance, trust, and value creation.

摘要

随着人工智能(AI)成为组织转型不可或缺的一部分,道德采用已成为一个战略关注点。本文回顾了道德理论、治理模型和实施策略,这些能够使人工智能在商业环境中得到负责任的整合。它探讨了诸如功利主义、义务论和美德伦理学等道德理论如何为人工智能部署的实际模型提供指导。此外,本文研究了治理结构和利益相关者在塑造问责制和透明度方面的作用,并审视了指导战略风险评估和决策的框架。该研究强调实际适用性,提供了一种将道德与绩效结果相结合的综合方法,为组织成功做出贡献。这种综合旨在支持企业将负责任的人工智能原则融入创新战略,以平衡合规、信任和价值创造。

https://cdn.ncbi.nlm.nih.gov/pmc/blobs/e491/12307427/f9ab1dd2db03/frai-08-1619029-g003.jpg
https://cdn.ncbi.nlm.nih.gov/pmc/blobs/e491/12307427/d3f42bb1bc42/frai-08-1619029-g001.jpg
https://cdn.ncbi.nlm.nih.gov/pmc/blobs/e491/12307427/2a48f87521ef/frai-08-1619029-g002.jpg
https://cdn.ncbi.nlm.nih.gov/pmc/blobs/e491/12307427/f9ab1dd2db03/frai-08-1619029-g003.jpg
https://cdn.ncbi.nlm.nih.gov/pmc/blobs/e491/12307427/d3f42bb1bc42/frai-08-1619029-g001.jpg
https://cdn.ncbi.nlm.nih.gov/pmc/blobs/e491/12307427/2a48f87521ef/frai-08-1619029-g002.jpg
https://cdn.ncbi.nlm.nih.gov/pmc/blobs/e491/12307427/f9ab1dd2db03/frai-08-1619029-g003.jpg

相似文献

1
Ethical theories, governance models, and strategic frameworks for responsible AI adoption and organizational success.负责任的人工智能应用及组织成功的伦理理论、治理模式和战略框架。
Front Artif Intell. 2025 Jul 16;8:1619029. doi: 10.3389/frai.2025.1619029. eCollection 2025.
2
The Role of AI in Nursing Education and Practice: Umbrella Review.人工智能在护理教育与实践中的作用:综合述评
J Med Internet Res. 2025 Apr 4;27:e69881. doi: 10.2196/69881.
3
Stench of Errors or the Shine of Potential: The Challenge of (Ir)Responsible Use of ChatGPT in Speech-Language Pathology.错误的恶臭还是潜力的光辉:言语病理学中(不)负责任地使用ChatGPT的挑战。
Int J Lang Commun Disord. 2025 Jul-Aug;60(4):e70088. doi: 10.1111/1460-6984.70088.
4
Ethics, Bias, and Governance in Artificial Intelligence for Hepatology: Toward Building a Safe and Fair Future.肝病学人工智能中的伦理、偏见与治理:迈向构建安全公正的未来
J Clin Exp Hepatol. 2025 Nov-Dec;15(6):102628. doi: 10.1016/j.jceh.2025.102628. Epub 2025 Jun 21.
5
AI for IMPACTS Framework for Evaluating the Long-Term Real-World Impacts of AI-Powered Clinician Tools: Systematic Review and Narrative Synthesis.用于评估人工智能驱动的临床医生工具长期现实世界影响的AI for IMPACTS框架:系统评价与叙述性综合分析
J Med Internet Res. 2025 Feb 5;27:e67485. doi: 10.2196/67485.
6
Trust, Trustworthiness, and the Future of Medical AI: Outcomes of an Interdisciplinary Expert Workshop.信任、可信度与医学人工智能的未来:跨学科专家研讨会成果
J Med Internet Res. 2025 Jun 2;27:e71236. doi: 10.2196/71236.
7
Toward responsible AI governance: Balancing multi-stakeholder perspectives on AI in healthcare.迈向负责任的人工智能治理:平衡医疗保健领域中人工智能的多利益相关方观点。
Int J Med Inform. 2025 Nov;203:106015. doi: 10.1016/j.ijmedinf.2025.106015. Epub 2025 Jun 19.
8
Developing an AI Governance Framework for Safe and Responsible AI in Health Care Organizations: Protocol for a Multimethod Study.为医疗保健组织中安全且负责任的人工智能制定人工智能治理框架:一项多方法研究的方案
JMIR Res Protoc. 2025 Jul 28;14:e75702. doi: 10.2196/75702.
9
AI-Y: An AI Checklist for Population Ethics Across the Global Context.AI - Y:全球背景下人口伦理学的人工智能清单
Curr Epidemiol Rep. 2025;12(1):13. doi: 10.1007/s40471-025-00362-w. Epub 2025 Jul 9.
10
Navigating ethical considerations in the use of artificial intelligence for patient care: A systematic review.在将人工智能用于患者护理中应对伦理考量:一项系统综述。
Int Nurs Rev. 2024 Nov 15. doi: 10.1111/inr.13059.

本文引用的文献

1
The ethics of using artificial intelligence in scientific research: new guidance needed for a new tool.科学研究中使用人工智能的伦理问题:新工具需要新指南。
AI Ethics. 2025 Apr;5(2):1499-1521. doi: 10.1007/s43681-024-00493-8. Epub 2024 May 27.
2
FUTURE-AI: international consensus guideline for trustworthy and deployable artificial intelligence in healthcare.FUTURE-AI:医疗保健领域中值得信赖且可部署的人工智能国际共识指南。
BMJ. 2025 Feb 5;388:e081554. doi: 10.1136/bmj-2024-081554.
3
Ethical and regulatory challenges of AI technologies in healthcare: A narrative review.
人工智能技术在医疗保健领域的伦理和监管挑战:一项叙述性综述。
Heliyon. 2024 Feb 15;10(4):e26297. doi: 10.1016/j.heliyon.2024.e26297. eCollection 2024 Feb 29.
4
Ethics and artificial intelligence.伦理学与人工智能。
Rev Clin Esp (Barc). 2024 Mar;224(3):178-186. doi: 10.1016/j.rceng.2024.02.003. Epub 2024 Feb 12.
5
Worldwide AI ethics: A review of 200 guidelines and recommendations for AI governance.全球人工智能伦理:对200项人工智能治理指南和建议的综述。
Patterns (N Y). 2023 Oct 13;4(10):100857. doi: 10.1016/j.patter.2023.100857.
6
Examination of Ethical Decision-Making Models Across Disciplines: Common Elements and Application to the Field of Behavior Analysis.跨学科的伦理决策模型审视:共同要素及其在行为分析领域的应用
Behav Anal Pract. 2022 Nov 29;16(3):657-671. doi: 10.1007/s40617-022-00753-1. eCollection 2023 Sep.
7
A humanistic model of corporate social responsibility in e-commerce with high-tech support in the artificial intelligence economy.人工智能经济中具有高科技支持的电子商务企业社会责任人文模型。
Humanit Soc Sci Commun. 2023;10(1):274. doi: 10.1057/s41599-023-01764-1. Epub 2023 May 31.
8
Embedding responsibility in intelligent systems: from AI ethics to responsible AI ecosystems.将责任嵌入智能系统:从人工智能伦理到负责任的人工智能生态系统。
Sci Rep. 2023 May 18;13(1):7586. doi: 10.1038/s41598-023-34622-w.
9
A Literature Review on Ethics for AI in Biomedical Research and Biobanking.人工智能在生物医学研究和生物库中的伦理问题文献综述。
Yearb Med Inform. 2022 Aug;31(1):152-160. doi: 10.1055/s-0042-1742516. Epub 2022 Dec 4.
10
Exploring and Expanding Supererogatory Acts: Beyond Duty for a Sustainable Future.探索与拓展分外行为:超越职责,共创可持续未来。
J Bus Ethics. 2022 Jun 24:1-24. doi: 10.1007/s10551-022-05144-8.