• 文献检索
  • 文档翻译
  • 深度研究
  • 学术资讯
  • Suppr Zotero 插件Zotero 插件
  • 邀请有礼
  • 套餐&价格
  • 历史记录
应用&插件
Suppr Zotero 插件Zotero 插件浏览器插件Mac 客户端Windows 客户端微信小程序
定价
高级版会员购买积分包购买API积分包
服务
文献检索文档翻译深度研究API 文档MCP 服务
关于我们
关于 Suppr公司介绍联系我们用户协议隐私条款
关注我们

Suppr 超能文献

核心技术专利:CN118964589B侵权必究
粤ICP备2023148730 号-1Suppr @ 2026

文献检索

告别复杂PubMed语法,用中文像聊天一样搜索,搜遍4000万医学文献。AI智能推荐,让科研检索更轻松。

立即免费搜索

文件翻译

保留排版,准确专业,支持PDF/Word/PPT等文件格式,支持 12+语言互译。

免费翻译文档

深度研究

AI帮你快速写综述,25分钟生成高质量综述,智能提取关键信息,辅助科研写作。

立即免费体验

人触珠蛋白cDNA的分子克隆:编码α2和β链的单一信使核糖核酸的证据

Molecular cloning of human haptoglobin cDNA: evidence for a single mRNA coding for alpha 2 and beta chains.

作者信息

vander Straten A, Herzog A, Jacobs P, Cabezón T, Bollen A

出版信息

EMBO J. 1983;2(6):1003-7. doi: 10.1002/j.1460-2075.1983.tb01534.x.

DOI:10.1002/j.1460-2075.1983.tb01534.x
PMID:6688992
原文链接:https://pmc.ncbi.nlm.nih.gov/articles/PMC555221/
Abstract

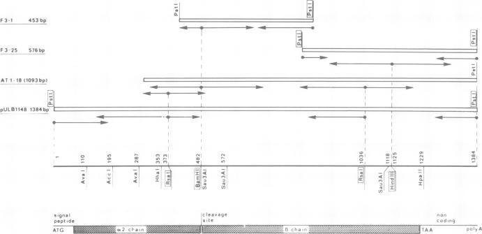
Human haptoglobin (Hp) is a plasma glycoprotein composed of alpha and beta polypeptide chains that are covalently associated by disulfide bonds. It had been suggested that alpha and beta polypeptides could be synthesized via a common precursor polypeptide. We report the molecular cloning of DNA complementary to human Hp mRNA. One of the clones, pULB1148, carries a full length copy coding for both alpha 2 and beta polypeptides. In vitro translation of human liver mRNA hybridizing with this cDNA gives a protein mol. wt. of 49000 daltons. The sequence of the alpha 2 beta cDNA shows the presence of a single Arg residue between Gln 142 of the alpha 2 chain and Ileu 1 of the beta chain. With a few minor exceptions, the DNA sequence fits the previously published amino acid sequences. The differences are the presence of an Asp residue at position 52 of alpha 2 instead of Asn, the existence in beta of only one Lys residue between Gly 65 and the following Gln, the presence of Ser and Cys at positions 218-219 instead of Cys-Ser, and of Asp residues at positions 205 and 235 instead of Asn.

摘要

人触珠蛋白(Hp)是一种血浆糖蛋白,由通过二硫键共价结合的α和β多肽链组成。有人提出α和β多肽可以通过共同的前体多肽合成。我们报道了与人Hp mRNA互补的DNA的分子克隆。其中一个克隆pULB1148携带编码α2和β多肽的全长拷贝。与此cDNA杂交的人肝mRNA的体外翻译产生一种分子量为49000道尔顿的蛋白质。α2β cDNA的序列显示在α2链的Gln 142和β链的Ileu 1之间存在单个Arg残基。除了一些小的例外,DNA序列与先前发表的氨基酸序列相符。差异在于α2的第52位存在Asp残基而非Asn,β在Gly 65和随后的Gln之间仅存在一个Lys残基,在第218 - 219位存在Ser和Cys而非Cys - Ser,以及在第205和235位存在Asp残基而非Asn。

https://cdn.ncbi.nlm.nih.gov/pmc/blobs/4ab4/555221/63b74dd707d0/emboj00259-0192-b.jpg
https://cdn.ncbi.nlm.nih.gov/pmc/blobs/4ab4/555221/785647f96815/emboj00259-0191-a.jpg
https://cdn.ncbi.nlm.nih.gov/pmc/blobs/4ab4/555221/33b481e9726d/emboj00259-0192-a.jpg
https://cdn.ncbi.nlm.nih.gov/pmc/blobs/4ab4/555221/63b74dd707d0/emboj00259-0192-b.jpg
https://cdn.ncbi.nlm.nih.gov/pmc/blobs/4ab4/555221/785647f96815/emboj00259-0191-a.jpg
https://cdn.ncbi.nlm.nih.gov/pmc/blobs/4ab4/555221/33b481e9726d/emboj00259-0192-a.jpg
https://cdn.ncbi.nlm.nih.gov/pmc/blobs/4ab4/555221/63b74dd707d0/emboj00259-0192-b.jpg

相似文献

1
Molecular cloning of human haptoglobin cDNA: evidence for a single mRNA coding for alpha 2 and beta chains.人触珠蛋白cDNA的分子克隆:编码α2和β链的单一信使核糖核酸的证据
EMBO J. 1983;2(6):1003-7. doi: 10.1002/j.1460-2075.1983.tb01534.x.
2
Characterization of human haptoglobin cDNAs coding for alpha 2FS beta and alpha 1S beta variants.编码α2FSβ和α1Sβ变体的人触珠蛋白cDNA的特征分析。
FEBS Lett. 1984 Mar 12;168(1):103-7. doi: 10.1016/0014-5793(84)80215-x.
3
Sequence of human haptoglobin cDNA: evidence that the alpha and beta subunits are coded by the same mRNA.人触珠蛋白cDNA序列:α和β亚基由同一mRNA编码的证据
Nucleic Acids Res. 1983 Sep 10;11(17):5811-9. doi: 10.1093/nar/11.17.5811.
4
Identification and characterization of human haptoglobin cDNA.人触珠蛋白cDNA的鉴定与特性分析
Proc Natl Acad Sci U S A. 1983 Oct;80(19):5875-9. doi: 10.1073/pnas.80.19.5875.
5
Nucleotide sequence of rat haptoglobin cDNA. Characterization of the alpha beta-subunit junction region of prohaptoglobin.大鼠触珠蛋白cDNA的核苷酸序列。前触珠蛋白αβ亚基连接区的特征分析。
J Biol Chem. 1984 Jul 25;259(14):9212-7.
6
The amino acid sequence of human chorionic gonadotropin. The alpha subunit and beta subunit.人绒毛膜促性腺激素的氨基酸序列。α亚基和β亚基。
J Biol Chem. 1975 Jul 10;250(13):5247-58.
7
Biosynthesis and processing of rat haptoglobin.大鼠触珠蛋白的生物合成与加工
J Biol Chem. 1983 Jun 25;258(12):7858-69.
8
Evolution of haptoglobin: comparison of complementary DNA encoding Hp alpha 1S and Hp alpha 2FS.触珠蛋白的进化:编码触珠蛋白α1S和触珠蛋白α2FS的互补DNA的比较
Nucleic Acids Res. 1984 Jun 11;12(11):4531-8. doi: 10.1093/nar/12.11.4531.
9
Biosynthesis of rabbit haptoglobin: chemical evidence for a single chain precursor.兔触珠蛋白的生物合成:单链前体的化学证据
FEBS Lett. 1983 Mar 21;153(2):275-9. doi: 10.1016/0014-5793(83)80623-1.
10
The alpha 2 cDNA sequence of human haptoglobin carries a bacterial promoter functional in vivo.人触珠蛋白的α2 cDNA序列携带一个在体内具有功能的细菌启动子。
Biosci Rep. 1986 Apr;6(4):363-73. doi: 10.1007/BF01116423.

引用本文的文献

1
A novel I247T missense mutation in the haptoglobin 2 beta-chain decreases the expression of the protein and is associated with ahaptoglobinemia.触珠蛋白2β链中的一种新型I247T错义突变会降低该蛋白的表达,并与无触珠蛋白血症相关。
Hum Genet. 2004 Apr;114(5):499-502. doi: 10.1007/s00439-004-1098-6. Epub 2004 Mar 4.
2
Proteolytic cleavage of haptoglobin occurs in a subcompartment of the endoplasmic reticulum: evidence from membrane fusion in vitro.触珠蛋白的蛋白水解切割发生在内质网的一个亚区室:来自体外膜融合的证据。
J Cell Biol. 1993 Oct;123(2):285-91. doi: 10.1083/jcb.123.2.285.
3
Loss of constitutional heterozygosity on chromosomes 5 and 17 in cholangiocarcinoma.

本文引用的文献

1
Cloning of several cDNA segments coding for human liver proteins.编码人肝脏蛋白质的几个cDNA片段的克隆
EMBO J. 1983;2(1):57-61. doi: 10.1002/j.1460-2075.1983.tb01380.x.
2
Haptoglobin. A novel mode of biosynthesis of a liver secretory glycoprotein.触珠蛋白。一种肝脏分泌性糖蛋白生物合成的新模式。
J Biol Chem. 1981 Feb 10;256(3):1055-7.
3
Catabolism of globin-haptoglobin in liver cells after intravenous administration of hemoglobin-haptoglobin to rats.给大鼠静脉注射血红蛋白-结合珠蛋白后,肝细胞中珠蛋白-结合珠蛋白的分解代谢
胆管癌中5号和17号染色体上的结构杂合性缺失。
Br J Cancer. 1993 May;67(5):1007-10. doi: 10.1038/bjc.1993.184.
4
A base substitution in the promoter associated with the human haptoglobin 2-1 modified phenotype decreases transcriptional activity and responsiveness to interleukin-6 in human hepatoma cells.与人类触珠蛋白2-1修饰表型相关的启动子中的碱基替换会降低人肝癌细胞中的转录活性和对白介素-6的反应性。
Am J Hum Genet. 1993 May;52(5):974-80.
5
Identification of haptoglobin as an angiogenic factor in sera from patients with systemic vasculitis.鉴定触珠蛋白为系统性血管炎患者血清中的一种血管生成因子。
J Clin Invest. 1993 Mar;91(3):977-85. doi: 10.1172/JCI116319.
6
Evolution of haptoglobin: comparison of complementary DNA encoding Hp alpha 1S and Hp alpha 2FS.触珠蛋白的进化:编码触珠蛋白α1S和触珠蛋白α2FS的互补DNA的比较
Nucleic Acids Res. 1984 Jun 11;12(11):4531-8. doi: 10.1093/nar/12.11.4531.
7
Sequence of human haptoglobin cDNA: evidence that the alpha and beta subunits are coded by the same mRNA.人触珠蛋白cDNA序列:α和β亚基由同一mRNA编码的证据
Nucleic Acids Res. 1983 Sep 10;11(17):5811-9. doi: 10.1093/nar/11.17.5811.
8
Structure and expression of the human haptoglobin locus.人触珠蛋白基因座的结构与表达
EMBO J. 1985 Jan;4(1):119-26. doi: 10.1002/j.1460-2075.1985.tb02325.x.
9
Secretion of glycosylated human recombinant haptoglobin in baculovirus-infected insect cells.杆状病毒感染的昆虫细胞中糖基化人重组触珠蛋白的分泌
Mol Biol Rep. 1988;13(4):225-32. doi: 10.1007/BF00788175.
10
A population genetic survey of the haptoglobin polymorphism in Melanesians by DNA analysis.
Am J Hum Genet. 1986 Mar;38(3):382-9.
J Biol Chem. 1981 Dec 10;256(23):12322-8.
4
Covalent structure of human haptoglobin: a serine protease homolog.人触珠蛋白的共价结构:一种丝氨酸蛋白酶同源物。
Proc Natl Acad Sci U S A. 1980 Jun;77(6):3388-92. doi: 10.1073/pnas.77.6.3388.
5
The complete amino acid sequence of low molecular mass urokinase from human urine.人尿中低分子量尿激酶的完整氨基酸序列。
Hoppe Seylers Z Physiol Chem. 1982 Sep;363(9):1043-58. doi: 10.1515/bchm2.1982.363.2.1043.
6
The primary structure of high molecular mass urokinase from human urine. The complete amino acid sequence of the A chain.人尿中高分子量尿激酶的一级结构。A链的完整氨基酸序列。
Hoppe Seylers Z Physiol Chem. 1982 Oct;363(10):1155-65. doi: 10.1515/bchm2.1982.363.2.1155.
7
Haptoglobin: the evolutionary product of duplication, unequal crossing over, and point mutation.触珠蛋白:基因重复、不等交换和点突变的进化产物。
Adv Hum Genet. 1982;12:189-261, 453-4. doi: 10.1007/978-1-4615-8315-8_3.
8
Cloning and expression of human tissue-type plasminogen activator cDNA in E. coli.人组织型纤溶酶原激活剂cDNA在大肠杆菌中的克隆与表达。
Nature. 1983 Jan 20;301(5897):214-21. doi: 10.1038/301214a0.
9
Molecular cloning and analysis of cDNA sequences derived from poly A+ RNA from barley endosperm: identification of B hordein related clones.大麦胚乳多聚腺苷酸(poly A+)RNA来源的cDNA序列的分子克隆与分析:B醇溶蛋白相关克隆的鉴定
Nucleic Acids Res. 1981 Dec 21;9(24):6689-707. doi: 10.1093/nar/9.24.6689.
10
The sequence of human serum albumin cDNA and its expression in E. coli.人血清白蛋白cDNA序列及其在大肠杆菌中的表达。
Nucleic Acids Res. 1981 Nov 25;9(22):6103-114. doi: 10.1093/nar/9.22.6103.