Uteng Marianne, Hentrich Christian, Miura Kota, Bieling Peter, Surrey Thomas
Cell Biology and Biophysics Unit, European Molecular Biology Laboratory, Heidelberg, Germany.
J Cell Biol. 2008 Aug 25;182(4):715-26. doi: 10.1083/jcb.200801125. Epub 2008 Aug 18.
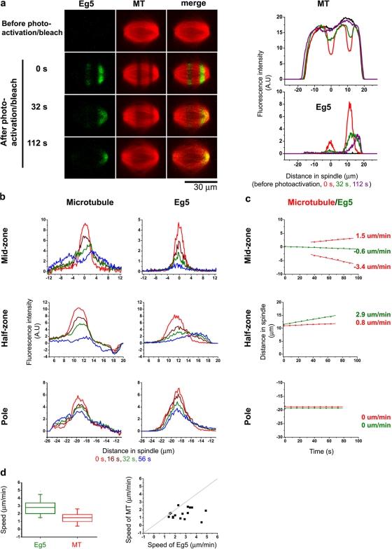
Molecular motors are required for spindle assembly and maintenance during cell division. How motors move and interact inside spindles is unknown. Using photoactivation and photobleaching, we measure mitotic motor movement inside a dynamic spindle. We find that dynein-dynactin transports the essential motor Eg5 toward the spindle poles in Xenopus laevis egg extract spindles, revealing a direct interplay between two motors of opposite directionality. This transport occurs throughout the spindle except at the very spindle center and at the spindle poles, where Eg5 remains stationary. The variation of Eg5 dynamics with its position in the spindle is indicative of position-dependent functions of this motor protein. Our results suggest that Eg5 drives microtubule flux by antiparallel microtubule sliding in the spindle center, whereas the dynein-dependent concentration of Eg5 outside the spindle center could contribute to parallel microtubule cross-linking. These results emphasize the importance of spatially differentiated functions of motor proteins and contribute to our understanding of spindle organization.
分子马达是细胞分裂过程中纺锤体组装和维持所必需的。马达如何在纺锤体内移动和相互作用尚不清楚。利用光激活和光漂白技术,我们测量了动态纺锤体内有丝分裂马达的运动。我们发现,在非洲爪蟾卵提取物纺锤体中,动力蛋白-动力蛋白激活蛋白复合物将重要的马达蛋白Eg5向纺锤体两极运输,揭示了两种方向性相反的马达之间的直接相互作用。这种运输在整个纺锤体中发生,但在纺锤体的正中心和两极除外,在这些位置Eg5保持静止。Eg5动力学随其在纺锤体中位置的变化表明了这种马达蛋白的位置依赖性功能。我们的结果表明,Eg5通过在纺锤体中心的反平行微管滑动驱动微管通量,而纺锤体中心外依赖动力蛋白的Eg5浓度可能有助于平行微管交联。这些结果强调了马达蛋白空间分化功能的重要性,并有助于我们对纺锤体组织的理解。